Номер 229, страница 129, часть 2 - гдз по белорусскому языку 3 класс учебник Свірыдзенка
Авторы: Свірыдзенка В. І.
Тип: Учебник
Издательство: Нацыянальны інстытут адукацыі
Год издания: 2023 - 2025
Часть: 2
Цвет обложки: зелёный
ISBN: 978-985-893-290-9 (ч. 1), 978-985-893-291-6 (ч. 2), 978-985-893-289-3 (общ.)
Дапушчана Міністэрствам адукацыі Рэспублікі Беларусь
Популярные ГДЗ в 3 классе
Часть 2. Паўтарэнне - номер 229, страница 129.
№229 (с. 129)
Условие. №229 (с. 129)
скриншот условия
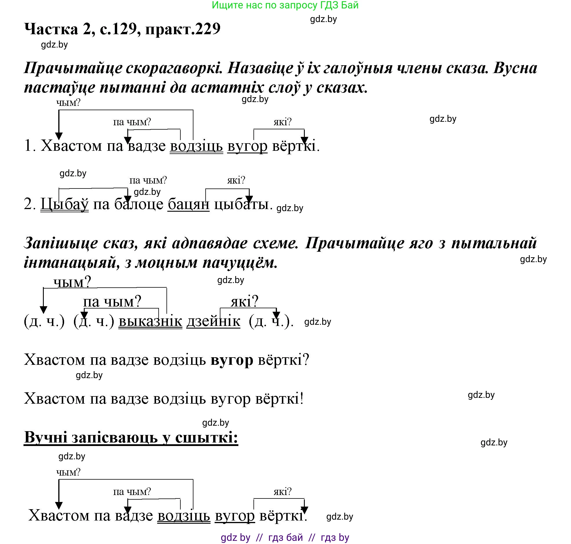
229. Прачытайце скорагаворкі. Назавіце ў іх галоўныя члены сказа. Вусна пастаўце пытанні да астатніх слоў у сказах.
1. Хвастом па вадзе водзіць вугор вёрткі.
2. Цыбаў па балоце бацян цыбаты.
А. ЭкаЙ.
Запішыце сказ, які адпавядае схеме. Прачытайце яго з пытальнай інтанацыяй, з моцным пачуццём.
| ч ы м? | я к i? | |
| п а ч ы м? | ||
| д. ч. | д. ч. | д. ч. |
Навучыцеся хутка і правільна вымаўляць запісаную скорагаворку.
Падбярыце сінонім да слова бацян.
Решение. №229 (с. 129)
Решение 2. №229 (с. 129)
1. Галоўныя члены сказа: вугор водзіць. Вугор (які?) вёрткі; водзіць (чым?) хвастом; водзіць (па чым?) па вадзе.
2. Галоўныя члены сказа: бацян цыбаў. Бацян (які?) цыбаты; цыбаў (па чым?) па балоце.
Цыбаў па балоце бацян цыбаты?
Бацян — бусел.
Другие задания:
Помогло решение? Оставьте отзыв в комментариях ниже.
Присоединяйтесь к Телеграм-группе @gdz_by_belarus
ПрисоединитьсяМы подготовили для вас ответ c подробным объяснением домашего задания по белорусскому языку за 3 класс, для упражнения номер 229 расположенного на странице 129 для 2-й части к учебнику 2023 года издания для учащихся школ и гимназий.
Теперь на нашем сайте ГДЗ.ТОП вы всегда легко и бесплатно найдёте условие с правильным ответом на вопрос «Как решить ДЗ» и «Как сделать» задание по белорусскому языку к упражнению №229 (с. 129), автора: Свірыдзенка (Вольга Іванаўна), 2-й части учебного пособия издательства Нацыянальны інстытут адукацыі.