Страница 89 - гдз по химии 8 класс сборник задач Хвалюк, Резяпкин

Химия, 8 класс Сборник задач, авторы: Хвалюк Виктор Николаевич, Резяпкин Виктор Ильич, издательство Адукацыя i выхаванне, Минск, 2019, голубого цвета

Авторы: Хвалюк В. Н., Резяпкин В. И.

Тип: Сборник задач

Издательство: Адукацыя i выхаванне

Год издания: 2019 - 2025

Цвет обложки: голубой, зелёный с кристаллами

ISBN: 978-985-599-064-3

Допущено Министерством образования Республики Беларусь

Популярные ГДЗ в 8 классе

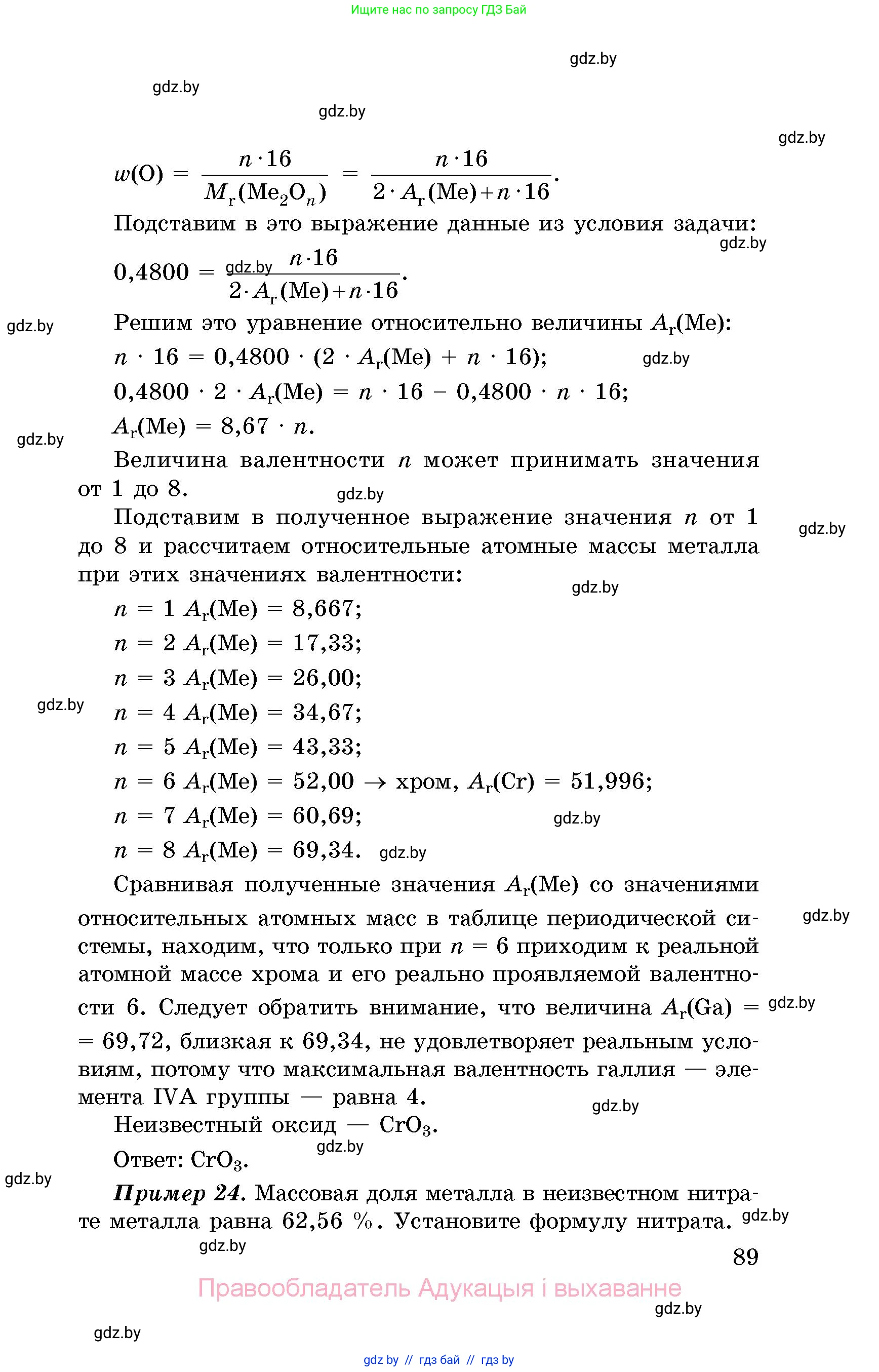
Cтраница 89

Химия, 8 класс Сборник задач, авторы: Хвалюк Виктор Николаевич, Резяпкин Виктор Ильич, издательство Адукацыя i выхаванне, Минск, 2019, голубого цвета, страница 89
Ваш номер не отображается здесь?
Такое бывает: задание могло начаться на предыдущей или следующей странице.

Помогло решение? Оставьте отзыв в комментариях ниже.

Присоединяйтесь к Телеграм-группе @gdz_by_belarus

Присоединиться