Номер 13, страница 10, часть 1 - гдз по русскому языку 4 класс учебник Антипова, Верниковская

Русский язык, 4 класс Учебник, авторы: Антипова Маргарита Борисовна, Верниковская Алла Викторовна, Грабчикова Елена Самарьевна, издательство Академия образования, Минск, 2024, оранжевого цвета, часть 1

Авторы: Антипова М. Б., Верниковская А. В., Грабчикова Е. С.

Тип: Учебник

Издательство: Академия образования

Год издания: 2024 - 2025

Часть: 1

Цвет обложки: оранжевый

ISBN: 978-985-33-0002-4 (ч. 1), 978-985-33-0003-1 (ч. 2), 978-985-33-0001-7 (общ.)

Допущено Министерством образования Республики Беларусь

Популярные ГДЗ в 4 классе

Часть 1. Части речи. Имя существительное. Повторение - номер 13, страница 10.

№13 (с. 10)
Условие. №13 (с. 10)
скриншот условия
Русский язык, 4 класс Учебник, авторы: Антипова Маргарита Борисовна, Верниковская Алла Викторовна, Грабчикова Елена Самарьевна, издательство Академия образования, Минск, 2024, оранжевого цвета, Часть 1, страница 10, номер 13, Условие

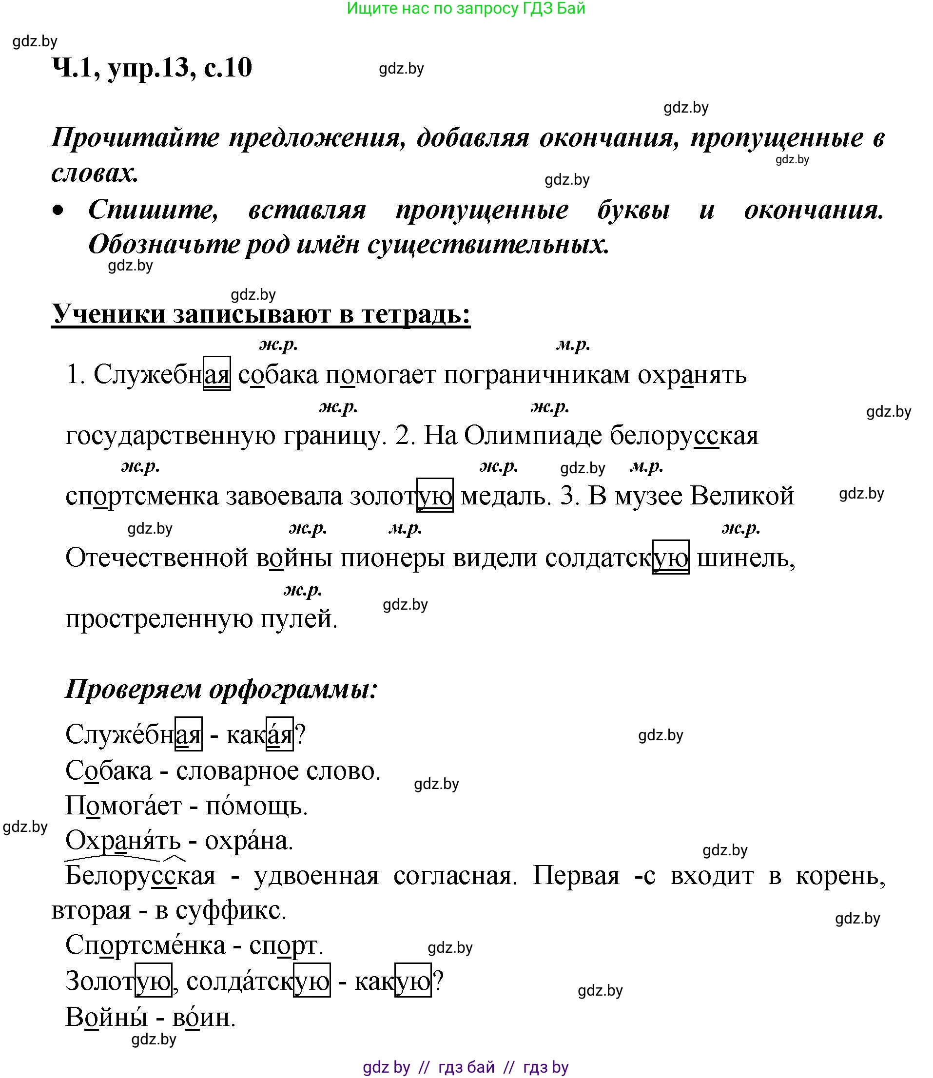
13. Прочитайте предложения, добавляя окончания, пропущенные в словах.

1. Служебн.. с..бака п..могает пограничникам охр..нять государственную границу.

2. На Олимпиаде белору..кая сп..ртсменка завоевала золот.. медаль.

3. В музее Великой Отечественной в..йны пионеры видели солдатск.. шинель, простреленную пулей.

Спишите, вставляя пропущенные буквы и окончания.

Обозначьте род имён существительных.

Решение. №13 (с. 10)
Русский язык, 4 класс Учебник, авторы: Антипова Маргарита Борисовна, Верниковская Алла Викторовна, Грабчикова Елена Самарьевна, издательство Академия образования, Минск, 2024, оранжевого цвета, Часть 1, страница 10, номер 13, Решение
Решение 2. №13 (с. 10)

Спишите, вставляя пропущенные буквы и окончания. Обозначьте род имён существительных.

1. Служебная собака(ж. р.) помогает пограничникам(м. р.) охранять государственную границу(ж. р.).

2. На Олимпиаде(ж. р.) белорусская спортсменка(ж. р.) завоевала золотую медаль(ж. р.).

3. В музее(м. р.) Великой Отечественной войны(ж. р.) пионеры(м. р.) видели солдатскую шинель(ж. р.), простреленную пулей(ж. р.).

Помогло решение? Оставьте отзыв в комментариях ниже.

Присоединяйтесь к Телеграм-группе @gdz_by_belarus

Присоединиться

Мы подготовили для вас ответ c подробным объяснением домашего задания по русскому языку за 4 класс, для упражнения номер 13 расположенного на странице 10 для 1-й части к учебнику 2024 года издания для учащихся школ и гимназий.

Теперь на нашем сайте ГДЗ.ТОП вы всегда легко и бесплатно найдёте условие с правильным ответом на вопрос «Как решить ДЗ» и «Как сделать» задание по русскому языку к упражнению №13 (с. 10), авторов: Антипова (Маргарита Борисовна), Верниковская (Алла Викторовна), Грабчикова (Елена Самарьевна), 1-й части учебного пособия издательства Академия образования.