Номер 2.376, страница 95, часть 1 - гдз по математике 6 класс учебник Виленкин, Жохов

Математика, 6 класс Учебник, авторы: Виленкин Наум Яковлевич, Жохов Владимир Иванович, Чесноков Александр Семёнович, Александрова Лилия Александровна, Шварцбурд Семён Исаакович, издательство Просвещение, Москва, 2023, белого цвета, часть 1

Авторы: Виленкин Н. Я., Жохов В. И., Чесноков А. С., Александрова Л. А., Шварцбурд С. И.

Тип: Учебник

Издательство: Просвещение

Год издания: 2023 - 2025

Уровень обучения: базовый

Часть: 1

Цвет обложки: белый, синий, зелёный с пазлами

ISBN: 978-5-09-102533-0 (ч. 1), ISBN 978-5-09-110648-0 (ч. 2)

Допущено Министерством просвещения Российской Федерации

Популярные ГДЗ в 6 классе

Часть 1. Параграф 2. Действия со смешенными числами. 14. Применение распределительного свойства умножения - номер 2.376, страница 95.

№2.376 (с. 95)
Условие. №2.376 (с. 95)

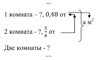
2.376. В двухкомнатной квартире жилой площадью а м² одна комната составляет 0,48 жилой площади, а другая составляет 58 площади первой комнаты. Чему равна площадь двух комнат вместе? Найдите значение получившегося выражения при а = 45; а = 70.

Решение 1. №2.376 (с. 95)

2.376

а = 45; 70.

1) 0,48 • а = 0,48 а - площаль 1 комнаты;

2) 0,48 a ∙ 58= 0,48а •0,625 = 0,3а – площадь 2 комнаты;

3) 0,48а + 0,3а = (0,48 + 0,3) а = 0,78 а – площадь двух комнат;

при a=45: 0,78a = 0,78 ∙ 45=35,1 (м2)

при a=70 0,78a = 0,78 ∙ 70=54,6 (м2)

Решение 2. №2.376 (с. 95)

Чему равна площадь двух комнат вместе?

Сначала составим выражение для нахождения площади двух комнат. Пусть $a$ — общая жилая площадь квартиры в м².

1. Площадь первой комнаты ($S_1$) составляет $0,48$ от общей жилой площади. Это можно записать в виде формулы:

$S_1 = 0,48a$

2. Площадь второй комнаты ($S_2$) составляет $\frac{5}{8}$ от площади первой комнаты. Выразим $S_2$ через $a$:

$S_2 = \frac{5}{8} S_1 = \frac{5}{8} (0,48a)$

Упростим полученное выражение:

$S_2 = \frac{5 \cdot 0,48}{8} a = 5 \cdot 0,06a = 0,3a$

3. Общая площадь двух комнат ($S_{общ}$) равна сумме их площадей:

$S_{общ} = S_1 + S_2 = 0,48a + 0,3a = (0,48 + 0,3)a = 0,78a$

Ответ: выражение для площади двух комнат вместе равно $0,78a$.

Найдите значение получившегося выражения при a = 45

Подставим значение $a = 45$ в выражение $0,78a$:

$0,78 \cdot 45 = 35,1$

Ответ: 35,1 м².

Найдите значение получившегося выражения при a = 70

Подставим значение $a = 70$ в выражение $0,78a$:

$0,78 \cdot 70 = 54,6$

Ответ: 54,6 м².

Помогло решение? Оставьте отзыв в комментариях ниже.

Присоединяйтесь к Телеграм-группе @gdz_by_belarus

Присоединиться

Мы подготовили для вас ответ c подробным объяснением домашего задания по математике за 6 класс, для упражнения номер 2.376 расположенного на странице 95 для 1-й части к учебнику 2023 года издания для учащихся школ и гимназий.

Теперь на нашем сайте ГДЗ.ТОП вы всегда легко и бесплатно найдёте условие с правильным ответом на вопрос «Как решить ДЗ» и «Как сделать» задание по математике к упражнению №2.376 (с. 95), авторов: Виленкин (Наум Яковлевич), Жохов (Владимир Иванович), Чесноков (Александр Семёнович), Александрова (Лилия Александровна), Шварцбурд (Семён Исаакович), 1-й части ФГОС (новый, красный) базовый уровень обучения учебного пособия издательства Просвещение.