Номер 2.422, страница 101, часть 1 - гдз по математике 6 класс учебник Виленкин, Жохов

Математика, 6 класс Учебник, авторы: Виленкин Наум Яковлевич, Жохов Владимир Иванович, Чесноков Александр Семёнович, Александрова Лилия Александровна, Шварцбурд Семён Исаакович, издательство Просвещение, Москва, 2023, белого цвета, часть 1

Авторы: Виленкин Н. Я., Жохов В. И., Чесноков А. С., Александрова Л. А., Шварцбурд С. И.

Тип: Учебник

Издательство: Просвещение

Год издания: 2023 - 2025

Уровень обучения: базовый

Часть: 1

Цвет обложки: белый, синий, зелёный с пазлами

ISBN: 978-5-09-102533-0 (ч. 1), ISBN 978-5-09-110648-0 (ч. 2)

Допущено Министерством просвещения Российской Федерации

Популярные ГДЗ в 6 классе

Часть 1. Параграф 2. Действия со смешенными числами. 15. Действие деления смешанных чисел - номер 2.422, страница 101.

№2.422 (с. 101)
Условие. №2.422 (с. 101)

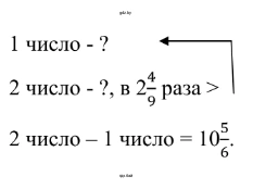
2.422. Одно число в 249 раза больше другого. Найдите эти числа, если их разность равна 1056.

Решение 1. №2.422 (с. 101)

2.422

Пусть х – первое число, тогда 249 х - второе число. Зная, что разность этих чисел равна 1056составим и решим уравнение:

1) 249 х - х = 1056;    249 - 1 х= 1056;     149 х = 1056;     х = 1056 :  149;     х = 656 : 139;     х = 65562 · 93131;     х = 5 · 3 2 · 1;     х = 152;    х = 712 - первое число;

2) 712 · 249 = 15521 · 221193 =  =5 · 111 · 3 = 553 = 1813 - второе число.

Ответ: 7121813.

Решение 2. №2.422 (с. 101)

Пусть меньшее число равно $x$. Тогда большее число, которое по условию в $2\frac{4}{9}$ раза больше, будет равно $2\frac{4}{9}x$.

Разность этих чисел равна $10\frac{5}{6}$. Составим и решим уравнение:

$2\frac{4}{9}x - x = 10\frac{5}{6}$

Вынесем $x$ за скобки в левой части уравнения:

$(2\frac{4}{9} - 1)x = 10\frac{5}{6}$

$1\frac{4}{9}x = 10\frac{5}{6}$

Чтобы решить уравнение, преобразуем смешанные числа в неправильные дроби:

$1\frac{4}{9} = \frac{1 \cdot 9 + 4}{9} = \frac{13}{9}$

$10\frac{5}{6} = \frac{10 \cdot 6 + 5}{6} = \frac{65}{6}$

Теперь уравнение имеет вид:

$\frac{13}{9}x = \frac{65}{6}$

Найдем $x$, разделив правую часть на коэффициент при $x$:

$x = \frac{65}{6} \div \frac{13}{9} = \frac{65}{6} \cdot \frac{9}{13}$

Сократим дробь перед умножением:

$x = \frac{65 \cdot 9}{6 \cdot 13} = \frac{5 \cdot 13 \cdot 3 \cdot 3}{2 \cdot 3 \cdot 13} = \frac{5 \cdot 3}{2} = \frac{15}{2}$

Преобразуем результат в смешанное число. Меньшее число равно:

$x = 7\frac{1}{2}$

Теперь найдем большее число. Оно равно сумме меньшего числа и их разности:

$7\frac{1}{2} + 10\frac{5}{6}$

Приведем дроби к общему знаменателю 6:

$7\frac{1}{2} = 7\frac{3}{6}$

$7\frac{3}{6} + 10\frac{5}{6} = (7+10) + (\frac{3}{6}+\frac{5}{6}) = 17 + \frac{8}{6} = 17 + 1\frac{2}{6} = 18\frac{2}{6} = 18\frac{1}{3}$

Таким образом, большее число равно $18\frac{1}{3}$.

Ответ: $7\frac{1}{2}$ и $18\frac{1}{3}$.

Помогло решение? Оставьте отзыв в комментариях ниже.

Присоединяйтесь к Телеграм-группе @gdz_by_belarus

Присоединиться

Мы подготовили для вас ответ c подробным объяснением домашего задания по математике за 6 класс, для упражнения номер 2.422 расположенного на странице 101 для 1-й части к учебнику 2023 года издания для учащихся школ и гимназий.

Теперь на нашем сайте ГДЗ.ТОП вы всегда легко и бесплатно найдёте условие с правильным ответом на вопрос «Как решить ДЗ» и «Как сделать» задание по математике к упражнению №2.422 (с. 101), авторов: Виленкин (Наум Яковлевич), Жохов (Владимир Иванович), Чесноков (Александр Семёнович), Александрова (Лилия Александровна), Шварцбурд (Семён Исаакович), 1-й части ФГОС (новый, красный) базовый уровень обучения учебного пособия издательства Просвещение.