Номер 1, страница 26 - гдз по Истории Беларуси 7 класс учебник Воронин, Скепьян

История Беларуси (Гісторыя Беларусі), 7 класс Учебник, авторы: Воронин Василий Алексеевич, Скепьян Анастасия Анатольевна, Мацук Андрей Владимирович, Кравченко Ольга Викторовна, издательство Издательский центр БГУ, Минск, 2017

Авторы: Воронин В. А., Скепьян А. А., Мацук А. В., Кравченко О. В.

Тип: Учебник

Издательство: Издательский центр БГУ

Год издания: 2017 - 2025

Цвет обложки: синий, голубой

ISBN: 978-985-553-451-9

Допущено Министерством образования Республики Беларусь

Популярные ГДЗ в 7 классе

Раздел I. Белорусские земли в первой половине XVI в. Параграф 3. Экономическое развитие. Вопросы после параграфа - номер 1, страница 26.

№1 (с. 26)
Условие. №1 (с. 26)
скриншот условия
История Беларуси (Гісторыя Беларусі), 7 класс Учебник, авторы: Воронин Василий Алексеевич, Скепьян Анастасия Анатольевна, Мацук Андрей Владимирович, Кравченко Ольга Викторовна, издательство Издательский центр БГУ, Минск, 2017, страница 26, номер 1, Условие

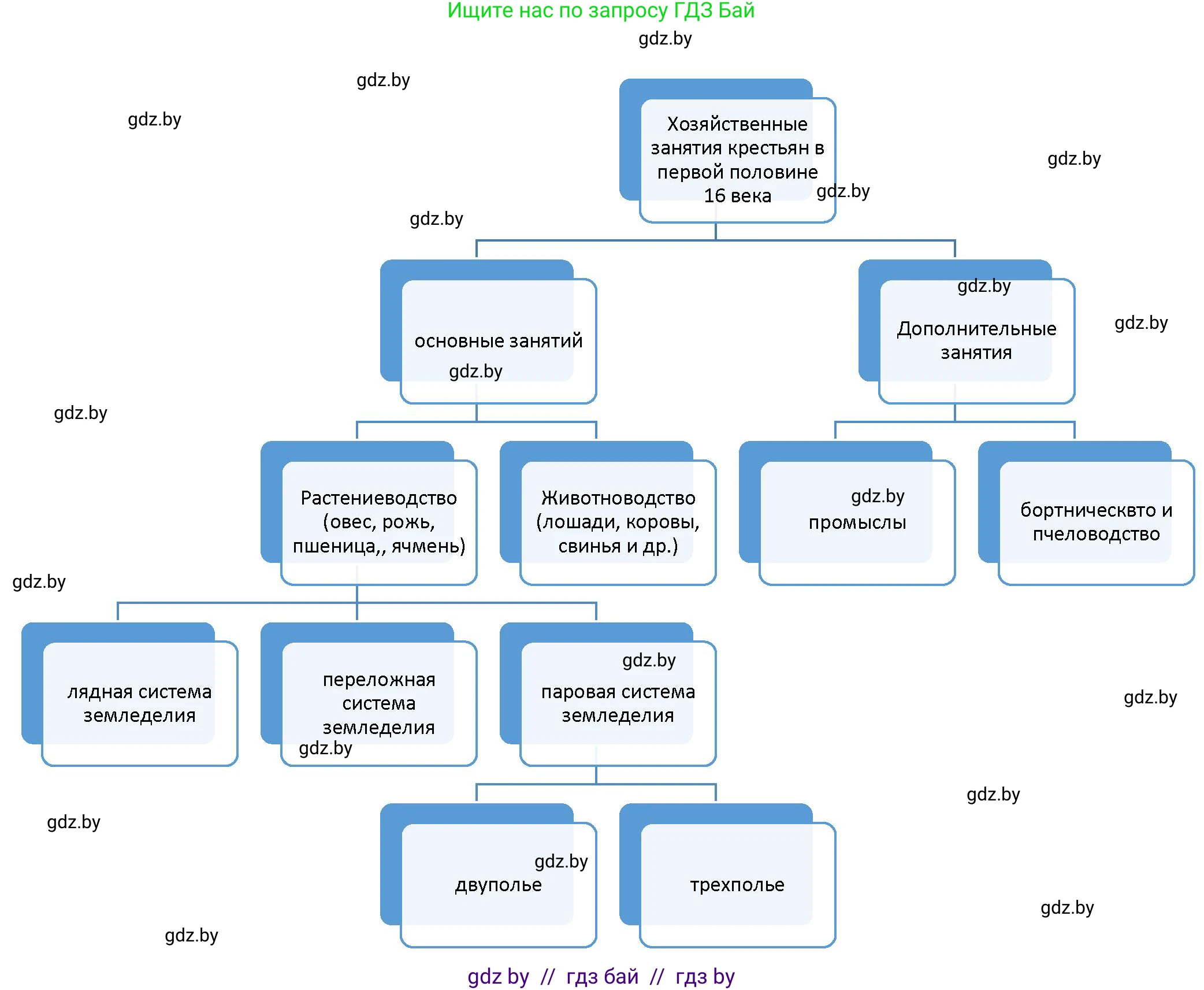
1. Составьте схему «Хозяйственные занятия крестьян в первой половине XVI в.».

Решение. №1 (с. 26)
История Беларуси (Гісторыя Беларусі), 7 класс Учебник, авторы: Воронин Василий Алексеевич, Скепьян Анастасия Анатольевна, Мацук Андрей Владимирович, Кравченко Ольга Викторовна, издательство Издательский центр БГУ, Минск, 2017, страница 26, номер 1, Решение История Беларуси (Гісторыя Беларусі), 7 класс Учебник, авторы: Воронин Василий Алексеевич, Скепьян Анастасия Анатольевна, Мацук Андрей Владимирович, Кравченко Ольга Викторовна, издательство Издательский центр БГУ, Минск, 2017, страница 26, номер 1, Решение (продолжение 2)
Решение 2. №1 (с. 26)

1.

Земледелие

Пашенное земледелие (рожь, овёс, пшеница), огородничество (репа, капуста, лук), садоводство.

Скотоводство

Разведение лошадей, коров, овец, свиней, домашней птицы.

Промыслы

Охота, рыболовство, бортничество (сбор мёда диких пчёл), солеварение, заготовка древесины.

Домашние ремёсла

Прядение, ткачество, изготовление одежды и обуви, посуды, простых орудий труда.

Помогло решение? Оставьте отзыв в комментариях ниже.

Присоединяйтесь к Телеграм-группе @gdz_by_belarus

Присоединиться

Мы подготовили для вас ответ c подробным объяснением домашего задания по Истории Беларуси за 7 класс, для упражнения номер 1 расположенного на странице 26 к учебнику 2017 года издания для учащихся школ и гимназий.

Теперь на нашем сайте ГДЗ.ТОП вы всегда легко и бесплатно найдёте условие с правильным ответом на вопрос «Как решить ДЗ» и «Как сделать» задание по Истории Беларуси к упражнению №1 (с. 26), авторов: Воронин (Василий Алексеевич), Скепьян (Анастасия Анатольевна), Мацук (Андрей Владимирович), Кравченко (Ольга Викторовна), учебного пособия издательства Издательский центр БГУ.