Номер 628, страница 108 - гдз по химии 8 класс сборник задач Хвалюк, Резяпкин
Авторы: Хвалюк В. Н., Резяпкин В. И.
Тип: Сборник задач
Издательство: Адукацыя i выхаванне
Год издания: 2019 - 2025
Цвет обложки: голубой, зелёный с кристаллами
ISBN: 978-985-599-064-3
Допущено Министерством образования Республики Беларусь
Популярные ГДЗ в 8 классе
Глава V. Окислительно-восстановительные реакции. Параграф 43. Процессы окисления и восстановления - номер 628, страница 108.
№628 (с. 108)
Условие. №628 (с. 108)
скриншот условия
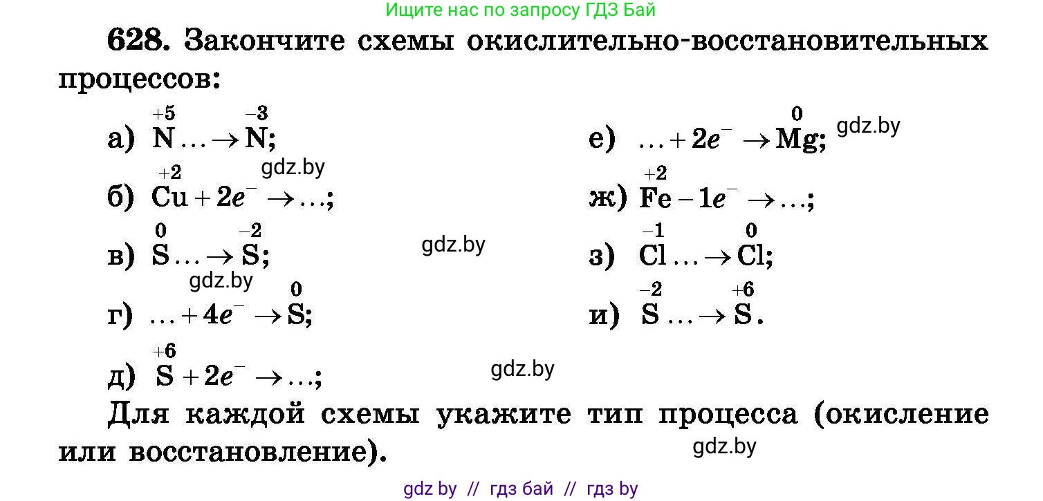
628. Закончите схемы окислительно-восстановительных процессов:
a) $N^{+5}... \to N^{-3}$;
б) $Cu^{+2} + 2e^- \to ...$;
в) $S^0... \to S^{-2}$;
г) $... + 4e^- \to S^0$;
д) $S^{+6} + 2e^- \to ...$;
е) $... + 2e^- \to Mg^0$;
ж) $Fe^{+2} - 1e^- \to ...$;
з) $Cl^{-1}... \to Cl^0$;
и) $S^{-2}... \to S^{+6}$.
Для каждой схемы укажите тип процесса (окисление или восстановление).
Решение. №628 (с. 108)
Решение 2. №628 (с. 108)
а) В данном процессе степень окисления азота понижается с $+5$ до $-3$. Понижение степени окисления означает, что атом присоединяет электроны. Количество присоединенных электронов рассчитывается как разность между начальной и конечной степенями окисления: $(+5) - (-3) = 8$. Следовательно, атом азота принимает $8$ электронов. Процесс присоединения электронов называется восстановлением.
Ответ: $N^{+5} + 8e^{-} \rightarrow N^{-3}$, восстановление.
б) Ион меди со степенью окисления $+2$ присоединяет $2$ электрона. Присоединение электронов приводит к понижению степени окисления. Новая степень окисления иона меди становится равной $(+2) - 2 = 0$. Процесс присоединения электронов называется восстановлением.
Ответ: $Cu^{+2} + 2e^{-} \rightarrow Cu^{0}$, восстановление.
в) Степень окисления серы изменяется с $0$ до $-2$. Происходит понижение степени окисления, что указывает на присоединение электронов. Количество присоединенных электронов равно разности начальной и конечной степеней окисления: $0 - (-2) = 2$. Таким образом, атом серы принимает $2$ электрона. Процесс присоединения электронов называется восстановлением.
Ответ: $S^{0} + 2e^{-} \rightarrow S^{-2}$, восстановление.
г) В данном процессе неизвестное вещество присоединяет $4$ электрона и превращается в серу со степенью окисления $0$. Так как произошло присоединение электронов (восстановление), начальная степень окисления была выше. Чтобы найти её, к конечной степени окисления прибавим число отданных электронами зарядов: $0 + 4 = +4$. Исходным веществом была сера в степени окисления $+4$.
Ответ: $S^{+4} + 4e^{-} \rightarrow S^{0}$, восстановление.
д) Атом серы со степенью окисления $+6$ присоединяет $2$ электрона. В результате степень окисления понижается и становится равной $(+6) - 2 = +4$. Процесс присоединения электронов называется восстановлением.
Ответ: $S^{+6} + 2e^{-} \rightarrow S^{+4}$, восстановление.
е) Неизвестное вещество присоединяет $2$ электрона и превращается в атом магния со степенью окисления $0$. Присоединение электронов — это процесс восстановления, при котором степень окисления понижается. Следовательно, начальная степень окисления была выше: $0 + 2 = +2$. Исходным веществом был ион магния $Mg^{+2}$.
Ответ: $Mg^{+2} + 2e^{-} \rightarrow Mg^{0}$, восстановление.
ж) Ион железа со степенью окисления $+2$ отдает $1$ электрон. Отдача электрона приводит к повышению степени окисления. Новая степень окисления становится равной $(+2) + 1 = +3$. Процесс отдачи электронов называется окислением.
Ответ: $Fe^{+2} - 1e^{-} \rightarrow Fe^{+3}$, окисление.
з) Степень окисления хлора повышается с $-1$ до $0$. Повышение степени окисления означает, что атом отдает электроны. Количество отданных электронов равно разности конечной и начальной степеней окисления: $0 - (-1) = 1$. Атом хлора отдает $1$ электрон. Процесс отдачи электронов называется окислением.
Ответ: $Cl^{-1} - 1e^{-} \rightarrow Cl^{0}$, окисление.
и) Степень окисления серы повышается с $-2$ до $+6$. Повышение степени окисления происходит за счет отдачи электронов. Количество отданных электронов равно разности конечной и начальной степеней окисления: $(+6) - (-2) = 8$. Атом серы отдает $8$ электронов. Процесс отдачи электронов называется окислением.
Ответ: $S^{-2} - 8e^{-} \rightarrow S^{+6}$, окисление.
Другие задания:
Помогло решение? Оставьте отзыв в комментариях ниже.
Присоединяйтесь к Телеграм-группе @gdz_by_belarus
ПрисоединитьсяМы подготовили для вас ответ c подробным объяснением домашего задания по химии за 8 класс, для упражнения номер 628 расположенного на странице 108 к сборнику задач 2019 года издания для учащихся школ и гимназий.
Теперь на нашем сайте ГДЗ.ТОП вы всегда легко и бесплатно найдёте условие с правильным ответом на вопрос «Как решить ДЗ» и «Как сделать» задание по химии к упражнению №628 (с. 108), авторов: Хвалюк (Виктор Николаевич), Резяпкин (Виктор Ильич), учебного пособия издательства Адукацыя i выхаванне.