Геометрия 3D, страница 84 - гдз по геометрии 9 класс учебник Казаков, Казакова

Геометрия, 9 класс Учебник, авторы: Казаков Валерий Владимирович, Казакова Ольга Олеговна, издательство Адукацыя i выхаванне, Минск, 2025, белого цвета

Авторы: Казаков В. В., Казакова О. О.

Тип: Учебник

Издательство: Адукацыя i выхаванне

Год издания: 2025

Цвет обложки: белый

ISBN: 978-985-03-4055-9 (2025)

Допущено Министерством образования Республики Беларусь

Популярные ГДЗ в 9 классе

Глава 2. Вписанные и описанные окружности. Параграф 10. Вписанные и описанные четырехугольники - страница 84.

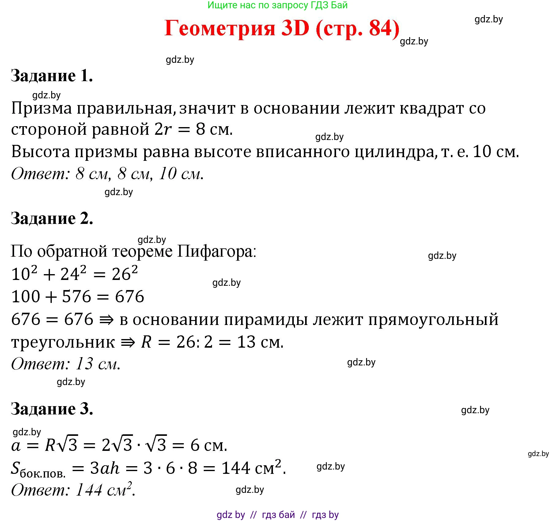
Геометрия 3D (с. 84)
Условие 2025. Геометрия 3D (с. 84)
Геометрия, 9 класс Учебник, авторы: Казаков Валерий Владимирович, Казакова Ольга Олеговна, издательство Адукацыя i выхаванне, Минск, 2025, белого цвета, страница 84, Условие 2025
Решение 2025. Геометрия 3D (с. 84)
Геометрия, 9 класс Учебник, авторы: Казаков Валерий Владимирович, Казакова Ольга Олеговна, издательство Адукацыя i выхаванне, Минск, 2025, белого цвета, страница 84, Решение 2025

Помогло решение? Оставьте отзыв в комментариях ниже.

Присоединяйтесь к Телеграм-группе @gdz_by_belarus

Присоединиться

Мы подготовили для вас ответ c подробным объяснением домашего задания по геометрии за 9 класс, для упражнения Геометрия 3D расположенного на странице 84 к учебнику 2025 года издания для учащихся школ и гимназий.

Теперь на нашем сайте ГДЗ.ТОП вы всегда легко и бесплатно найдёте условие с правильным ответом на вопрос «Как решить ДЗ» и «Как сделать» задание по геометрии к упражнению Геометрия 3D (с. 84), авторов: Казаков (Валерий Владимирович), Казакова (Ольга Олеговна), учебного пособия издательства Адукацыя i выхаванне.