Номер 1, страница 58 - гдз по информатике 10 класс учебник Котов, Лапо

Информатика, 10 класс Учебник, авторы: Котов Владимир Михайлович, Лапо Анжелика Ивановна, Быкадоров Юрий Александрович, Войтехович Елена Николаевна, издательство Народная асвета, Минск, 2020, зелёного цвета

Авторы: Котов В. М., Лапо А. И., Быкадоров Ю. А., Войтехович Е. Н.

Тип: Учебник

Издательство: Народная асвета

Год издания: 2020 - 2025

Цвет обложки: зелёный, белый с компьютером

ISBN: 978-985-03-3168-7

Допущено Министерством образования Республики Беларусь

Популярные ГДЗ в 10 классе

Глава 1. Алгоритмы обработки массивов. Параграф 7. Преобразование элементов массива. Упражнения - номер 1, страница 58.

№1 (с. 58)
Условие. №1 (с. 58)
скриншот условия
Информатика, 10 класс Учебник, авторы: Котов Владимир Михайлович, Лапо Анжелика Ивановна, Быкадоров Юрий Александрович, Войтехович Елена Николаевна, издательство Народная асвета, Минск, 2020, зелёного цвета, страница 58, номер 1, Условие

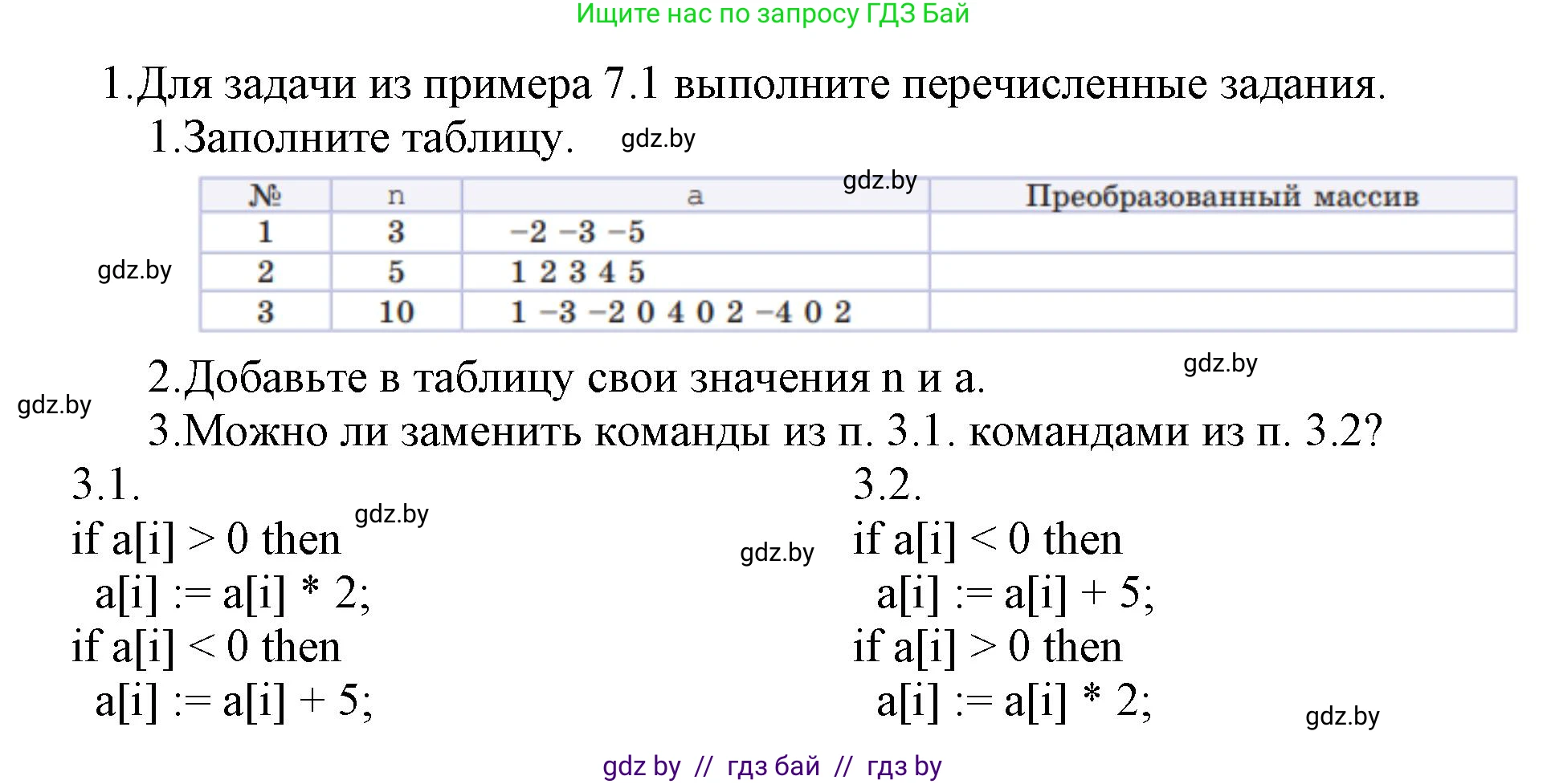
1. Для задачи из примера 7.1 выполните перечисленные задания.

1. Заполните таблицу.

naПреобразованный массив
13-2 -3 -5
251 2 3 4 5
3101 -3 -2 0 4 0 2 -4 0 2

2. Добавьте в таблицу свои значения n и a.

3. Можно ли заменить команды из п. 3.1. командами из п. 3.2?

3.1. if a[i] > 0 then
a[i] := a[i] * 2;
if a[i] < 0 then
a[i] := a[i] + 5;

3.2. if a[i] < 0 then
a[i] := a[i] + 5;
if a[i] > 0 then
a[i] := a[i] * 2;

4. В каких случаях программа будет давать неверный результат?

Решение. №1 (с. 58)
Информатика, 10 класс Учебник, авторы: Котов Владимир Михайлович, Лапо Анжелика Ивановна, Быкадоров Юрий Александрович, Войтехович Елена Николаевна, издательство Народная асвета, Минск, 2020, зелёного цвета, страница 58, номер 1, Решение Информатика, 10 класс Учебник, авторы: Котов Владимир Михайлович, Лапо Анжелика Ивановна, Быкадоров Юрий Александрович, Войтехович Елена Николаевна, издательство Народная асвета, Минск, 2020, зелёного цвета, страница 58, номер 1, Решение (продолжение 2) Информатика, 10 класс Учебник, авторы: Котов Владимир Михайлович, Лапо Анжелика Ивановна, Быкадоров Юрий Александрович, Войтехович Елена Николаевна, издательство Народная асвета, Минск, 2020, зелёного цвета, страница 58, номер 1, Решение (продолжение 3)
Решение 2. №1 (с. 58)

1.

naПреобразованный массив
13−2 3 −53 6 0
251 2 3 4 52 4 6 8 10
3101 −3 −2 0 4 0 2 −4 0 22 2 3 0 8 0 4 1 0 4

2. Добавьте в таблицу свои значения n и a.

3. Нет.

4. В случаях, когда для элемента массива a[i] выполняется условие −5 < a[i] < 0.

Помогло решение? Оставьте отзыв в комментариях ниже.

Присоединяйтесь к Телеграм-группе @gdz_by_belarus

Присоединиться

Мы подготовили для вас ответ c подробным объяснением домашего задания по информатике за 10 класс, для упражнения номер 1 расположенного на странице 58 к учебнику 2020 года издания для учащихся школ и гимназий.

Теперь на нашем сайте ГДЗ.ТОП вы всегда легко и бесплатно найдёте условие с правильным ответом на вопрос «Как решить ДЗ» и «Как сделать» задание по информатике к упражнению №1 (с. 58), авторов: Котов (Владимир Михайлович), Лапо (Анжелика Ивановна), Быкадоров (Юрий Александрович), Войтехович (Елена Николаевна), учебного пособия издательства Народная асвета.