Номер 10, страница 113 - гдз по информатике 10 класс учебник Котов, Лапо

Информатика, 10 класс Учебник, авторы: Котов Владимир Михайлович, Лапо Анжелика Ивановна, Быкадоров Юрий Александрович, Войтехович Елена Николаевна, издательство Народная асвета, Минск, 2020, зелёного цвета

Авторы: Котов В. М., Лапо А. И., Быкадоров Ю. А., Войтехович Е. Н.

Тип: Учебник

Издательство: Народная асвета

Год издания: 2020 - 2025

Цвет обложки: зелёный, белый с компьютером

ISBN: 978-985-03-3168-7

Допущено Министерством образования Республики Беларусь

Популярные ГДЗ в 10 классе

Глава 2 Компьютер как универсальное устройство обработки информации. Параграф 15. Различные подходы к измерению информации. Упражнения - номер 10, страница 113.

№10 (с. 113)
Условие. №10 (с. 113)
скриншот условия
Информатика, 10 класс Учебник, авторы: Котов Владимир Михайлович, Лапо Анжелика Ивановна, Быкадоров Юрий Александрович, Войтехович Елена Николаевна, издательство Народная асвета, Минск, 2020, зелёного цвета, страница 113, номер 10, Условие

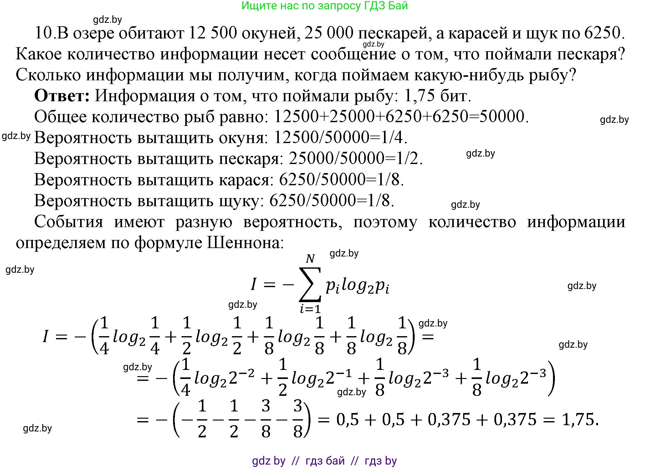
10. В озере обитают 12 500 окуней, 25 000 пескарей, а карасей и щук по 6250. Какое количество информации несет сообщение о том, что поймали пескаря? Сколько информации мы получим, когда поймаем какую-нибудь рыбу?

Решение. №10 (с. 113)
Информатика, 10 класс Учебник, авторы: Котов Владимир Михайлович, Лапо Анжелика Ивановна, Быкадоров Юрий Александрович, Войтехович Елена Николаевна, издательство Народная асвета, Минск, 2020, зелёного цвета, страница 113, номер 10, Решение

Помогло решение? Оставьте отзыв в комментариях ниже.

Присоединяйтесь к Телеграм-группе @gdz_by_belarus

Присоединиться

Мы подготовили для вас ответ c подробным объяснением домашего задания по информатике за 10 класс, для упражнения номер 10 расположенного на странице 113 к учебнику 2020 года издания для учащихся школ и гимназий.

Теперь на нашем сайте ГДЗ.ТОП вы всегда легко и бесплатно найдёте условие с правильным ответом на вопрос «Как решить ДЗ» и «Как сделать» задание по информатике к упражнению №10 (с. 113), авторов: Котов (Владимир Михайлович), Лапо (Анжелика Ивановна), Быкадоров (Юрий Александрович), Войтехович (Елена Николаевна), учебного пособия издательства Народная асвета.