Страница 98 - гдз по алгебре 11 класс сборник задач Арефьева, Пирютко
Авторы: Арефьева И. Г., Пирютко О. Н.
Тип: Сборник задач
Издательство: Народная асвета
Год издания: 2020 - 2025
Уровень обучения: базовый и повышенный
Цвет обложки: белый с графиком
Допущено Министерством образования Республики Беларусь
Популярные ГДЗ в 11 классе
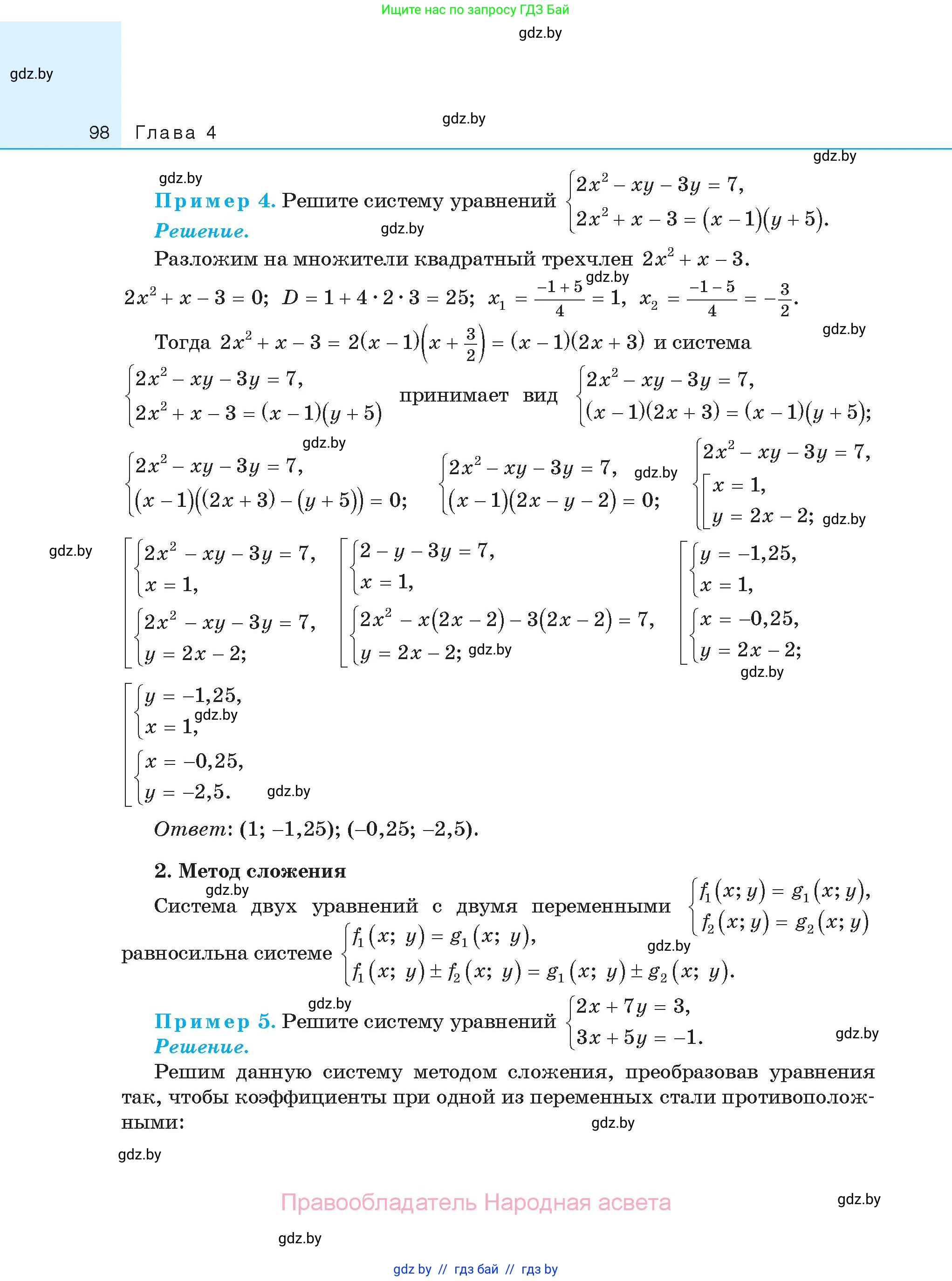
Cтраница 98
Другие страницы:
Помогло решение? Оставьте отзыв в комментариях ниже.