Номер 163, страница 114 - гдз по белорусскому языку 11 класс учебник Валочка, Васюковіч
Авторы: Валочка Г. М., Васюковіч Л. С., Зелянко В. У., Міхнёнак С. С., Якуба С. М.
Тип: Учебник
Издательство: Нацыянальны інстытут адукацыі
Год издания: 2021 - 2025
Цвет обложки: синий со статуей
ISBN: 978-985-594-975-7
Дапушчана Міністэрствам адукацыі Рэспублікі Беларусь
Популярные ГДЗ в 11 классе
Сінтаксічныя і пунктуацыйныя нормы. Параграф 12. Правілы пабудовы складаназалежных сказаў, знакі прыпынку - номер 163, страница 114.
№163 (с. 114)
Условие. №163 (с. 114)
скриншот условия
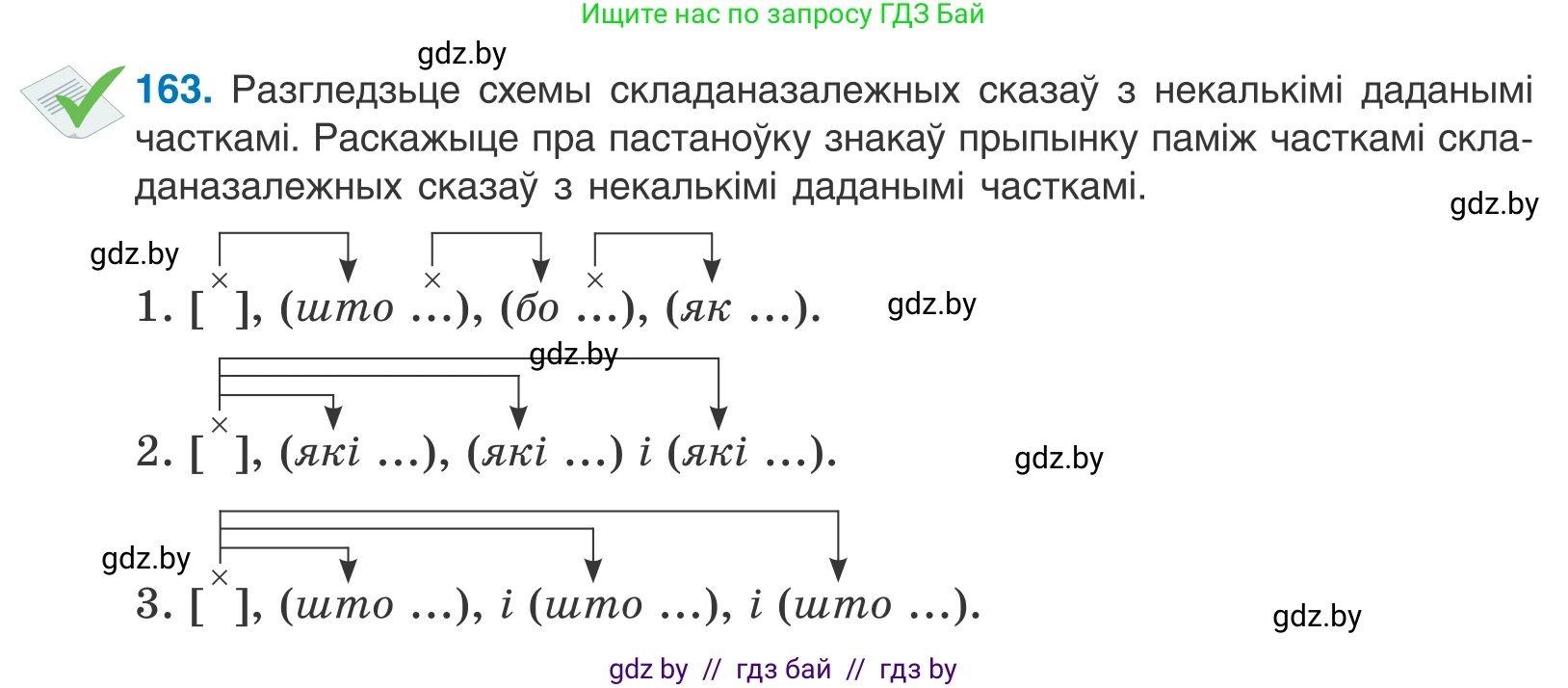
163. Разгледзьце схемы складаназалежных сказаў з некалькімі даданымі часткамі. Раскажыце пра пастаноўку знакаў прыпынку паміж часткамі складаназалежных сказаў з некалькімі даданымі часткамі.
1. [ ], (што ...), (бо ...), (як ...).
2. [ ], (які ...), (які ...) і (які ...).
3. [ ], (што ...), і (што ...), і (што ...).
Решение 1. №163 (с. 114)
Решение 2. №163 (с. 114)
Решение 3. №163 (с. 114)
Пастаноўка знакаў прыпынку паміж часткамі складаназалежных сказаў з некалькімі даданымі часткамі залежыць ад тыпу падпарадкавання гэтых даданых частак.
1. Пры неаднародным сузалежным падпарадкаванні, калі даданыя часткі адносяцца да розных слоў у галоўнай частцы або з’яўляюцца рознымі па значэнні, паміж імі ставіцца коска. Гэта адпавядае схеме 1.
2. Пры аднародным сузалежным падпарадкаванні, калі даданыя часткі адносяцца да аднаго і таго ж слова ў галоўнай частцы і адказваюць на адно і тое ж пытанне, знакі прыпынку паміж імі ставяцца як пры аднародных членах сказа. Як паказана на схемах 2 і 3:
Коска ставіцца, калі аднародныя даданыя часткі не звязаны злучнікамі або звязаны паўторнымі злучнікамі (і ... і, ні ... ні, або ... або).
Коска не ставіцца, калі дзве аднародныя даданыя часткі звязаны адзіночным спалучальным (і, ды) або размеркавальным (ці, або) злучнікам.
Другие задания:
Помогло решение? Оставьте отзыв в комментариях ниже.
Присоединяйтесь к Телеграм-группе @gdz_by_belarus
ПрисоединитьсяМы подготовили для вас ответ c подробным объяснением домашего задания по белорусскому языку за 11 класс, для упражнения номер 163 расположенного на странице 114 к учебнику 2021 года издания для учащихся школ и гимназий.
Теперь на нашем сайте ГДЗ.ТОП вы всегда легко и бесплатно найдёте условие с правильным ответом на вопрос «Как решить ДЗ» и «Как сделать» задание по белорусскому языку к упражнению №163 (с. 114), авторов: Валочка (Ганна Міхайлаўна), Васюковіч (Людміла Сяргееўна), Зелянко (Вольга Уладзіміраўна), Міхнёнак (С С), Якуба (Святлана Міхайлаўна), учебного пособия издательства Нацыянальны інстытут адукацыі.