Номер 4, страница 40 - гдз по биологии 11 класс тетрадь для лабораторных и практических работ Хруцкая

Биология, 11 класс Тетрадь для лабораторных и практических работ, автор: Хруцкая Тамара Викторовна, издательство Аверсэв, Минск, 2021, жёлтого цвета

Авторы: Хруцкая Т. В.

Тип: Тетрадь для лабораторных и практических работ

Издательство: Аверсэв

Год издания: 2021 - 2025

Уровень обучения: повышенный

Цвет обложки: жёлтый

ISBN: 978-985-19-8597-1 (2025)

Популярные ГДЗ в 11 классе

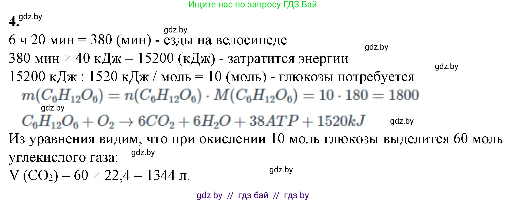
Решение задач по теме «Клеточное дыхание». Практическая работа № 4 - номер 4, страница 40.

№4 (с. 40)
Решение. №4 (с. 40)
Биология, 11 класс Тетрадь для лабораторных и практических работ, автор: Хруцкая Тамара Викторовна, издательство Аверсэв, Минск, 2021, жёлтого цвета, страница 40, номер 4, Решение
Решение 2. №4 (с. 40)

4. При окислении 1 моль глюкозы в живых клетках организма фосфорилируется 38 моль АДФ в АТФ и запасается соответственно 1520 кДж (380 ккал) энергии. При езде на велосипеде человек затрачивает около 40 кДж в минуту. Рассчитайте, сколько граммов глюкозы должно окислиться в организме и какой объем углекислого газа выделит человек при езде на велосипеде в течение 6 ч 20 мин.

Помогло решение? Оставьте отзыв в комментариях ниже.

Присоединяйтесь к Телеграм-группе @gdz_by_belarus

Присоединиться

Мы подготовили для вас ответ c подробным объяснением домашего задания по биологии за 11 класс, для упражнения номер 4 расположенного на странице 40 к тетради для лабораторных и практических работ 2021 года издания для учащихся школ и гимназий.

Теперь на нашем сайте ГДЗ.ТОП вы всегда легко и бесплатно найдёте условие с правильным ответом на вопрос «Как решить ДЗ» и «Как сделать» задание по биологии к упражнению №4 (с. 40), автора: Хруцкая (Тамара Викторовна), повышенный уровень обучения учебного пособия издательства Аверсэв.