Лабораторный опыт 11, страница 23, часть 2 - гдз по химии 11 класс тетрадь для практических работ Борушко

Авторы: Борушко И. И.

Тип: Тетрадь для практических работ

Издательство: Сэр-Вит

Год издания: 2021 - 2025

Уровень обучения: повышенный

Часть: 2

Цвет обложки: розовый, жёлтый с колбой

ISBN: 978-985-597-520-6

Рекомендовано Научно-методическим учреждением «Национальный институт образования» Министерства образования Республики Беларусь

Популярные ГДЗ в 11 классе

Часть 2. Лабораторные опыты. Обнаружение ионов кальция в растворе - страница 23.

Лабораторный опыт 11 (с. 23)
Условия. Лабораторный опыт 11 (с. 23)
Химия, 11 класс Тетрадь для практических работ, автор: Борушко Ирина Ивановна, издательство Сэр-Вит, Минск, 2021, розового цвета, Часть 2, страница 23, Условия Химия, 11 класс Тетрадь для практических работ, автор: Борушко Ирина Ивановна, издательство Сэр-Вит, Минск, 2021, розового цвета, Часть 2, страница 23, Условия (продолжение 2)
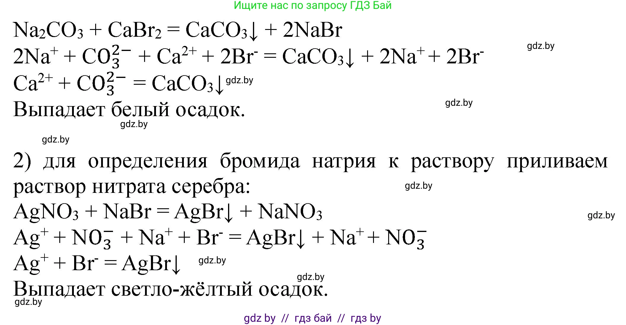
Решение. Лабораторный опыт 11 (с. 23)
Химия, 11 класс Тетрадь для практических работ, автор: Борушко Ирина Ивановна, издательство Сэр-Вит, Минск, 2021, розового цвета, Часть 2, страница 23, Решение Химия, 11 класс Тетрадь для практических работ, автор: Борушко Ирина Ивановна, издательство Сэр-Вит, Минск, 2021, розового цвета, Часть 2, страница 23, Решение (продолжение 2) Химия, 11 класс Тетрадь для практических работ, автор: Борушко Ирина Ивановна, издательство Сэр-Вит, Минск, 2021, розового цвета, Часть 2, страница 23, Решение (продолжение 3)

Помогло решение? Оставьте отзыв в комментариях ниже.

Присоединяйтесь к Телеграм-группе @gdz_by_belarus

Присоединиться

Мы подготовили для вас ответ c подробным объяснением домашего задания по химии за 11 класс, для упражнения Лабораторный опыт 11 расположенного на странице 23 для 2-й части к тетради для практических работ 2021 года издания для учащихся школ и гимназий.

Теперь на нашем сайте ГДЗ.ТОП вы всегда легко и бесплатно найдёте условие с правильным ответом на вопрос «Как решить ДЗ» и «Как сделать» задание по химии к упражнению Лабораторный опыт 11 (с. 23), автора: Борушко (Ирина Ивановна), 2-й части повышенный уровень обучения учебного пособия издательства Сэр-Вит.