Номер 7, страница 175 - гдз по химии 11 класс учебник Мычко, Прохоревич

Химия, 11 класс Учебник, авторы: Мычко Дмитрий Иванович, Прохоревич Константин Николаевич, Борушко Ирина Ивановна, издательство Адукацыя i выхаванне, Минск, 2021, зелёного цвета

Авторы: Мычко Д. И., Прохоревич К. Н., Борушко И. И.

Тип: Учебник

Издательство: Адукацыя i выхаванне

Год издания: 2021 - 2025

Цвет обложки: зелёный с колбами

ISBN: 978-985-599-297-5

Допущено Министерством образования Республики Беларусь

Популярные ГДЗ в 11 классе

Глава VI. Неметаллы. Параграф 31. Соединения галогенов - номер 7, страница 175.

№7 (с. 175)
Условия. №7 (с. 175)
скриншот условия
Химия, 11 класс Учебник, авторы: Мычко Дмитрий Иванович, Прохоревич Константин Николаевич, Борушко Ирина Ивановна, издательство Адукацыя i выхаванне, Минск, 2021, зелёного цвета, страница 175, номер 7, Условия

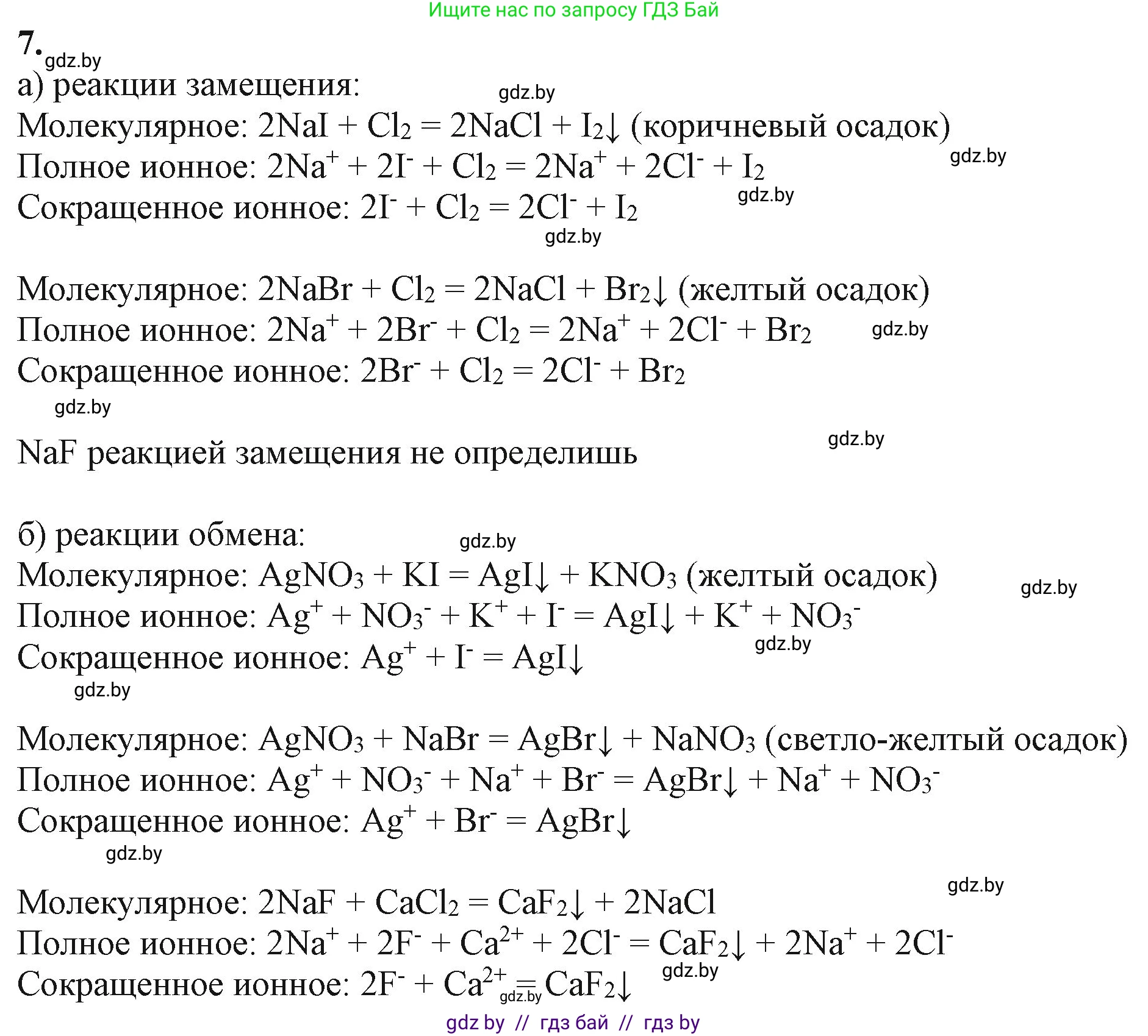
7. Предложите план экспериментального определения растворов йодида калия, бромида натрия и фторида натрия, находящихся в пронумерованных пробирках, используя:

а) реакции замещения;

б) реакции обмена. Запишите уравнения соответствующих реакций в молекулярной и ионной формах.

Решение. №7 (с. 175)
Химия, 11 класс Учебник, авторы: Мычко Дмитрий Иванович, Прохоревич Константин Николаевич, Борушко Ирина Ивановна, издательство Адукацыя i выхаванне, Минск, 2021, зелёного цвета, страница 175, номер 7, Решение
Решение 2. №7 (с. 175)

Для определения растворов иодида калия ($KI$), бромида натрия ($NaBr$) и фторида натрия ($NaF$) в трех пронумерованных пробирках можно использовать качественные реакции, основанные на различных свойствах галогенид-ионов ($I^-$, $Br^-$, $F^-$).

а) реакции замещения;

Этот метод основан на ряде активности галогенов: $F_2 > Cl_2 > Br_2 > I_2$. Более активный галоген вытесняет менее активный из раствора его соли. В качестве реагента используем хлорную воду (раствор хлора $Cl_2$ в воде).

План эксперимента:

Отобрать из каждой пронумерованной пробирки небольшие пробы растворов в три чистые пробирки.

В каждую пробирку с пробой добавить несколько капель хлорной воды.

Наблюдать за изменениями. Для более четкого определения можно добавить несколько капель крахмального клейстера или органического растворителя (гексана).

Наблюдаемые результаты:

В пробирке с иодидом калия ($KI$) хлор вытеснит иод. Раствор окрасится в бурый цвет из-за образования молекулярного иода ($I_2$). При добавлении крахмала появится характерное темно-синее окрашивание.

В пробирке с бромидом натрия ($NaBr$) хлор вытеснит бром. Раствор приобретет желто-бурую окраску из-за образования молекулярного брома ($Br_2$).

В пробирке с фторидом натрия ($NaF$) реакция не пойдет, так как хлор менее активен, чем фтор. Видимых изменений не произойдет.

Уравнения реакций:

1. Взаимодействие с иодидом калия:

Молекулярная форма: $2KI\text{(р-р)} + Cl_2\text{(р-р)} \rightarrow 2KCl\text{(р-р)} + I_2\text{(р-р)}$

Полная ионная форма: $2K^+ + 2I^- + Cl_2 \rightarrow 2K^+ + 2Cl^- + I_2$

Сокращенная ионная форма: $2I^- + Cl_2 \rightarrow 2Cl^- + I_2$

2. Взаимодействие с бромидом натрия:

Молекулярная форма: $2NaBr\text{(р-р)} + Cl_2\text{(р-р)} \rightarrow 2NaCl\text{(р-р)} + Br_2\text{(р-р)}$

Полная ионная форма: $2Na^+ + 2Br^- + Cl_2 \rightarrow 2Na^+ + 2Cl^- + Br_2$

Сокращенная ионная форма: $2Br^- + Cl_2 \rightarrow 2Cl^- + Br_2$

3. Взаимодействие с фторидом натрия:

$NaF\text{(р-р)} + Cl_2\text{(р-р)} \rightarrow$ реакция не идет.

Ответ: Для определения веществ с помощью реакций замещения необходимо в пробы каждого раствора добавить хлорную воду. Появление бурого окрашивания (или синего с крахмалом) укажет на $KI$, желто-бурого — на $NaBr$, а отсутствие изменений — на $NaF$.

б) реакции обмена.

Метод основан на различной растворимости солей серебра. В качестве реагента используется раствор нитрата серебра ($AgNO_3$).

План эксперимента:

Отобрать из каждой пронумерованной пробирки небольшие пробы растворов в три чистые пробирки.

В каждую пробирку с пробой добавить несколько капель раствора нитрата серебра ($AgNO_3$).

Наблюдать за изменениями.

Наблюдаемые результаты:

В пробирке с иодидом калия ($KI$) образуется ярко-желтый творожистый осадок иодида серебра ($AgI$).

В пробирке с бромидом натрия ($NaBr$) образуется бледно-желтый (кремовый) творожистый осадок бромида серебра ($AgBr$).

В пробирке с фторидом натрия ($NaF$) видимых изменений не произойдет, так как фторид серебра ($AgF$) хорошо растворим в воде.

Уравнения реакций:

1. Взаимодействие с иодидом калия:

Молекулярная форма: $KI\text{(р-р)} + AgNO_3\text{(р-р)} \rightarrow AgI\text{(т)}\downarrow + KNO_3\text{(р-р)}$

Полная ионная форма: $K^+ + I^- + Ag^+ + NO_3^- \rightarrow AgI\text{(т)}\downarrow + K^+ + NO_3^-$

Сокращенная ионная форма: $Ag^+ + I^- \rightarrow AgI\text{(т)}\downarrow$

2. Взаимодействие с бромидом натрия:

Молекулярная форма: $NaBr\text{(р-р)} + AgNO_3\text{(р-р)} \rightarrow AgBr\text{(т)}\downarrow + NaNO_3\text{(р-р)}$

Полная ионная форма: $Na^+ + Br^- + Ag^+ + NO_3^- \rightarrow AgBr\text{(т)}\downarrow + Na^+ + NO_3^-$

Сокращенная ионная форма: $Ag^+ + Br^- \rightarrow AgBr\text{(т)}\downarrow$

3. Взаимодействие с фторидом натрия:

$NaF\text{(р-р)} + AgNO_3\text{(р-р)} \rightarrow$ реакция не идет, так как все продукты растворимы.

Ответ: Для определения веществ с помощью реакций обмена необходимо в пробы каждого раствора добавить раствор нитрата серебра. Образование ярко-желтого осадка укажет на $KI$, бледно-желтого осадка — на $NaBr$, а отсутствие осадка — на $NaF$.

Помогло решение? Оставьте отзыв в комментариях ниже.

Присоединяйтесь к Телеграм-группе @gdz_by_belarus

Присоединиться

Мы подготовили для вас ответ c подробным объяснением домашего задания по химии за 11 класс, для упражнения номер 7 расположенного на странице 175 к учебнику 2021 года издания для учащихся школ и гимназий.

Теперь на нашем сайте ГДЗ.ТОП вы всегда легко и бесплатно найдёте условие с правильным ответом на вопрос «Как решить ДЗ» и «Как сделать» задание по химии к упражнению №7 (с. 175), авторов: Мычко (Дмитрий Иванович), Прохоревич (Константин Николаевич), Борушко (Ирина Ивановна), учебного пособия издательства Адукацыя i выхаванне.