Номер 160, страница 98, частка 1 - гдз по белорусскому языку 5 класс учебник частка 1 Валочка, Зелянко

Белорусский язык (Беларуская мова), 5 класс Учебник, авторы: Валочка Ганна Міхайлаўна, Зелянко Вольга Уладзіміраўна, Мартынкевіч Святлана Васільеўна, Якуба Святлана Міхайлаўна, издательство Акадэмія адукацыі, Минск, 2024, голубого цвета, часть 1

Авторы: Валочка Г. М., Зелянко В. У., Мартынкевіч С. В., Якуба С. М.

Тип: Учебник

Издательство: Акадэмія адукацыі

Год издания: 2024 - 2025

Часть: 1

Цвет обложки: голубой

ISBN: 978-985-33-0053-6, 978-985-33-0054-3 (ч. 1), 978-985-33-0076-5 (ч. 2)

Зацверджана Міністэрствам адукацыі Рэспублікі Беларусь

Популярные ГДЗ в 5 классе

Частка 1. Сінтаксіс і пунктуацыя. Параграф 21. Даданыя члены сказа. Дапаўненне - номер 160, страница 98.

№160 (с. 98)
Условие. №160 (с. 98)
скриншот условия
Белорусский язык (Беларуская мова), 5 класс Учебник, авторы: Валочка Ганна Міхайлаўна, Зелянко Вольга Уладзіміраўна, Мартынкевіч Святлана Васільеўна, Якуба Святлана Міхайлаўна, издательство Акадэмія адукацыі, Минск, 2024, голубого цвета, Частка 1, страница 98, номер 160, Условие Белорусский язык (Беларуская мова), 5 класс Учебник, авторы: Валочка Ганна Міхайлаўна, Зелянко Вольга Уладзіміраўна, Мартынкевіч Святлана Васільеўна, Якуба Святлана Міхайлаўна, издательство Акадэмія адукацыі, Минск, 2024, голубого цвета, Частка 1, страница 98, номер 160, Условие (продолжение 2)

160. Прачытайце скорагаворкі. Вызначце, якое з выдзеленых слоў з’яўляецца дзейнікам, а якое — дапаўненнем.

дырыжор

Ліна ела мандарыны,

Ян іграў на мандаліне.

А. Клышка.

Апранае грак

Чорны-чорны фрак.

Будзе дырыжорам

У сарочым хоры.

Н. Галіноўская.

Паўка пакаваў пакупкі

Пакупнікам у пакункі*.

М. Пазнякоў.

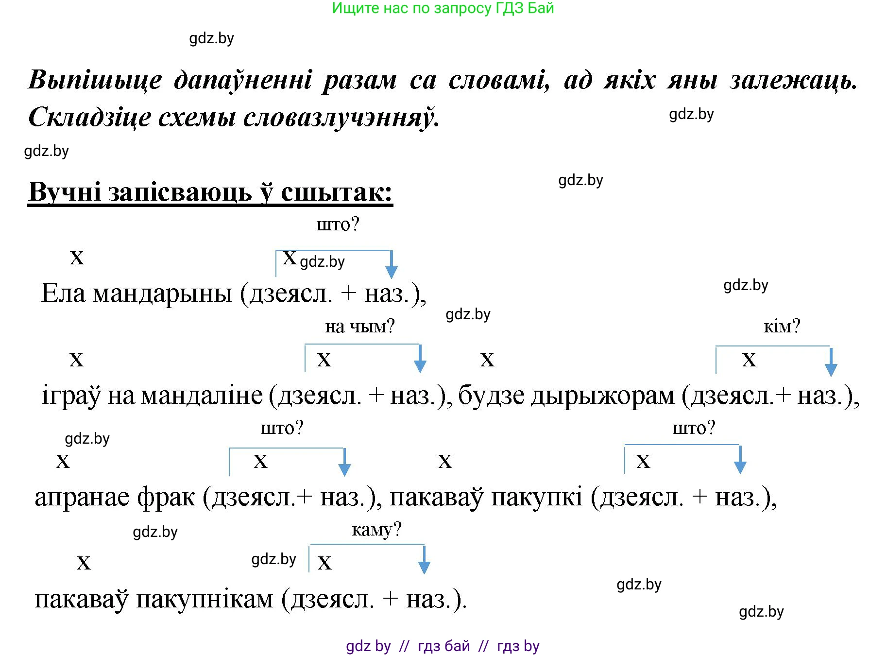
Выпішыце дапаўненні разам са словамі, ад якіх яны залежаць.

Складзіце схемы словазлучэнняў.

Решение. №160 (с. 98)
Белорусский язык (Беларуская мова), 5 класс Учебник, авторы: Валочка Ганна Міхайлаўна, Зелянко Вольга Уладзіміраўна, Мартынкевіч Святлана Васільеўна, Якуба Святлана Міхайлаўна, издательство Акадэмія адукацыі, Минск, 2024, голубого цвета, Частка 1, страница 98, номер 160, Решение Белорусский язык (Беларуская мова), 5 класс Учебник, авторы: Валочка Ганна Міхайлаўна, Зелянко Вольга Уладзіміраўна, Мартынкевіч Святлана Васільеўна, Якуба Святлана Міхайлаўна, издательство Акадэмія адукацыі, Минск, 2024, голубого цвета, Частка 1, страница 98, номер 160, Решение (продолжение 2)
Решение 2. №160 (с. 98)

Выдзеленыя словы мандарины, дырыжорам, пакупкі з'яўляюцца дапаўненнямі. Дзейнікаў сярод выдзеленых слоў няма.

ела мандариныела × → мандарины
будзе дырыжорамбудзе × → дырыжорам
пакаваў пакупкіпакаваў × → пакупкі

Помогло решение? Оставьте отзыв в комментариях ниже.

Присоединяйтесь к Телеграм-группе @gdz_by_belarus

Присоединиться

Мы подготовили для вас ответ c подробным объяснением домашего задания по белорусскому языку за 5 класс, для упражнения номер 160 расположенного на странице 98 для 1-й части к учебнику 2024 года издания для учащихся школ и гимназий.

Теперь на нашем сайте ГДЗ.ТОП вы всегда легко и бесплатно найдёте условие с правильным ответом на вопрос «Как решить ДЗ» и «Как сделать» задание по белорусскому языку к упражнению №160 (с. 98), авторов: Валочка (Ганна Міхайлаўна), Зелянко (Вольга Уладзіміраўна), Мартынкевіч (Святлана Васільеўна), Якуба (Святлана Міхайлаўна), 1-й части учебного пособия издательства Акадэмія адукацыі.