Номер 2.283, страница 83, часть 1 - гдз по математике 6 класс учебник Виленкин, Жохов

Математика, 6 класс Учебник, авторы: Виленкин Наум Яковлевич, Жохов Владимир Иванович, Чесноков Александр Семёнович, Александрова Лилия Александровна, Шварцбурд Семён Исаакович, издательство Просвещение, Москва, 2023, белого цвета, часть 1

Авторы: Виленкин Н. Я., Жохов В. И., Чесноков А. С., Александрова Л. А., Шварцбурд С. И.

Тип: Учебник

Издательство: Просвещение

Год издания: 2023 - 2025

Уровень обучения: базовый

Часть: 1

Цвет обложки: белый, синий, зелёный с пазлами

ISBN: 978-5-09-102533-0 (ч. 1), ISBN 978-5-09-110648-0 (ч. 2)

Допущено Министерством просвещения Российской Федерации

Популярные ГДЗ в 6 классе

Часть 1. Параграф 2. Действия со смешенными числами. 12. Действие умножения смешанных чисел - номер 2.283, страница 83.

№2.283 (с. 83)
Условие. №2.283 (с. 83)

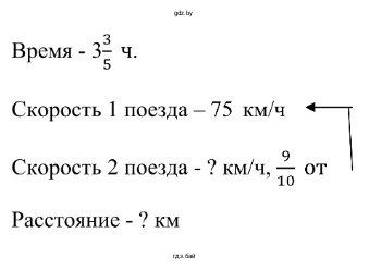
2.283. Из двух городов одновременно навстречу друг другу вышли два поезда и встретились через 335 ч. Найдите расстояние между городами, если скорость одного поезда равна 75 км/ч, а скорость другого составляет 910 от скорости первого поезда .

Решение 1. №2.283 (с. 83)

2.283

1) 75 · 910=75 15· 9102=15 · 92=

=1352=6712(км⁄ч)-скорость второго поезда;

2) 75 + 67 12= 14212(км⁄ч)-скорость сближения;

3) 14212 · 335=2852 · 185=18557 · 18921 · 51=

=57 · 91 · 1=57 · 9 =513(км) – расстояние.

Ответ: 513 км.

Решение 2. №2.283 (с. 83)

Для решения задачи выполним следующие действия:

1. Найдем скорость второго поезда.
Скорость первого поезда $v_1 = 75$ км/ч. Скорость второго поезда $v_2$ составляет $\frac{9}{10}$ от скорости первого. Чтобы найти дробь от числа, нужно умножить число на эту дробь.
$v_2 = v_1 \cdot \frac{9}{10} = 75 \cdot \frac{9}{10} = \frac{75 \cdot 9}{10} = \frac{675}{10} = 67,5$ км/ч.

2. Найдем скорость сближения поездов.
Поскольку поезда движутся навстречу друг другу, их общая скорость, или скорость сближения $v_{сбл}$, равна сумме их скоростей.
$v_{сбл} = v_1 + v_2 = 75 + 67,5 = 142,5$ км/ч.

3. Найдем расстояние между городами.
Расстояние $S$ равно произведению скорости сближения на время в пути до встречи $t$. Время до встречи дано в условии: $t = 3\frac{3}{5}$ ч.
Для удобства вычислений переведем смешанную дробь в десятичную:
$t = 3\frac{3}{5} = 3\frac{3 \cdot 2}{5 \cdot 2} = 3\frac{6}{10} = 3,6$ ч.
Теперь можем вычислить расстояние между городами, умножив скорость сближения на время:
$S = v_{сбл} \cdot t = 142,5 \cdot 3,6 = 513$ км.

Ответ: 513 км.

Помогло решение? Оставьте отзыв в комментариях ниже.

Присоединяйтесь к Телеграм-группе @gdz_by_belarus

Присоединиться

Мы подготовили для вас ответ c подробным объяснением домашего задания по математике за 6 класс, для упражнения номер 2.283 расположенного на странице 83 для 1-й части к учебнику 2023 года издания для учащихся школ и гимназий.

Теперь на нашем сайте ГДЗ.ТОП вы всегда легко и бесплатно найдёте условие с правильным ответом на вопрос «Как решить ДЗ» и «Как сделать» задание по математике к упражнению №2.283 (с. 83), авторов: Виленкин (Наум Яковлевич), Жохов (Владимир Иванович), Чесноков (Александр Семёнович), Александрова (Лилия Александровна), Шварцбурд (Семён Исаакович), 1-й части ФГОС (новый, красный) базовый уровень обучения учебного пособия издательства Просвещение.