Номер 193, страница 123 - гдз по белорусскому языку 8 класс учебник Бадзевіч, Саматыя

Белорусский язык (Беларуская мова), 8 класс Учебник, авторы: Бадзевіч Зінаіда Іванаўна, Саматыя Ірына Мікалаеўна, издательство Нацыянальны інстытут адукацыі, Минск, 2020

Авторы: Бадзевіч З. І., Саматыя І. М.

Тип: Учебник

Издательство: Нацыянальны інстытут адукацыі

Год издания: 2020 - 2025

Цвет обложки: синий со статуей

ISBN: 978-985-594-583-4

Дапушчана Міністэрствам адукацыі Рэспублікі Беларусь

Популярные ГДЗ в 8 классе

Просты сказ. Параграф 27. Няпэўна-асабовыя сказы. Абагульнена-асабовыя сказы - номер 193, страница 123.

№193 (с. 123)
Условие. №193 (с. 123)
скриншот условия
Белорусский язык (Беларуская мова), 8 класс Учебник, авторы: Бадзевіч Зінаіда Іванаўна, Саматыя Ірына Мікалаеўна, издательство Нацыянальны інстытут адукацыі, Минск, 2020, страница 123, номер 193, Условие

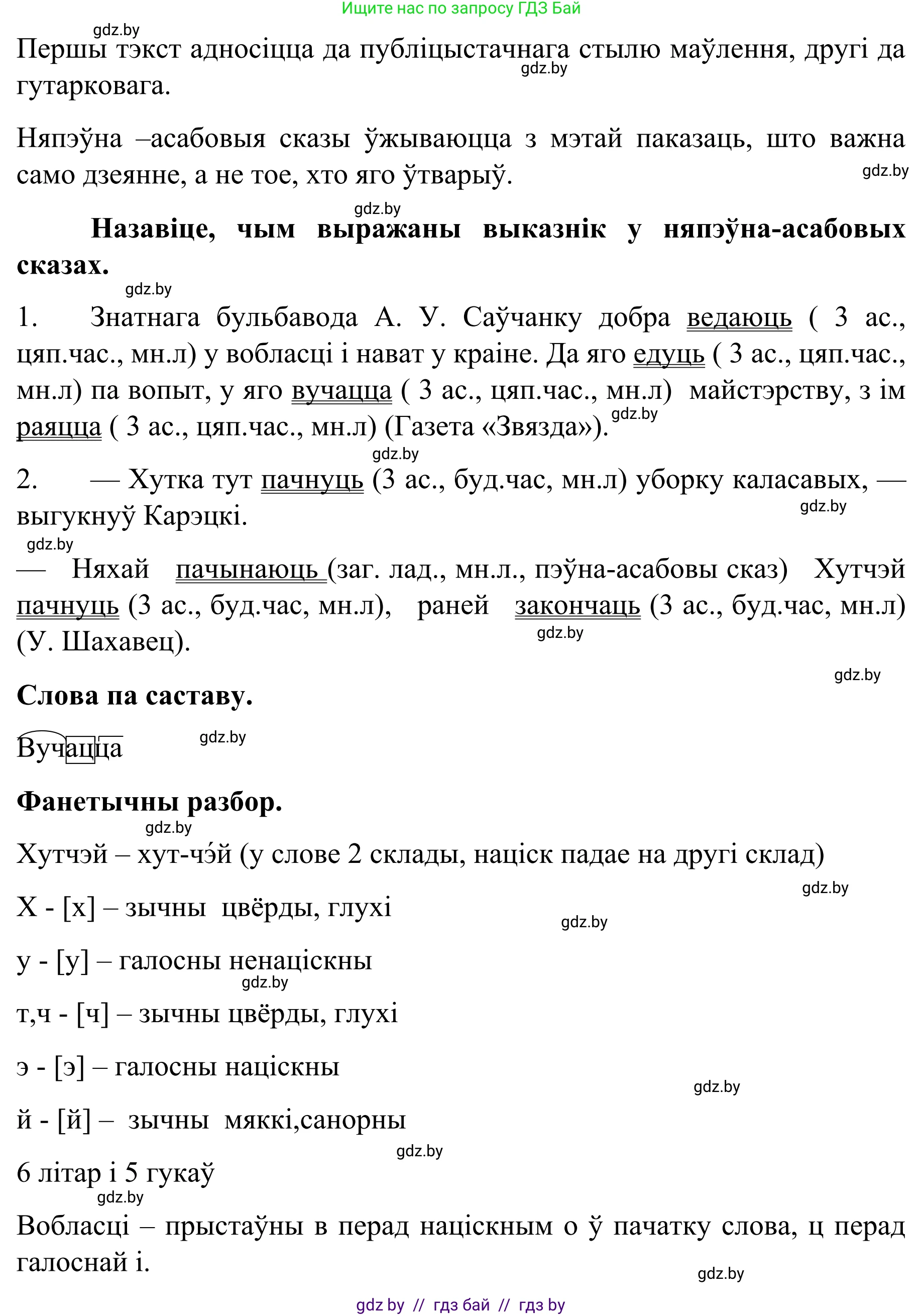
193. Прачытайце. Вызначце стыль маўлення. З якой мэтай ужываюцца ў тэкстах няпэўна-асабовыя сказы?

1. Знатнага бульбавода А. У. Саўчанку добра ведаюць у вобласціa і нават у краіне. Да яго едуць па вопыт, у яго вучаццас майстэрству, з ім раяцца (Газета «Звязда»).

2. — Хутка тут пачнуць уборку каласавых, — выгукнуў Карэцкі.

— Няхай пачынаюць. Хутчэйф пачнуць, раней закончаць (У. Шахавец).

Назавіце, чым выражаны выказнік у няпэўна-асабовых сказах.

Решение. №193 (с. 123)
Белорусский язык (Беларуская мова), 8 класс Учебник, авторы: Бадзевіч Зінаіда Іванаўна, Саматыя Ірына Мікалаеўна, издательство Нацыянальны інстытут адукацыі, Минск, 2020, страница 123, номер 193, Решение Белорусский язык (Беларуская мова), 8 класс Учебник, авторы: Бадзевіч Зінаіда Іванаўна, Саматыя Ірына Мікалаеўна, издательство Нацыянальны інстытут адукацыі, Минск, 2020, страница 123, номер 193, Решение (продолжение 2)
Решение 2. №193 (с. 123)

Першы тэкст належыць да публіцыстычнага стылю, другі — да мастацкага. Няпэўна-асабовыя сказы ўжываюцца з мэтай засяродзіць увагу на дзеянні, калі дзеючая асоба невядомая, неістотная або маецца на ўвазе абагульнена.

Выказнікі ў няпэўна-асабовых сказах выражаны дзеясловамі ў форме 3-й асобы множнага ліку цяперашняга і будучага часу.

Помогло решение? Оставьте отзыв в комментариях ниже.

Присоединяйтесь к Телеграм-группе @gdz_by_belarus

Присоединиться

Мы подготовили для вас ответ c подробным объяснением домашего задания по белорусскому языку за 8 класс, для упражнения номер 193 расположенного на странице 123 к учебнику 2020 года издания для учащихся школ и гимназий.

Теперь на нашем сайте ГДЗ.ТОП вы всегда легко и бесплатно найдёте условие с правильным ответом на вопрос «Как решить ДЗ» и «Как сделать» задание по белорусскому языку к упражнению №193 (с. 123), авторов: Бадзевіч (Зінаіда Іванаўна), Саматыя (Ірына Мікалаеўна), учебного пособия издательства Нацыянальны інстытут адукацыі.