Готовимся к олимпиадам, страница 83 - гдз по химии 8 класс учебник Шиманович, Красицкий
Авторы: Шиманович И. Е., Красицкий В. А., Сечко О. И., Хвалюк В. Н.
Тип: Учебник
Издательство: Адукацыя i выхаванне
Год издания: 2024 - 2025
Цвет обложки: синий, розовый с таблицей Менделеева
ISBN: 978-985-03-2941-7
Допущено Министерством образования Республики Беларусь
Популярные ГДЗ в 8 классе
Глава 2. Важнейшие классы неорганических соединений. Параграф 19. Получение и применение кислот - страница 83.
Готовимся к олимпиадам (с. 83)
Условие. Готовимся к олимпиадам (с. 83)
скриншот условия
Готовимся к олимпиадам
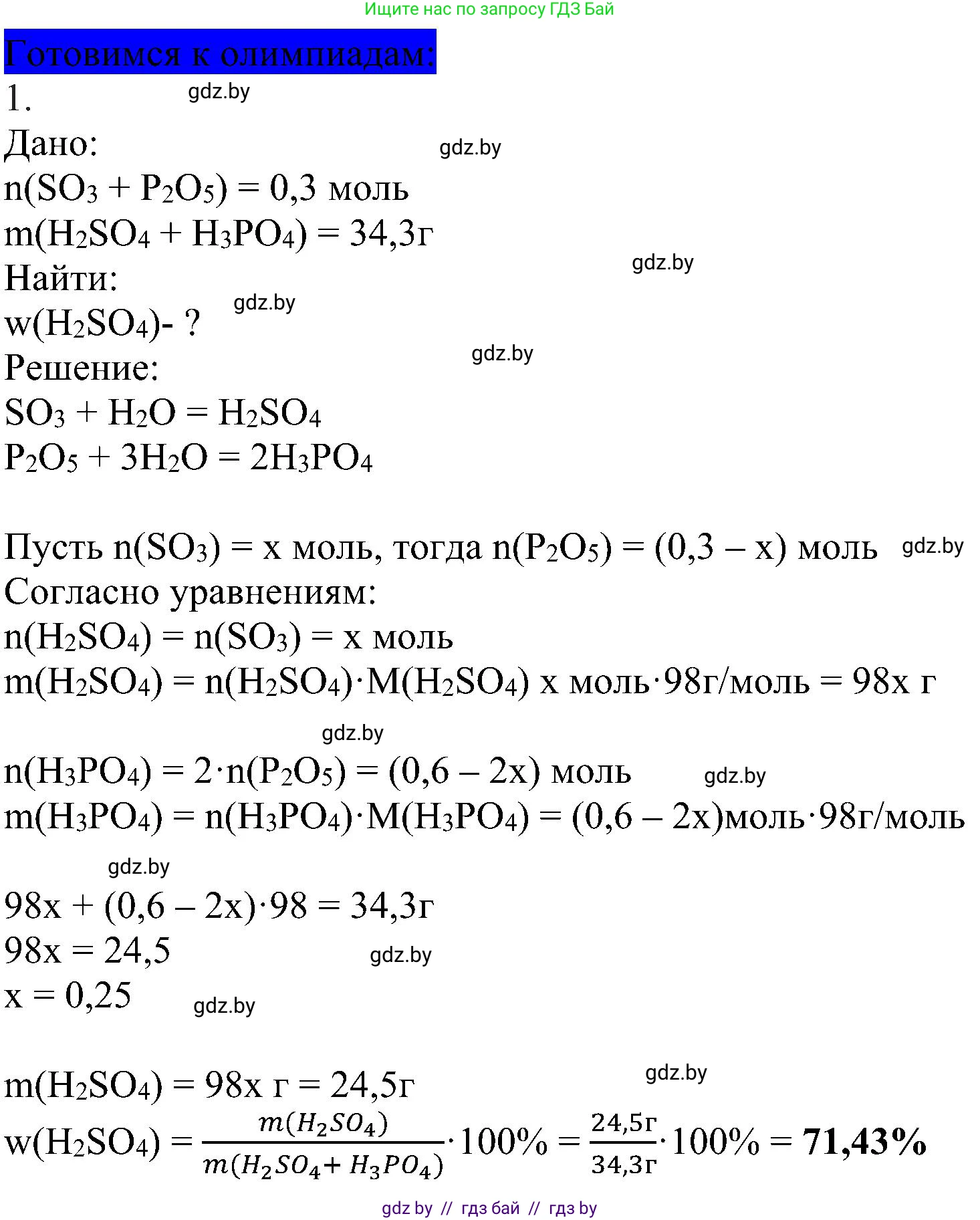
1. Общее химическое количество оксида серы(VI) и оксида фосфора(V) в их смеси равно 0,3 моль. В результате реакций этих оксидов с водой образовалась смесь кислот массой 34,3 г. Рассчитайте массовую долю серной кислоты в этой смеси.
Решение. Готовимся к олимпиадам (с. 83)
Решение 2. Готовимся к олимпиадам (с. 83)
1.
Дано:
$n_{общ}(SO_3, P_2O_5) = 0,3 \text{ моль}$
$m_{смеси\;кислот} = 34,3 \text{ г}$
Найти:
$\omega(H_2SO_4) - ?$
Решение:
Оксид серы(VI) ($SO_3$) и оксид фосфора(V) ($P_2O_5$) являются кислотными оксидами и при взаимодействии с водой образуют соответствующие кислоты: серную и ортофосфорную. Запишем уравнения протекающих реакций:
$SO_3 + H_2O \rightarrow H_2SO_4$ (1)
$P_2O_5 + 3H_2O \rightarrow 2H_3PO_4$ (2)
Пусть химическое количество оксида серы(VI) в исходной смеси равно $x$ моль, а химическое количество оксида фосфора(V) равно $y$ моль.
Согласно условию, общее химическое количество оксидов составляет 0,3 моль. Составим первое уравнение системы:
$n(SO_3) + n(P_2O_5) = x + y = 0,3$
Из уравнений реакций (1) и (2) следует, что химические количества образовавшихся кислот соотносятся с количествами исходных оксидов следующим образом:
$n(H_2SO_4) = n(SO_3) = x \text{ моль}$
$n(H_3PO_4) = 2 \cdot n(P_2O_5) = 2y \text{ моль}$
Вычислим молярные массы образовавшихся кислот, используя периодическую таблицу химических элементов:
$M(H_2SO_4) = 2 \cdot 1,008 + 32,06 + 4 \cdot 16,00 \approx 98 \text{ г/моль}$
$M(H_3PO_4) = 3 \cdot 1,008 + 30,97 + 4 \cdot 16,00 \approx 98 \text{ г/моль}$
Теперь можем выразить массы кислот, используя формулу $m = n \cdot M$:
$m(H_2SO_4) = n(H_2SO_4) \cdot M(H_2SO_4) = x \cdot 98 = 98x \text{ г}$
$m(H_3PO_4) = n(H_3PO_4) \cdot M(H_3PO_4) = 2y \cdot 98 = 196y \text{ г}$
Общая масса смеси кислот по условию равна 34,3 г. Составим второе уравнение системы, суммируя массы кислот:
$m(H_2SO_4) + m(H_3PO_4) = 98x + 196y = 34,3$
Получили систему из двух линейных уравнений с двумя неизвестными:
$\begin{cases} x + y = 0,3 \\ 98x + 196y = 34,3 \end{cases}$
Решим эту систему. Выразим $x$ из первого уравнения: $x = 0,3 - y$.
Подставим полученное выражение во второе уравнение:
$98(0,3 - y) + 196y = 34,3$
$29,4 - 98y + 196y = 34,3$
$98y = 34,3 - 29,4$
$98y = 4,9$
$y = \frac{4,9}{98} = 0,05 \text{ моль}$
Таким образом, химическое количество оксида фосфора(V) $n(P_2O_5) = 0,05$ моль.
Теперь найдем $x$:
$x = 0,3 - y = 0,3 - 0,05 = 0,25 \text{ моль}$
Таким образом, химическое количество оксида серы(VI) $n(SO_3) = 0,25$ моль.
Теперь найдем массу серной кислоты, которая образовалась в результате реакции (1):
$m(H_2SO_4) = n(H_2SO_4) \cdot M(H_2SO_4) = 0,25 \text{ моль} \cdot 98 \text{ г/моль} = 24,5 \text{ г}$
Наконец, рассчитаем массовую долю ($\omega$) серной кислоты в полученной смеси кислот:
$\omega(H_2SO_4) = \frac{m(H_2SO_4)}{m_{смеси\;кислот}} = \frac{24,5 \text{ г}}{34,3 \text{ г}} \approx 0,71428...$
Выразим ответ в процентах и округлим до десятых: $0,71428... \cdot 100\% \approx 71,4\%$
Ответ: массовая доля серной кислоты в этой смеси составляет 71,4%.
Другие задания:
Помогло решение? Оставьте отзыв в комментариях ниже.
Присоединяйтесь к Телеграм-группе @gdz_by_belarus
ПрисоединитьсяМы подготовили для вас ответ c подробным объяснением домашего задания по химии за 8 класс, для упражнения Готовимся к олимпиадам расположенного на странице 83 к учебнику 2024 года издания для учащихся школ и гимназий.
Теперь на нашем сайте ГДЗ.ТОП вы всегда легко и бесплатно найдёте условие с правильным ответом на вопрос «Как решить ДЗ» и «Как сделать» задание по химии к упражнению Готовимся к олимпиадам (с. 83), авторов: Шиманович (Игорь Евгеньевич), Красицкий (Василий Анатольевич), Сечко (Ольга Ивановна), Хвалюк (Виктор Николаевич), учебного пособия издательства Адукацыя i выхаванне.