Готовимся к олимпиадам, страница 207 - гдз по химии 8 класс учебник Шиманович, Красицкий

Химия, 8 класс Учебник, авторы: Шиманович Игорь Евгеньевич, Красицкий Василий Анатольевич, Сечко Ольга Ивановна, Хвалюк Виктор Николаевич, издательство Адукацыя i выхаванне, Минск, 2024

Авторы: Шиманович И. Е., Красицкий В. А., Сечко О. И., Хвалюк В. Н.

Тип: Учебник

Издательство: Адукацыя i выхаванне

Год издания: 2024 - 2025

Цвет обложки: синий, розовый с таблицей Менделеева

ISBN: 978-985-03-2941-7

Допущено Министерством образования Республики Беларусь

Популярные ГДЗ в 8 классе

Глава 6. Окислительно-восстановительные реакции. Параграф 49. Процессы окисления и восстановления - страница 207.

Готовимся к олимпиадам (с. 207)
Условие. Готовимся к олимпиадам (с. 207)
скриншот условия
Химия, 8 класс Учебник, авторы: Шиманович Игорь Евгеньевич, Красицкий Василий Анатольевич, Сечко Ольга Ивановна, Хвалюк Виктор Николаевич, издательство Адукацыя i выхаванне, Минск, 2024, страница 207, Условие

Готовимся к олимпиадам

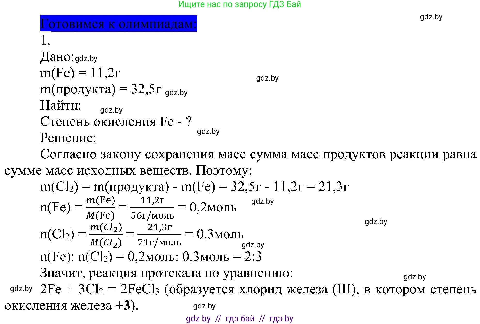
1. Железо массой 11,2 г полностью прореагировало с хлором, в результате чего образовалось новое вещество массой 32,5 г. Определите степень окисления атомов железа в этом веществе.

Решение. Готовимся к олимпиадам (с. 207)
Химия, 8 класс Учебник, авторы: Шиманович Игорь Евгеньевич, Красицкий Василий Анатольевич, Сечко Ольга Ивановна, Хвалюк Виктор Николаевич, издательство Адукацыя i выхаванне, Минск, 2024, страница 207, Решение
Решение 2. Готовимся к олимпиадам (с. 207)

Дано:

Масса железа: $m(Fe) = 11,2$ г.
Масса продукта реакции (хлорида железа): $m(\text{продукта}) = 32,5$ г.

Все величины представлены в единицах, удобных для химических расчетов (граммы). Перевод в систему СИ (килограммы) не требуется.

Найти:

Степень окисления атомов железа в образовавшемся веществе.

Решение:

1. В результате реакции железа с хлором образуется хлорид железа, состав которого можно обозначить формулой $FeCl_x$. Степень окисления железа в этом соединении будет равна $+x$, так как хлор в хлоридах проявляет степень окисления -1.

2. Согласно закону сохранения массы, масса вступившего в реакцию хлора равна разности между массой образовавшегося вещества и массой исходного железа. $m(Cl) = m(\text{продукта}) - m(Fe)$ $m(Cl) = 32,5 \text{ г} - 11,2 \text{ г} = 21,3 \text{ г}$

3. Для определения формулы соединения необходимо найти соотношение количеств веществ (в молях) атомов железа и хлора. Для этого воспользуемся их молярными массами. Молярная масса железа: $M(Fe) \approx 56$ г/моль.
Молярная масса хлора: $M(Cl) \approx 35,5$ г/моль.

4. Рассчитаем количество вещества для каждого элемента: Количество вещества железа: $n(Fe) = \frac{m(Fe)}{M(Fe)} = \frac{11,2 \text{ г}}{56 \text{ г/моль}} = 0,2 \text{ моль}$

Количество вещества атомарного хлора: $n(Cl) = \frac{m(Cl)}{M(Cl)} = \frac{21,3 \text{ г}}{35,5 \text{ г/моль}} = 0,6 \text{ моль}$

5. Найдем соотношение молей атомов железа и хлора в продукте реакции: $n(Fe) : n(Cl) = 0,2 : 0,6$

Для получения целочисленного соотношения разделим оба числа на наименьшее из них (0,2): $\frac{0,2}{0,2} : \frac{0,6}{0,2} = 1 : 3$

Это означает, что в образовавшемся соединении на один атом железа приходится три атома хлора. Следовательно, химическая формула вещества — $FeCl_3$ (хлорид железа(III)).

6. В соединении $FeCl_3$ хлор, как более электроотрицательный элемент, имеет степень окисления -1. Так как молекула в целом электронейтральна, сумма степеней окисления всех атомов в ней равна нулю. Обозначим степень окисления железа через $y$: $y + 3 \times (-1) = 0$ $y - 3 = 0$ $y = +3$

Ответ: степень окисления железа в образовавшемся веществе равна +3.

Помогло решение? Оставьте отзыв в комментариях ниже.

Присоединяйтесь к Телеграм-группе @gdz_by_belarus

Присоединиться

Мы подготовили для вас ответ c подробным объяснением домашего задания по химии за 8 класс, для упражнения Готовимся к олимпиадам расположенного на странице 207 к учебнику 2024 года издания для учащихся школ и гимназий.

Теперь на нашем сайте ГДЗ.ТОП вы всегда легко и бесплатно найдёте условие с правильным ответом на вопрос «Как решить ДЗ» и «Как сделать» задание по химии к упражнению Готовимся к олимпиадам (с. 207), авторов: Шиманович (Игорь Евгеньевич), Красицкий (Василий Анатольевич), Сечко (Ольга Ивановна), Хвалюк (Виктор Николаевич), учебного пособия издательства Адукацыя i выхаванне.