Номер 1, страница 131 - гдз по информатике 8 класс учебник Котов, Лапо

Информатика, 8 класс Учебник, авторы: Котов Владимир Михайлович, Лапо Анжелика Ивановна, Быкадоров Юрий Александрович, Войтехович Елена Николаевна, издательство Народная асвета, Минск, 2018

Авторы: Котов В. М., Лапо А. И., Быкадоров Ю. А., Войтехович Е. Н.

Тип: Учебник

Издательство: Народная асвета

Год издания: 2018 - 2025

Цвет обложки: синий, белый с ноутбуком

ISBN: 978-985-03-2982-0

Допущено Министерством образования Республики Беларусь

Популярные ГДЗ в 8 классе

Глава 4. Технология обработки текстовых документов. Параграф 23. Вставка символов и формул. Упражнения - номер 1, страница 131.

№1 (с. 131)
Условие. №1 (с. 131)
скриншот условия
Информатика, 8 класс Учебник, авторы: Котов Владимир Михайлович, Лапо Анжелика Ивановна, Быкадоров Юрий Александрович, Войтехович Елена Николаевна, издательство Народная асвета, Минск, 2018, страница 131, номер 1, Условие

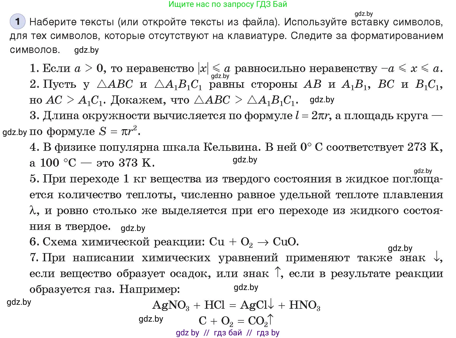
1. Наберите тексты (или откройте тексты из файла). Используйте вставку символов, для тех символов, которые отсутствуют на клавиатуре. Следите за форматированием символов.

1. Если a > 0, то неравенство |x|  a равносильно неравенству a  x  a.

2. Пусть у ΔABC и ΔA1B1C1 равны стороны AB и A1B1, BC и B1C1, но AC >A1C1. Докажем, что ΔABC > ΔA1B1C1.

3. Длина окружности вычисляется по формуле l = 2πr, а площадь круга — по формуле S = πr2.

4. В физике популярна шкала Кельвина. В ней 0° С соответствует 273 К, а 100 °С — это 373 К.

5. При переходе 1 кг вещества из твердого состояния в жидкое поглощается количество теплоты, численно равное удельной теплоте плавления λ, и ровно столько же выделяется при его переходе из жидкого состояния в твердое.

6. Схема химической реакции: Cu + O2  CuO.

7. При написании химических уравнений применяют также знак ↓, если вещество образует осадок, или знак ↑, если в результате реакции образуется газ. Например:

AgNO3 + HCl = AgCl + HNO3

C + O2 = CO2

Решение. №1 (с. 131)
Решение 2. №1 (с. 131)

1 Наберите тексты (или откройте тексты из файла). Используйте вставку символов, для тех символов, которые отсутствуют на клавиатуре. Следите за форматированием символов.

1. Если a > 0, то неравенство |x| ≤ a равносильно неравенству –axa.

2. Пусть у △ABC и △A1B1C1 равны стороны AB и A1B1, BC и B1C1, но AC >A1C1. Докажем, что △ABC > △A1B1C1.

3. Длина окружности вычисляется по формуле l = 2πr, а площадь круга — по формуле S = πr2.

4. В физике популярна шкала Кельвина. В ней 0 °С соответствует 273 К, а 100 °С — это 373 К.

5. При переходе 1 кг вещества из твердого состояния в жидкое поглощается количество теплоты, численно равное удельной теплоте плавления λ, и ровно столько же выделяется при его переходе из жидкого состояния в твердое.

6. Схема химической реакции: Cu + O2 → CuO.

7. При написании химических уравнений применяют также знак ↓, если вещество образует осадок, или знак ↑, если в результате реакции образуется газ. Например:

AgNO3 + HCl = AgCl↓ + HNO3

C + O2 = CO2

Помогло решение? Оставьте отзыв в комментариях ниже.

Присоединяйтесь к Телеграм-группе @gdz_by_belarus

Присоединиться

Мы подготовили для вас ответ c подробным объяснением домашего задания по информатике за 8 класс, для упражнения номер 1 расположенного на странице 131 к учебнику 2018 года издания для учащихся школ и гимназий.

Теперь на нашем сайте ГДЗ.ТОП вы всегда легко и бесплатно найдёте условие с правильным ответом на вопрос «Как решить ДЗ» и «Как сделать» задание по информатике к упражнению №1 (с. 131), авторов: Котов (Владимир Михайлович), Лапо (Анжелика Ивановна), Быкадоров (Юрий Александрович), Войтехович (Елена Николаевна), учебного пособия издательства Народная асвета.