Номер 2, страница 132 - гдз по информатике 8 класс учебник Котов, Лапо

Информатика, 8 класс Учебник, авторы: Котов Владимир Михайлович, Лапо Анжелика Ивановна, Быкадоров Юрий Александрович, Войтехович Елена Николаевна, издательство Народная асвета, Минск, 2018

Авторы: Котов В. М., Лапо А. И., Быкадоров Ю. А., Войтехович Е. Н.

Тип: Учебник

Издательство: Народная асвета

Год издания: 2018 - 2025

Цвет обложки: синий, белый с ноутбуком

ISBN: 978-985-03-2982-0

Допущено Министерством образования Республики Беларусь

Популярные ГДЗ в 8 классе

Глава 4. Технология обработки текстовых документов. Параграф 23. Вставка символов и формул. Упражнения - номер 2, страница 132.

№2 (с. 132)
Условие. №2 (с. 132)
скриншот условия
Информатика, 8 класс Учебник, авторы: Котов Владимир Михайлович, Лапо Анжелика Ивановна, Быкадоров Юрий Александрович, Войтехович Елена Николаевна, издательство Народная асвета, Минск, 2018, страница 132, номер 2, Условие

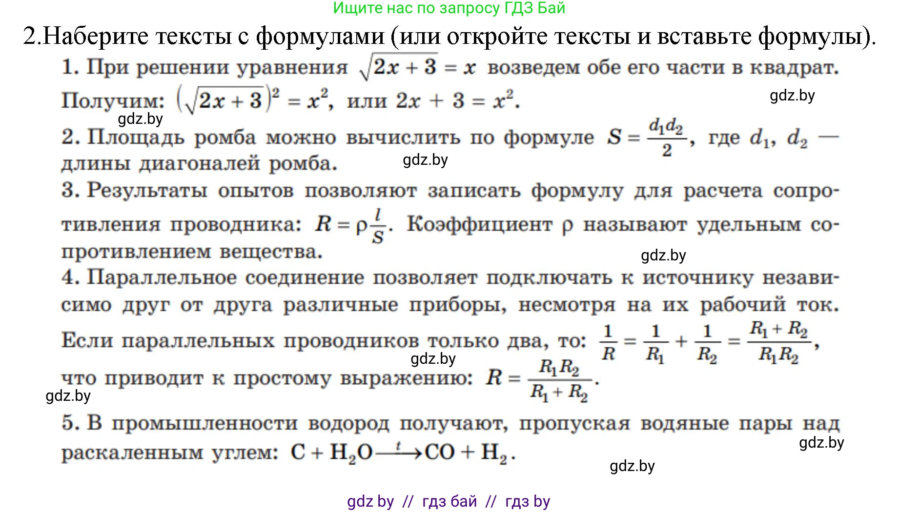
2. Наберите тексты с формулами (или откройте тексты и вставьте формулы).

1. При решении уравнения 2x + 3 = x возведем обе его части в квадрат. Получим: (2x + 3)2 = x2, или 2x + 3 = x2.

2. Площадь ромба можно вычислить по формуле S = d1d22, где d1, d2 — длины диагоналей ромба.

3. Результаты опытов позволяют записать формулу для расчета сопротивления проводника: R = ρlS. Коэффициент ρ называют удельным сопротивлением вещества.

4. Параллельное соединение позволяет подключать к источнику независимо друг от друга различные приборы, несмотря на их рабочий ток. Если параллельных проводников только два, то: 1R = 1R1 + 1R2 = R1 + R2R1R2, что приводит к простому выражению: R = R1R2R1 + R2.

5. В промышленности водород получают, пропуская водяные пары над раскаленным углем: C + H2O t CO + H2.

Решение. №2 (с. 132)
Решение 2. №2 (с. 132)

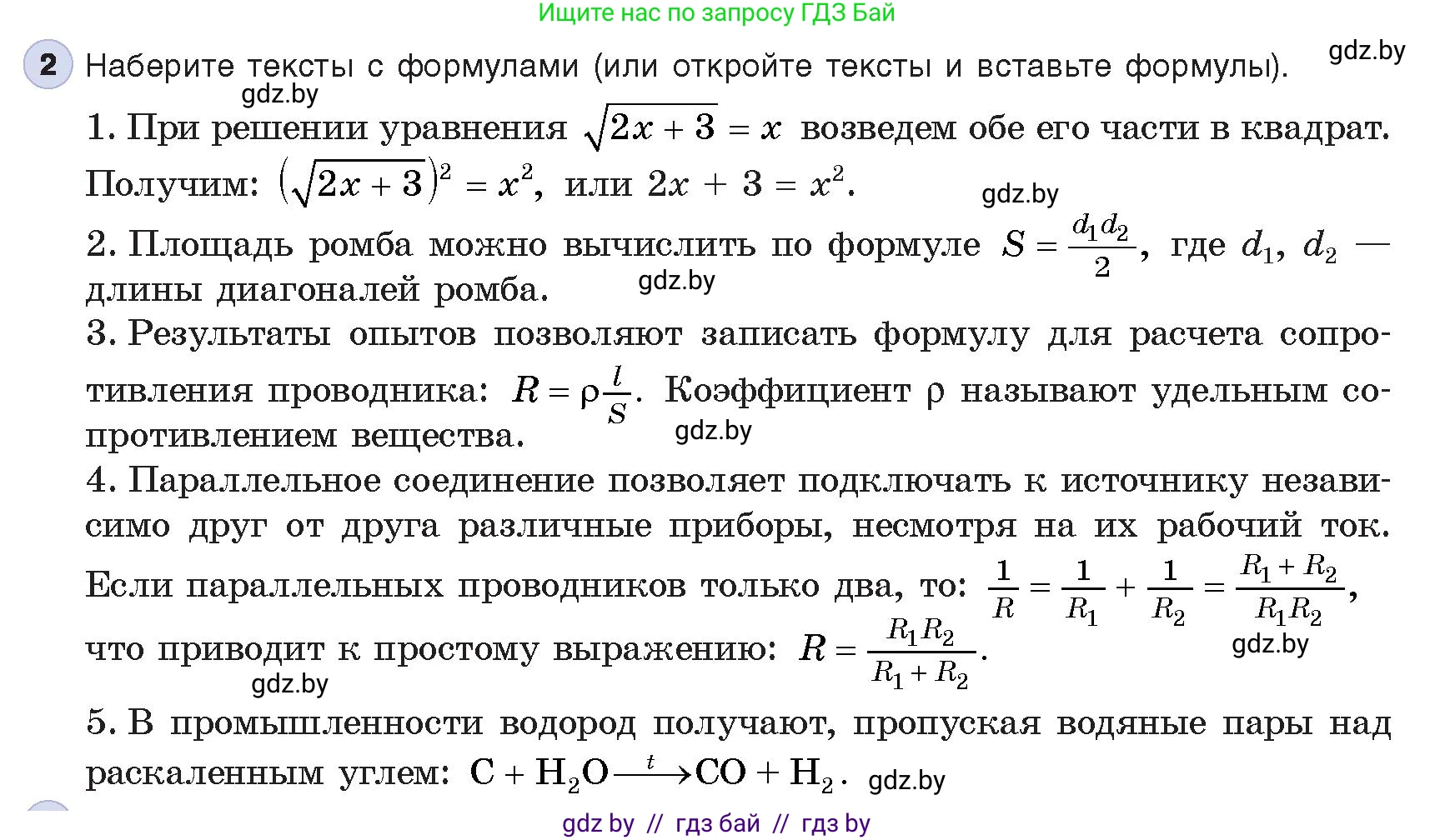
2 Наберите тексты с формулами (или откройте тексты и вставьте формулы).

1. При решении уравнения √2x + 3 = x возведем обе его части в квадрат. Получим: (√2x + 3)2 = x2, или 2x + 3 = x2.

2. Площадь ромба можно вычислить по формуле S = d1d2/2, где d1, d2 — длины диагоналей ромба.

3. Результаты опытов позволяют записать формулу для расчета сопротивления проводника: R = ρl/S. Коэффициент ρ называют удельным сопротивлением вещества.

4. Параллельное соединение позволяет подключать к источнику независимо друг от друга различные приборы, несмотря на их рабочий ток. Если параллельных проводников только два, то: 1/R = 1/R1 + 1/R2 = (R1 + R2)/(R1R2), что приводит к простому выражению: R = (R1R2)/(R1 + R2).

5. В промышленности водород получают, пропуская водяные пары над раскаленным углем: C + H2O →tCO + H2.

Помогло решение? Оставьте отзыв в комментариях ниже.

Присоединяйтесь к Телеграм-группе @gdz_by_belarus

Присоединиться

Мы подготовили для вас ответ c подробным объяснением домашего задания по информатике за 8 класс, для упражнения номер 2 расположенного на странице 132 к учебнику 2018 года издания для учащихся школ и гимназий.

Теперь на нашем сайте ГДЗ.ТОП вы всегда легко и бесплатно найдёте условие с правильным ответом на вопрос «Как решить ДЗ» и «Как сделать» задание по информатике к упражнению №2 (с. 132), авторов: Котов (Владимир Михайлович), Лапо (Анжелика Ивановна), Быкадоров (Юрий Александрович), Войтехович (Елена Николаевна), учебного пособия издательства Народная асвета.