Номер 8, страница 97 - гдз по химии 9 класс учебник Шиманович, Василевская
Авторы: Шиманович И. Е., Василевская Е. И., Красицкий В. А., Сечко О. И., Сечко О. И.
Тип: Учебник
Издательство: Адукацыя i выхаванне
Год издания: 2025
Цвет обложки: зелёный, оранжевый с колбой
ISBN: 978-985-34-0189-9 (2025)
Допущено Министерством образования Республики Беларусь
Популярные ГДЗ в 9 классе
Глава 3. Неметаллы. Параграф 16. Хлороводород. Соляная кислота - номер 8, страница 97.
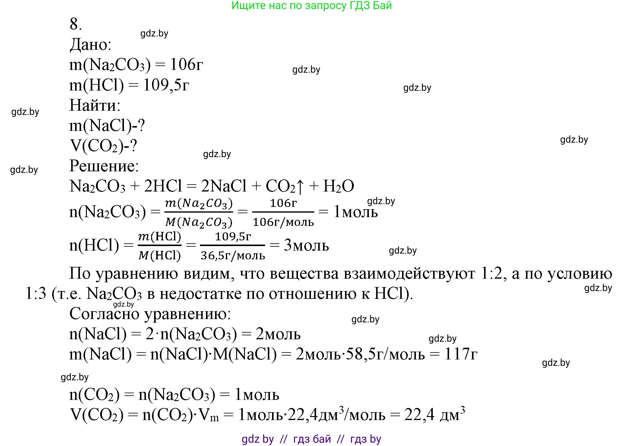
№8 (с. 97)
Условие 2025. №8 (с. 97)
Решение. №8 (с. 97)
Другие задания:
Помогло решение? Оставьте отзыв в комментариях ниже.
Присоединяйтесь к Телеграм-группе @gdz_by_belarus
ПрисоединитьсяМы подготовили для вас ответ c подробным объяснением домашего задания по химии за 9 класс, для упражнения номер 8 расположенного на странице 97 к учебнику 2025 года издания для учащихся школ и гимназий.
Теперь на нашем сайте ГДЗ.ТОП вы всегда легко и бесплатно найдёте условие с правильным ответом на вопрос «Как решить ДЗ» и «Как сделать» задание по химии к упражнению №8 (с. 97), авторов: Шиманович (Игорь Евгеньевич), Василевская (Елена Ивановна), Красицкий (Василий Анатольевич), Сечко (Ольга Ивановна), Сечко (Ольга Ивановна), учебного пособия издательства Адукацыя i выхаванне.