Номер 294, страница 75 - гдз по химии 10 класс сборник задач Матулис, Матулис

Химия, 10 класс Сборник задач, авторы: Матулис Вадим Эдвардович, Матулис Виталий Эдвардович, Колевич Татьяна Александровна, издательство Национальный институт образования, Минск, 2021

Авторы: Матулис В. Э., Матулис В. Э., Колевич Т. А.

Тип: Сборник задач

Издательство: Национальный институт образования

Год издания: 2021 - 2025

Уровень обучения: базовый и повышенный

Цвет обложки: синий

ISBN: 978-985-594-959-7

Допущено Министерством образования Республики Беларусь

Популярные ГДЗ в 10 классе

Глава 2. Углеводороды. 2.3. Алкадиены - номер 294, страница 75.

№294 (с. 75)
Условие. №294 (с. 75)
скриншот условия
Химия, 10 класс Сборник задач, авторы: Матулис Вадим Эдвардович, Матулис Виталий Эдвардович, Колевич Татьяна Александровна, издательство Национальный институт образования, Минск, 2021, страница 75, номер 294, Условие Химия, 10 класс Сборник задач, авторы: Матулис Вадим Эдвардович, Матулис Виталий Эдвардович, Колевич Татьяна Александровна, издательство Национальный институт образования, Минск, 2021, страница 75, номер 294, Условие (продолжение 2)

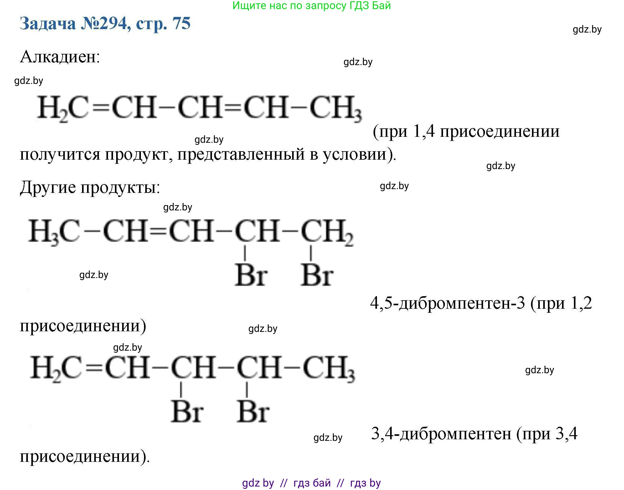
294. В результате присоединения одной молекулы брома к молекуле алкадиена получено вещество состава:

$$\underset{\text{Br}}{\text{CH}_2} - \text{CH}=\text{CH} - \overset{\text{Br}}{\text{CH}} - \text{CH}_3.$$

Приведите структурную формулу и название алкадиена, а также формулы других продуктов, которые могут образоваться в результате присоединения одной молекулы брома к указанному алкадиену.

Решение. №294 (с. 75)
Химия, 10 класс Сборник задач, авторы: Матулис Вадим Эдвардович, Матулис Виталий Эдвардович, Колевич Татьяна Александровна, издательство Национальный институт образования, Минск, 2021, страница 75, номер 294, Решение
Решение 2. №294 (с. 75)

Решение:

В условии задачи указан продукт, полученный в результате присоединения одной молекулы брома к молекуле алкадиена. Продукт имеет следующее строение:

$CH_2Br-CH=CH-CHBr-CH_3$

Данное вещество называется 1,4-дибромпентен-2. Такое строение продукта, где атомы брома находятся у крайних атомов углерода бывшей сопряженной системы (1-го и 4-го), а двойная связь смещается в центр (между 2-м и 3-м атомами), характерно для реакции 1,4-присоединения к сопряженным диенам.

Приведите структурную формулу и название алкадиена

Чтобы определить строение исходного алкадиена, необходимо выполнить мысленно обратное действие — реакцию элиминирования (отщепления) молекулы брома. Атомы брома отщепляются от 1-го и 4-го атомов углерода, а двойная связь из положения C2=C3 «возвращается» на свои исходные позиции, образуя сопряженную систему из двух двойных связей в положениях C1=C2 и C3=C4.

Исходя из этого, структурная формула исходного алкадиена:

$CH_2=CH-CH=CH-CH_3$

Для названия нумеруем цепь из 5 атомов углерода так, чтобы двойные связи получили наименьшие номера. Нумерация начинается с левого края. Двойные связи находятся после 1-го и 3-го атомов углерода. Следовательно, название вещества — пентадиен-1,3.

Ответ: Структурная формула алкадиена: $CH_2=CH-CH=CH-CH_3$. Название: пентадиен-1,3.

а также формулы других продуктов, которые могут образоваться в результате присоединения одной молекулы брома к указанному алкадиену

Реакция присоединения брома к сопряженному пентадиену-1,3 может протекать не только как 1,4-присоединение, но и как 1,2-присоединение. Так как молекула пентадиена-1,3 несимметрична, существуют два возможных продукта 1,2-присоединения.

1. Присоединение по двойной связи C1=C2. В этом случае атомы брома присоединяются к первому и второму атомам углерода, а вторая двойная связь C3=C4 остается незатронутой. Образуется 1,2-дибромпентен-3.

Структурная формула: $CH_2Br-CHBr-CH=CH-CH_3$

2. Присоединение по двойной связи C3=C4. Атомы брома присоединяются к третьему и четвертому атомам углерода, а первая двойная связь C1=C2 остается на месте. Образуется 3,4-дибромпентен-1.

Структурная формула: $CH_2=CH-CHBr-CHBr-CH_3$

Ответ: Формулы других возможных продуктов реакции: $CH_2Br-CHBr-CH=CH-CH_3$ и $CH_2=CH-CHBr-CHBr-CH_3$.

Помогло решение? Оставьте отзыв в комментариях ниже.

Присоединяйтесь к Телеграм-группе @gdz_by_belarus

Присоединиться

Мы подготовили для вас ответ c подробным объяснением домашего задания по химии за 10 класс, для упражнения номер 294 расположенного на странице 75 к сборнику задач 2021 года издания для учащихся школ и гимназий.

Теперь на нашем сайте ГДЗ.ТОП вы всегда легко и бесплатно найдёте условие с правильным ответом на вопрос «Как решить ДЗ» и «Как сделать» задание по химии к упражнению №294 (с. 75), авторов: Матулис (Вадим Эдвардович), Матулис (Виталий Эдвардович), Колевич (Татьяна Александровна), базовый и повышенный уровень обучения учебного пособия издательства Национальный институт образования.