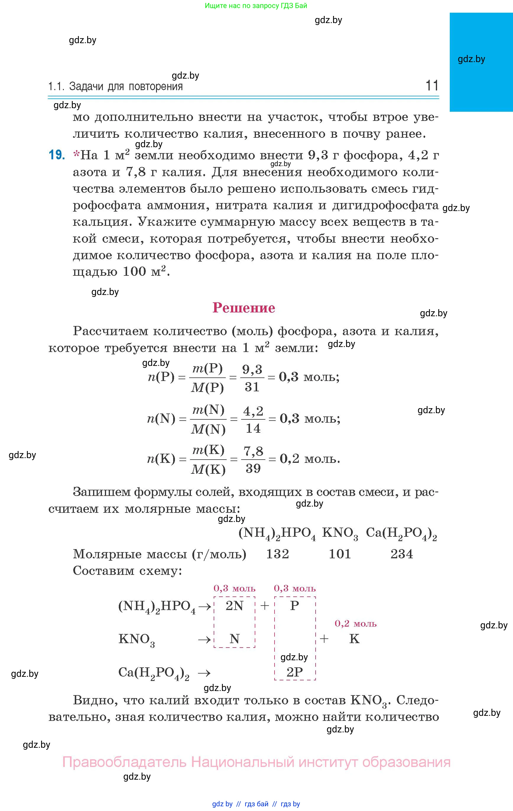
Страница 11 - гдз по химии 10 класс сборник задач Матулис, Матулис

Химия, 10 класс Сборник задач, авторы: Матулис Вадим Эдвардович, Матулис Виталий Эдвардович, Колевич Татьяна Александровна, издательство Национальный институт образования, Минск, 2021

Авторы: Матулис В. Э., Матулис В. Э., Колевич Т. А.

Тип: Сборник задач

Издательство: Национальный институт образования

Год издания: 2021 - 2025

Уровень обучения: базовый и повышенный

Цвет обложки: синий

ISBN: 978-985-594-959-7

Допущено Министерством образования Республики Беларусь

Популярные ГДЗ в 10 классе

Cтраница 11

Химия, 10 класс Сборник задач, авторы: Матулис Вадим Эдвардович, Матулис Виталий Эдвардович, Колевич Татьяна Александровна, издательство Национальный институт образования, Минск, 2021, страница 11
Ваш номер не отображается здесь?
Такое бывает: задание могло начаться на предыдущей или следующей странице.

Помогло решение? Оставьте отзыв в комментариях ниже.

Присоединяйтесь к Телеграм-группе @gdz_by_belarus

Присоединиться