Номер 2, страница 68 - гдз по химии 11 класс учебник Мычко, Прохоревич

Химия, 11 класс Учебник, авторы: Мычко Дмитрий Иванович, Прохоревич Константин Николаевич, Борушко Ирина Ивановна, издательство Адукацыя i выхаванне, Минск, 2021, зелёного цвета

Авторы: Мычко Д. И., Прохоревич К. Н., Борушко И. И.

Тип: Учебник

Издательство: Адукацыя i выхаванне

Год издания: 2021 - 2025

Цвет обложки: зелёный с колбами

ISBN: 978-985-599-297-5

Допущено Министерством образования Республики Беларусь

Популярные ГДЗ в 11 классе

Глава II. Строение атома и периодический закон. Параграф 12. Значение периодического закона и периодической системы Д. И. Менделеева для развития науки - номер 2, страница 68.

№2 (с. 68)
Условия. №2 (с. 68)
скриншот условия
Химия, 11 класс Учебник, авторы: Мычко Дмитрий Иванович, Прохоревич Константин Николаевич, Борушко Ирина Ивановна, издательство Адукацыя i выхаванне, Минск, 2021, зелёного цвета, страница 68, номер 2, Условия

2. По приведённому в тексте параграфа плану составьте описание следующих химических элементов:

а) сера;

б) хлор;

в) алюминий;

г) натрий.

Решение. №2 (с. 68)
Химия, 11 класс Учебник, авторы: Мычко Дмитрий Иванович, Прохоревич Константин Николаевич, Борушко Ирина Ивановна, издательство Адукацыя i выхаванне, Минск, 2021, зелёного цвета, страница 68, номер 2, Решение Химия, 11 класс Учебник, авторы: Мычко Дмитрий Иванович, Прохоревич Константин Николаевич, Борушко Ирина Ивановна, издательство Адукацыя i выхаванне, Минск, 2021, зелёного цвета, страница 68, номер 2, Решение (продолжение 2) Химия, 11 класс Учебник, авторы: Мычко Дмитрий Иванович, Прохоревич Константин Николаевич, Борушко Ирина Ивановна, издательство Адукацыя i выхаванне, Минск, 2021, зелёного цвета, страница 68, номер 2, Решение (продолжение 3)
Решение 2. №2 (с. 68)

Решение

Ниже представлено описание химических элементов согласно общему плану характеристики элемента по его положению в Периодической системе химических элементов Д.И. Менделеева.

а) сера

1. Положение в Периодической системе. Сера (S) — химический элемент с атомным номером 16. Расположена в 3-м периоде, VIA группе (16-й группе по современной классификации), главной подгруппе. Относительная атомная масса $A_r(S) \approx 32$.

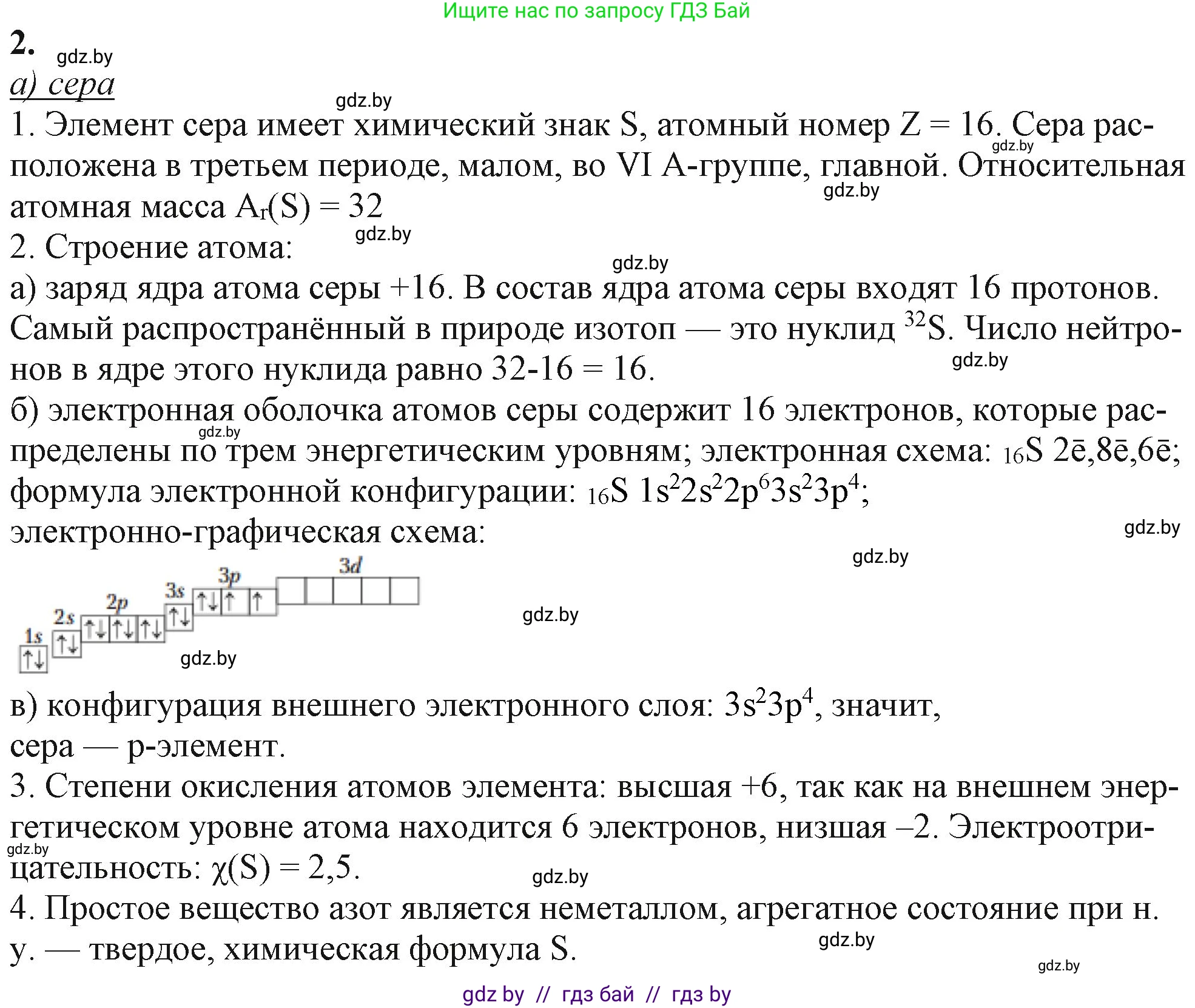
2. Строение атома. Заряд ядра атома серы равен +16, оно содержит 16 протонов ($p^+$) и, для наиболее распространённого изотопа $^{32}S$, 16 нейтронов ($n^0$). Вокруг ядра движутся 16 электронов ($e^-$), которые располагаются на трех электронных слоях. Электронная формула атома: $1s^22s^22p^63s^23p^4$. На внешнем электронном слое находится 6 валентных электронов. До завершения внешнего слоя атому не хватает 2 электронов.

3. Характер простого вещества и свойства. Сера — типичный неметалл. Как простое вещество при нормальных условиях представляет собой твёрдое хрупкое кристаллическое вещество жёлтого цвета. Существует в нескольких аллотропных модификациях (ромбическая, моноклинная, пластическая). Нерастворима в воде, плохо проводит тепло и электричество.

4. Химические свойства. Сера проявляет как окислительные, так и восстановительные свойства. Характерные степени окисления: -2, 0, +4, +6. Как окислитель реагирует с металлами и водородом. Летучее водородное соединение — сероводород ($H_2S$), газ с запахом тухлых яиц, слабая кислота. Как восстановитель реагирует с более электроотрицательными элементами (кислород, галогены). Высший оксид — оксид серы(VI) ($SO_3$), является кислотным оксидом. Ему соответствует сильная серная кислота ($H_2SO_4$).

5. Нахождение в природе и применение. Встречается в самородном виде, а также в виде сульфидов (например, пирит $FeS_2$) и сульфатов (например, гипс $CaSO_4 \cdot 2H_2O$). Сера используется для производства серной кислоты, в процессе вулканизации каучука, для получения пороха, спичек, а также в медицине.

Ответ: Сера — типичный неметалл 16-й группы 3-го периода, проявляющий окислительные и восстановительные свойства, образующий кислотный оксид $SO_3$ и соответствующую ему сильную серную кислоту $H_2SO_4$.

б) хлор

1. Положение в Периодической системе. Хлор (Cl) — химический элемент с атомным номером 17. Расположен в 3-м периоде, VIIA группе (17-й группе), главной подгруппе (галогены). Относительная атомная масса $A_r(Cl) \approx 35,5$.

2. Строение атома. Заряд ядра атома хлора +17, в ядре 17 протонов. Число нейтронов в изотопах $^{35}Cl$ и $^{37}Cl$ равно 18 и 20 соответственно. Вокруг ядра движутся 17 электронов по трем электронным слоям. Электронная формула: $1s^22s^22p^63s^23p^5$. На внешнем слое 7 валентных электронов. До завершения внешнего слоя не хватает 1 электрона.

3. Характер простого вещества и свойства. Хлор — типичный неметалл. Простое вещество хлор ($Cl_2$) — двухатомная молекула. При нормальных условиях это ядовитый газ желто-зеленого цвета с резким удушающим запахом, тяжелее воздуха.

4. Химические свойства. Хлор является очень активным неметаллом, сильным окислителем. Проявляет степени окисления от -1 до +7 (кроме -1, все положительные). Взаимодействует почти со всеми металлами и многими неметаллами. Летучее водородное соединение — хлороводород ($HCl$), бесцветный газ с резким запахом; его водный раствор — соляная кислота, являющаяся сильной кислотой. Высший оксид — оксид хлора(VII) ($Cl_2O_7$), кислотный оксид. Ему соответствует хлорная кислота ($HClO_4$) — одна из самых сильных кислот.

5. Нахождение в природе и применение. В природе встречается только в виде соединений, в основном хлоридов. Важнейшее природное соединение — хлорид натрия ($NaCl$), содержащийся в морской воде и в виде минерала галита (каменная соль). Хлор используется для обеззараживания питьевой воды, как отбеливатель, в производстве пластмасс (ПВХ), растворителей, ядохимикатов и лекарств.

Ответ: Хлор — активный неметалл-галоген 17-й группы 3-го периода, сильный окислитель, образующий летучее водородное соединение $HCl$ (соляная кислота) и высший кислотный оксид $Cl_2O_7$, которому соответствует сильная хлорная кислота $HClO_4$.

в) алюминий

1. Положение в Периодической системе. Алюминий (Al) — химический элемент с атомным номером 13. Расположен в 3-м периоде, IIIA группе (13-й группе), главной подгруппе. Относительная атомная масса $A_r(Al) \approx 27$.

2. Строение атома. Заряд ядра +13, оно содержит 13 протонов и 14 нейтронов (у единственного стабильного изотопа $^{27}Al$). Вокруг ядра движутся 13 электронов по трем электронным слоям. Электронная формула: $1s^22s^22p^63s^23p^1$. На внешнем слое находятся 3 валентных электрона, которые атом легко отдает в химических реакциях.

3. Характер простого вещества и свойства. Алюминий — металл. Простое вещество — лёгкий, ковкий, пластичный металл серебристо-белого цвета. Обладает высокой электро- и теплопроводностью.

4. Химические свойства. Алюминий — активный металл, однако на воздухе он покрыт прочной и тонкой оксидной плёнкой ($Al_2O_3$), которая защищает его от дальнейшего окисления и взаимодействия со многими реагентами, например, с водой и концентрированной азотной кислотой. Проявляет амфотерные свойства. Постоянная степень окисления в соединениях +3. Оксид алюминия ($Al_2O_3$) и гидроксид алюминия ($Al(OH)_3$) являются амфотерными, то есть реагируют и с кислотами, и со щелочами. Летучего водородного соединения не образует.

5. Нахождение в природе и применение. Самый распространенный металл в земной коре. Встречается только в виде соединений. Важнейшие минералы: бокситы, нефелины, глинозёмы, корунд. Широко применяется в качестве конструкционного материала в авиационной и автомобильной промышленности (в виде сплавов), для изготовления проводов, фольги, посуды.

Ответ: Алюминий — лёгкий, активный металл 13-й группы 3-го периода, обладающий амфотерными свойствами; его оксид $Al_2O_3$ и гидроксид $Al(OH)_3$ также амфотерны.

г) натрий

1. Положение в Периодической системе. Натрий (Na) — химический элемент с атомным номером 11. Расположен в 3-м периоде, IA группе (1-й группе), главной подгруппе (щелочные металлы). Относительная атомная масса $A_r(Na) \approx 23$.

2. Строение атома. Заряд ядра +11, оно содержит 11 протонов и 12 нейтронов (у единственного стабильного изотопа $^{23}Na$). Вокруг ядра по трем электронным слоям движутся 11 электронов. Электронная формула: $1s^22s^22p^63s^1$. На внешнем электронном слое находится 1 валентный электрон, который атом очень легко отдает, проявляя сильные восстановительные свойства.

3. Характер простого вещества и свойства. Натрий — типичный металл (щелочной). Простое вещество — мягкий (режется ножом), легкий (плотность меньше плотности воды), серебристо-белый металл. Обладает высокой электро- и теплопроводностью.

4. Химические свойства. Натрий — один из самых химически активных металлов. Бурно реагирует с водой с выделением водорода и образованием щёлочи ($NaOH$). На воздухе быстро окисляется, поэтому его хранят под слоем керосина. В соединениях проявляет постоянную степень окисления +1. Оксид натрия ($Na_2O$) — основный оксид. Ему соответствует гидроксид натрия ($NaOH$) — сильное основание (щёлочь). Летучего водородного соединения не образует.

5. Нахождение в природе и применение. Из-за высокой активности в природе встречается только в виде соединений. Важнейшее соединение — хлорид натрия ($NaCl$), или поваренная соль. Металлический натрий используется в качестве теплоносителя в ядерных реакторах, в натриевых лампах, как сильный восстановитель в органическом синтезе. Соединения натрия (соль, сода) имеют огромное применение в быту и промышленности.

Ответ: Натрий — щелочной металл 1-й группы 3-го периода, очень активный восстановитель, образующий основный оксид $Na_2O$ и соответствующее ему сильное основание (щёлочь) $NaOH$.

Помогло решение? Оставьте отзыв в комментариях ниже.

Присоединяйтесь к Телеграм-группе @gdz_by_belarus

Присоединиться

Мы подготовили для вас ответ c подробным объяснением домашего задания по химии за 11 класс, для упражнения номер 2 расположенного на странице 68 к учебнику 2021 года издания для учащихся школ и гимназий.

Теперь на нашем сайте ГДЗ.ТОП вы всегда легко и бесплатно найдёте условие с правильным ответом на вопрос «Как решить ДЗ» и «Как сделать» задание по химии к упражнению №2 (с. 68), авторов: Мычко (Дмитрий Иванович), Прохоревич (Константин Николаевич), Борушко (Ирина Ивановна), учебного пособия издательства Адукацыя i выхаванне.