Номер 9, страница 110 - гдз по химии 11 класс учебник Мычко, Прохоревич

Химия, 11 класс Учебник, авторы: Мычко Дмитрий Иванович, Прохоревич Константин Николаевич, Борушко Ирина Ивановна, издательство Адукацыя i выхаванне, Минск, 2021, зелёного цвета

Авторы: Мычко Д. И., Прохоревич К. Н., Борушко И. И.

Тип: Учебник

Издательство: Адукацыя i выхаванне

Год издания: 2021 - 2025

Цвет обложки: зелёный с колбами

ISBN: 978-985-599-297-5

Допущено Министерством образования Республики Беларусь

Популярные ГДЗ в 11 классе

Глава IV. Химические реакции. Параграф 19. Тепловые эффекты химических реакций - номер 9, страница 110.

№9 (с. 110)
Условия. №9 (с. 110)
скриншот условия
Химия, 11 класс Учебник, авторы: Мычко Дмитрий Иванович, Прохоревич Константин Николаевич, Борушко Ирина Ивановна, издательство Адукацыя i выхаванне, Минск, 2021, зелёного цвета, страница 110, номер 9, Условия

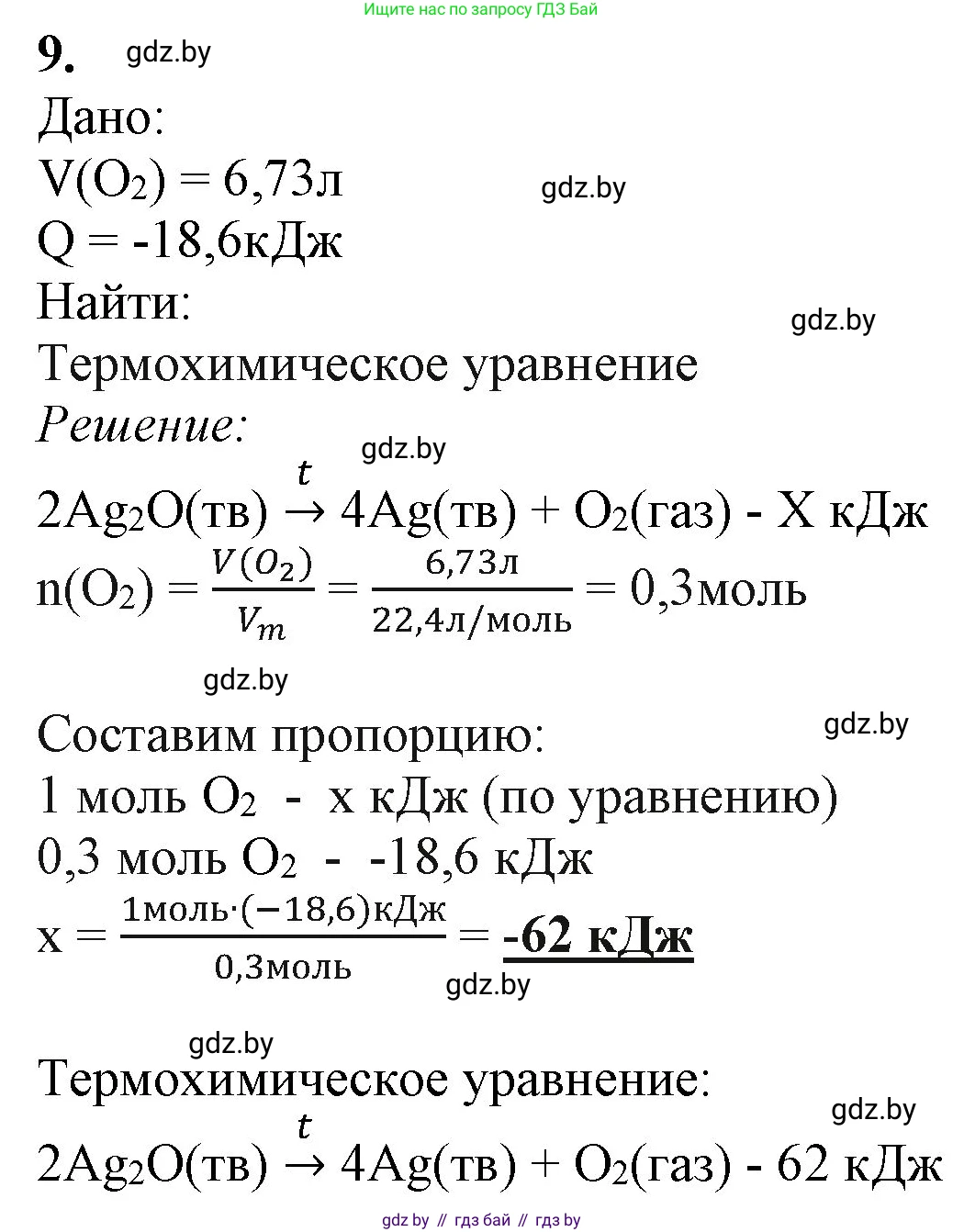
9. В результате полного термического разложения образца оксида серебра(I) выделился кислород объёмом (н. у.) $6,72 \, \text{дм}^3$ и поглотилось $18,6 \, \text{кДж}$ теплоты. Рассчитайте тепловой эффект данной реакции и составьте её термохимическое уравнение.

Решение. №9 (с. 110)
Химия, 11 класс Учебник, авторы: Мычко Дмитрий Иванович, Прохоревич Константин Николаевич, Борушко Ирина Ивановна, издательство Адукацыя i выхаванне, Минск, 2021, зелёного цвета, страница 110, номер 9, Решение
Решение 2. №9 (с. 110)

Дано:

$V(O_2) = 6,72 \text{ дм}^3$ (н. у.)

$Q_{погл.} = 18,6 \text{ кДж}$

Перевод в систему СИ:

$V(O_2) = 6,72 \text{ дм}^3 = 6,72 \cdot 10^{-3} \text{ м}^3$

$Q_{погл.} = 18,6 \text{ кДж} = 18600 \text{ Дж}$

Найти:

Тепловой эффект реакции $\Delta H$ - ?

Термохимическое уравнение реакции - ?

Решение:

1. Сначала составим и уравняем уравнение реакции термического разложения оксида серебра(I) ($Ag_2O$). При разложении образуются простое вещество серебро ($Ag$) и кислород ($O_2$):

$2Ag_2O(тв) \rightarrow 4Ag(тв) + O_2(г)$

2. Найдем количество вещества (моль) выделившегося кислорода. По условию, объем измерен при нормальных условиях (н. у.), где молярный объем любого газа $V_m$ составляет 22,4 дм³/моль.

$n(O_2) = \frac{V(O_2)}{V_m} = \frac{6,72 \text{ дм}^3}{22,4 \text{ дм}^3/\text{моль}} = 0,3 \text{ моль}$

3. Рассчитаем тепловой эффект реакции. Тепловой эффект ($\Delta H$) — это количество теплоты, которое поглощается или выделяется, когда в реакцию вступают количества веществ, равные их стехиометрическим коэффициентам в уравнении реакции. В нашем уравнении коэффициент перед кислородом равен 1.

Из условия известно, что при выделении 0,3 моль кислорода поглотилось 18,6 кДж теплоты. Так как теплота поглощается, реакция является эндотермической, и изменение энтальпии ($\Delta H$) будет иметь положительный знак.

Составим пропорцию, чтобы найти, сколько теплоты поглотится при образовании 1 моль кислорода (согласно стехиометрии уравнения реакции):

При выделении $0,3 \text{ моль } O_2$ — поглощается $18,6 \text{ кДж}$ теплоты.

При выделении $1 \text{ моль } O_2$ — поглощается $x \text{ кДж}$ теплоты.

$x = \frac{1 \text{ моль} \cdot 18,6 \text{ кДж}}{0,3 \text{ моль}} = 62 \text{ кДж}$

Следовательно, тепловой эффект реакции $\Delta H = +62$ кДж.

4. Составим термохимическое уравнение. В нем указываются агрегатные состояния веществ и значение теплового эффекта реакции. Для эндотермических реакций $\Delta H > 0$.

$2Ag_2O(тв) = 4Ag(тв) + O_2(г); \Delta H = +62 \text{ кДж}$

Также это уравнение можно записать с указанием теплоты $Q$ в самом уравнении. Поскольку теплота поглощается, ее можно записать со знаком "минус" в правой части:

$2Ag_2O(тв) = 4Ag(тв) + O_2(г) - 62 \text{ кДж}$

Ответ: Тепловой эффект данной реакции составляет $\Delta H = +62$ кДж. Термохимическое уравнение реакции: $2Ag_2O(тв) = 4Ag(тв) + O_2(г); \Delta H = +62 \text{ кДж}$.

Помогло решение? Оставьте отзыв в комментариях ниже.

Присоединяйтесь к Телеграм-группе @gdz_by_belarus

Присоединиться

Мы подготовили для вас ответ c подробным объяснением домашего задания по химии за 11 класс, для упражнения номер 9 расположенного на странице 110 к учебнику 2021 года издания для учащихся школ и гимназий.

Теперь на нашем сайте ГДЗ.ТОП вы всегда легко и бесплатно найдёте условие с правильным ответом на вопрос «Как решить ДЗ» и «Как сделать» задание по химии к упражнению №9 (с. 110), авторов: Мычко (Дмитрий Иванович), Прохоревич (Константин Николаевич), Борушко (Ирина Ивановна), учебного пособия издательства Адукацыя i выхаванне.