Номер 10, страница 207 - гдз по химии 11 класс учебник Мычко, Прохоревич

Химия, 11 класс Учебник, авторы: Мычко Дмитрий Иванович, Прохоревич Константин Николаевич, Борушко Ирина Ивановна, издательство Адукацыя i выхаванне, Минск, 2021, зелёного цвета

Авторы: Мычко Д. И., Прохоревич К. Н., Борушко И. И.

Тип: Учебник

Издательство: Адукацыя i выхаванне

Год издания: 2021 - 2025

Цвет обложки: зелёный с колбами

ISBN: 978-985-599-297-5

Допущено Министерством образования Республики Беларусь

Популярные ГДЗ в 11 классе

Глава VI. Неметаллы. Параграф 37. Аммиак - номер 10, страница 207.

№10 (с. 207)
Условия. №10 (с. 207)
скриншот условия
Химия, 11 класс Учебник, авторы: Мычко Дмитрий Иванович, Прохоревич Константин Николаевич, Борушко Ирина Ивановна, издательство Адукацыя i выхаванне, Минск, 2021, зелёного цвета, страница 207, номер 10, Условия

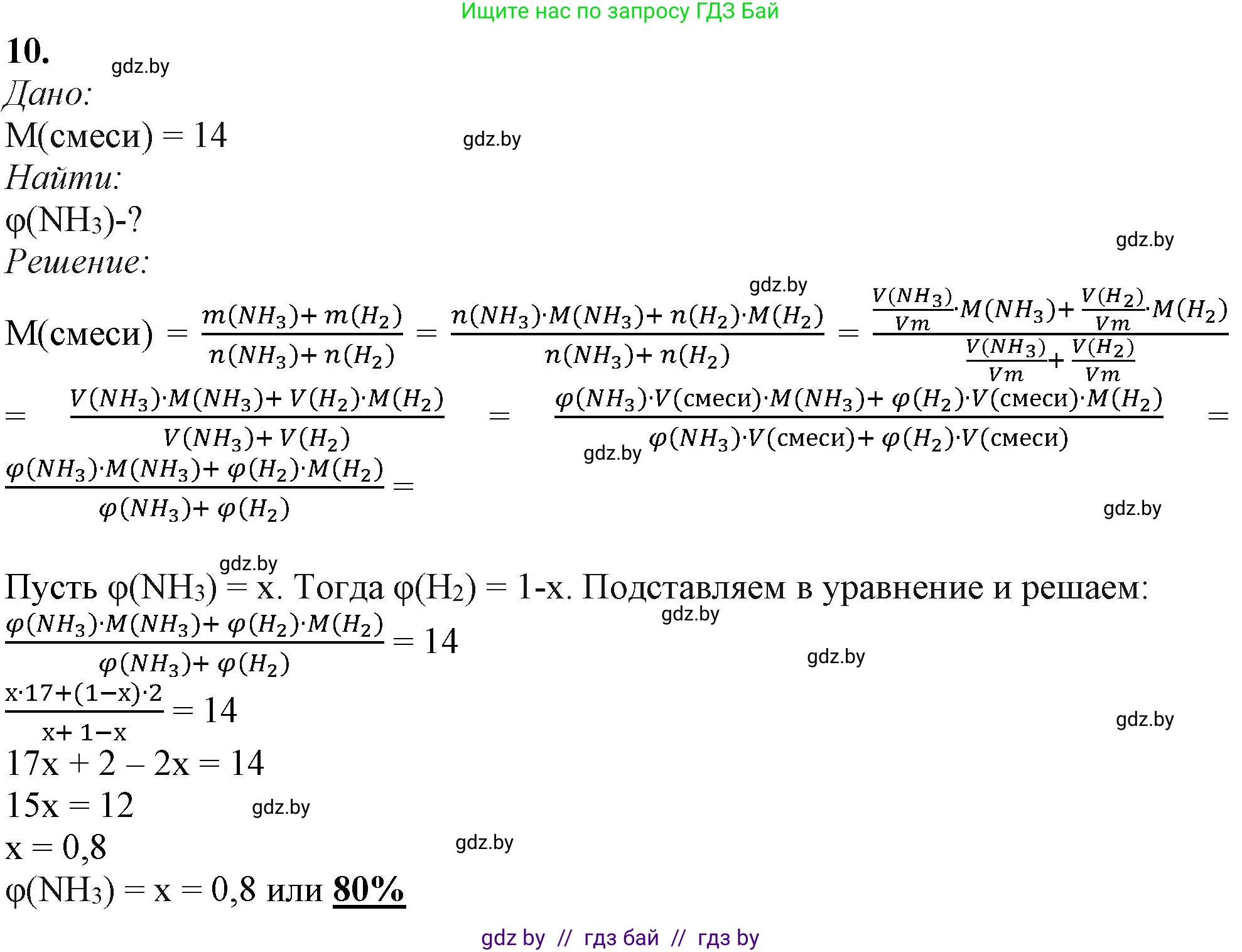
10. Молярная масса газовой смеси, состоящей из аммиака и водорода, равна $14 \text{ г/моль}$. Определите объёмную долю аммиака в смеси.

Решение. №10 (с. 207)
Химия, 11 класс Учебник, авторы: Мычко Дмитрий Иванович, Прохоревич Константин Николаевич, Борушко Ирина Ивановна, издательство Адукацыя i выхаванне, Минск, 2021, зелёного цвета, страница 207, номер 10, Решение
Решение 2. №10 (с. 207)

Дано:

Газовая смесь: аммиак ($NH_3$) и водород ($H_2$).

Средняя молярная масса смеси, $M_{смеси} = 14 \text{ г/моль}$.

Перевод в СИ:

$M_{смеси} = 14 \cdot 10^{-3} \text{ кг/моль} = 0.014 \text{ кг/моль}$

Найти:

Объёмную долю аммиака, $\phi(NH_3)$ - ?

Решение:

Согласно закону Авогадро, для идеальных газов при одинаковых условиях объёмная доля газа в смеси равна его мольной доле. Средняя молярная масса газовой смеси ($M_{смеси}$) вычисляется по формуле, использующей мольные (объёмные) доли компонентов:

$M_{смеси} = \phi_1 \cdot M_1 + \phi_2 \cdot M_2 + \dots + \phi_n \cdot M_n = \sum (\phi_i \cdot M_i)$

где $\phi_i$ — объёмная доля i-го газа, а $M_i$ — его молярная масса.

Для данной смеси, состоящей из аммиака ($NH_3$) и водорода ($H_2$), формула выглядит так:

$M_{смеси} = \phi(NH_3) \cdot M(NH_3) + \phi(H_2) \cdot M(H_2)$

Сначала вычислим молярные массы компонентов, используя относительные атомные массы элементов из таблицы Менделеева (округляя до целых):

Молярная масса аммиака: $M(NH_3) = 14 + 3 \cdot 1 = 17 \text{ г/моль}$.

Молярная масса водорода: $M(H_2) = 2 \cdot 1 = 2 \text{ г/моль}$.

Сумма объёмных долей всех компонентов смеси равна 1 (или 100%):

$\phi(NH_3) + \phi(H_2) = 1$

Обозначим искомую объёмную долю аммиака как $x$, то есть $\phi(NH_3) = x$.

Тогда объёмная доля водорода будет $\phi(H_2) = 1 - x$.

Подставим все известные значения в формулу для средней молярной массы:

$14 = x \cdot 17 + (1 - x) \cdot 2$

Решим полученное линейное уравнение:

$14 = 17x + 2 - 2x$

Перенесем слагаемые с $x$ в одну сторону, а числовые значения — в другую:

$17x - 2x = 14 - 2$

$15x = 12$

Найдем $x$:

$x = \frac{12}{15} = \frac{4}{5} = 0.8$

Таким образом, объёмная доля аммиака $\phi(NH_3)$ в смеси составляет 0.8. Это значение можно также выразить в процентах: $0.8 \cdot 100\% = 80\%$.

Ответ: объёмная доля аммиака в смеси равна 0.8 (или 80%).

Помогло решение? Оставьте отзыв в комментариях ниже.

Присоединяйтесь к Телеграм-группе @gdz_by_belarus

Присоединиться

Мы подготовили для вас ответ c подробным объяснением домашего задания по химии за 11 класс, для упражнения номер 10 расположенного на странице 207 к учебнику 2021 года издания для учащихся школ и гимназий.

Теперь на нашем сайте ГДЗ.ТОП вы всегда легко и бесплатно найдёте условие с правильным ответом на вопрос «Как решить ДЗ» и «Как сделать» задание по химии к упражнению №10 (с. 207), авторов: Мычко (Дмитрий Иванович), Прохоревич (Константин Николаевич), Борушко (Ирина Ивановна), учебного пособия издательства Адукацыя i выхаванне.