Номер 25, страница 81 - гдз по математике 6 класс сборник задач Пирютко, Терешко

Математика, 6 класс Сборник задач, авторы: Пирютко Ольга Николаевна, Терешко Оксана Александровна, издательство Адукацыя i выхаванне, Минск, 2020, салатового цвета

Авторы: Пирютко О. Н., Терешко О. А.

Тип: Сборник задач

Издательство: Адукацыя i выхаванне

Год издания: 2020 - 2025

Цвет обложки: салатовый, белый, красный с учениками

ISBN: 978-985-599-225-8

Допущено Министерством образования Республики Беларусь

Популярные ГДЗ в 6 классе

Глава 4. Рациональные числа. Параграф 1. Положительные и отрицательные числа. Координатная прямая - номер 25, страница 81.

№25 (с. 81)
Условие. №25 (с. 81)
скриншот условия
Математика, 6 класс Сборник задач, авторы: Пирютко Ольга Николаевна, Терешко Оксана Александровна, издательство Адукацыя i выхаванне, Минск, 2020, салатового цвета, страница 81, номер 25, Условие

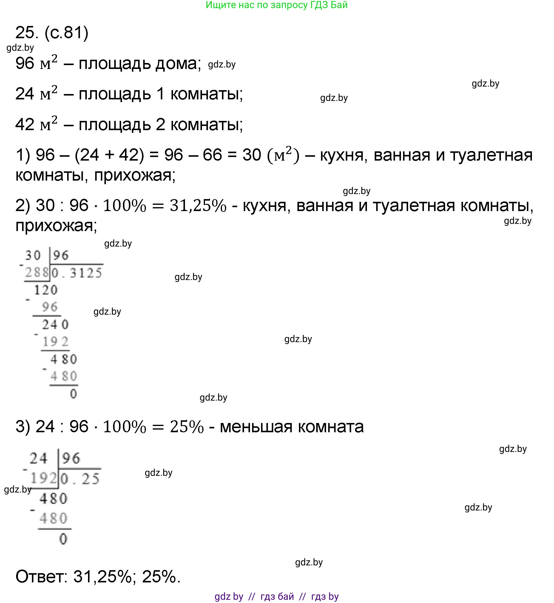
25. В доме площадью 96 $м^2$ одна комната имеет площадь 24 $м^2$, а другая — 42 $м^2$. Остальную площадь занимают кухня, ванная и туалетная комнаты, прихожая. Сколько процентов площади всего дома занимают кухня, ванная и туалетная комнаты, прихожая? Сколько процентов всей площади занимает меньшая комната?

Решение. №25 (с. 81)
Математика, 6 класс Сборник задач, авторы: Пирютко Ольга Николаевна, Терешко Оксана Александровна, издательство Адукацыя i выхаванне, Минск, 2020, салатового цвета, страница 81, номер 25, Решение
Решение 2. №25 (с. 81)

Сколько процентов площади всего дома занимают кухня, ванная и туалетная комнаты, прихожая?
Для ответа на этот вопрос нужно выполнить следующие шаги:

  1. Найти общую площадь, которую занимают две комнаты. Для этого сложим их площади:
    $24 \text{ м}^2 + 42 \text{ м}^2 = 66 \text{ м}^2$
  2. Вычислить оставшуюся площадь, которую занимают кухня, ванная, туалетная комната и прихожая. Для этого вычтем площадь двух комнат из общей площади дома:
    $96 \text{ м}^2 - 66 \text{ м}^2 = 30 \text{ м}^2$
  3. Определить, какой процент от общей площади дома составляет эта оставшаяся площадь. Общую площадь дома ($96 \text{ м}^2$) принимаем за $100\%$. Составим пропорцию и найдем процентное соотношение:
    $\frac{30}{96} \times 100\% = \frac{3000}{96}\%$
  4. Полученная неправильная дробь $\frac{3000}{96}$ может быть сокращена. Разделим числитель и знаменатель на 24:
    $3000 \div 24 = 125$
    $96 \div 24 = 4$
    Таким образом, получаем дробь $\frac{125}{4}\%$.
  5. Чтобы выделить целую часть, преобразуем неправильную дробь в смешанное число:
    $125 \div 4 = 31$ (остаток 1), значит $\frac{125}{4}\% = 31\frac{1}{4}\%$.
    Целая часть равна 31.

Ответ: 31$\frac{1}{4}\%$.

Сколько процентов всей площади занимает меньшая комната?
Для ответа на этот вопрос выполним следующие шаги:

  1. Сравнить площади двух комнат ($24 \text{ м}^2$ и $42 \text{ м}^2$) и определить меньшую. Меньшая комната имеет площадь $24 \text{ м}^2$.
  2. Определить, какой процент от общей площади дома ($96 \text{ м}^2$) занимает меньшая комната. Составим пропорцию:
    $\frac{24}{96} \times 100\%$
  3. Сократим дробь $\frac{24}{96}$:
    $\frac{24 \div 24}{96 \div 24} = \frac{1}{4}$
  4. Теперь вычислим процент:
    $\frac{1}{4} \times 100\% = 25\%$
  5. Результат является целым числом, поэтому его целая часть равна самому числу.

Ответ: 25$\%$.

Помогло решение? Оставьте отзыв в комментариях ниже.

Присоединяйтесь к Телеграм-группе @gdz_by_belarus

Присоединиться

Мы подготовили для вас ответ c подробным объяснением домашего задания по математике за 6 класс, для упражнения номер 25 расположенного на странице 81 к сборнику задач 2020 года издания для учащихся школ и гимназий.

Теперь на нашем сайте ГДЗ.ТОП вы всегда легко и бесплатно найдёте условие с правильным ответом на вопрос «Как решить ДЗ» и «Как сделать» задание по математике к упражнению №25 (с. 81), авторов: Пирютко (Ольга Николаевна), Терешко (Оксана Александровна), учебного пособия издательства Адукацыя i выхаванне.