Номер 192, страница 113 - гдз по белорусскому языку 10 класс учебник Валочка, Васюковіч

Белорусский язык (Беларуская мова), 10 класс Учебник, авторы: Валочка Ганна Міхайлаўна, Васюковіч Людміла Сяргееўна, Зелянко Вольга Уладзіміраўна, Міхнёнак С С, Якуба Святлана Міхайлаўна, издательство Нацыянальны інстытут адукацыі, Минск, 2020

Авторы: Валочка Г. М., Васюковіч Л. С., Зелянко В. У., Міхнёнак С. С., Якуба С. М.

Тип: Учебник

Издательство: Нацыянальны інстытут адукацыі

Год издания: 2020 - 2025

Цвет обложки: синий со статуей

ISBN: 978-985-594-585-8

Дапушчана Міністэрствам адукацыі Рэспублікі Беларусь

Популярные ГДЗ в 10 классе

Лексічныя нормы. Параграф 24. Правілы выкарыстання сінонімаў, антонімаў, паронімаў - номер 192, страница 113.

№192 (с. 113)
Условие. №192 (с. 113)
скриншот условия
Белорусский язык (Беларуская мова), 10 класс Учебник, авторы: Валочка Ганна Міхайлаўна, Васюковіч Людміла Сяргееўна, Зелянко Вольга Уладзіміраўна, Міхнёнак С С, Якуба Святлана Міхайлаўна, издательство Нацыянальны інстытут адукацыі, Минск, 2020, страница 113, номер 192, Условие Белорусский язык (Беларуская мова), 10 класс Учебник, авторы: Валочка Ганна Міхайлаўна, Васюковіч Людміла Сяргееўна, Зелянко Вольга Уладзіміраўна, Міхнёнак С С, Якуба Святлана Міхайлаўна, издательство Нацыянальны інстытут адукацыі, Минск, 2020, страница 113, номер 192, Условие (продолжение 2)

192. Прачытайце выказванні. Знайдзіце і выпішыце сінонімы, вызначце іх сэнсава-стылістычную ролю, ахарактарызуйце сферу ўжывання (пры неабходнасці карыстайцеся табліцай «Лексіка-семантычныя катэгорыі слоў» да практыкавання 190).

1. Вось людзі гавораць, што вясну да нас прыносяць ластаўкі. Пэўна, так яно і ёсцьФ у мясцінах, дзе не ведаюць антонаў. На Палессе ж, у палескую вёску, нясе вясну на сваіх магутных крылах бусел (В. Казько).

2. Ну, кажуць тыя кумы, як гэта ў нас бывае зімою, калі добра падзьме? Замець? Кудаса? Завіруха? Мяцеліца? Усё не так. А потым і схамянуліся: зі-ма-ве-я (Я. Брыль).

3. ПрабегшыС некалькі хат, Арцём завярнуў на агароды, шуснуў у жыта, адтуль разораю заламаў у вулачку і пасучыў проста да калодзежа... (Я. Колас)

4. Дождж

Быў жа ён зусім малы,У завулак сігануў,
А як стаў на ножкі,На трамвай ускочыў.
Абабег усе вуглы,На прыпынку святлафор
Абскакаў дарожкіФ.Лыпнуў грозна вокам.
Што гарэзніку гара,Ён — з падножкі і папёр
Дрэвы, агароджа!Вуліцай шырокай.
Выбег з нашага двараНе зважае на агні,
І ўстаяць не можа.Смаліць на чырвоны.
Дыб, дыб, дыб —Калі хочаш — дагані,
І на сцяну,Дзе там — не дагоніш!
Шлях далейшы сочыць,

В. Вітка.

Решение 1. №192 (с. 113)
Белорусский язык (Беларуская мова), 10 класс Учебник, авторы: Валочка Ганна Міхайлаўна, Васюковіч Людміла Сяргееўна, Зелянко Вольга Уладзіміраўна, Міхнёнак С С, Якуба Святлана Міхайлаўна, издательство Нацыянальны інстытут адукацыі, Минск, 2020, страница 113, номер 192, Решение 1 Белорусский язык (Беларуская мова), 10 класс Учебник, авторы: Валочка Ганна Міхайлаўна, Васюковіч Людміла Сяргееўна, Зелянко Вольга Уладзіміраўна, Міхнёнак С С, Якуба Святлана Міхайлаўна, издательство Нацыянальны інстытут адукацыі, Минск, 2020, страница 113, номер 192, Решение 1 (продолжение 2)
Решение 2. №192 (с. 113)
Белорусский язык (Беларуская мова), 10 класс Учебник, авторы: Валочка Ганна Міхайлаўна, Васюковіч Людміла Сяргееўна, Зелянко Вольга Уладзіміраўна, Міхнёнак С С, Якуба Святлана Міхайлаўна, издательство Нацыянальны інстытут адукацыі, Минск, 2020, страница 113, номер 192, Решение 2
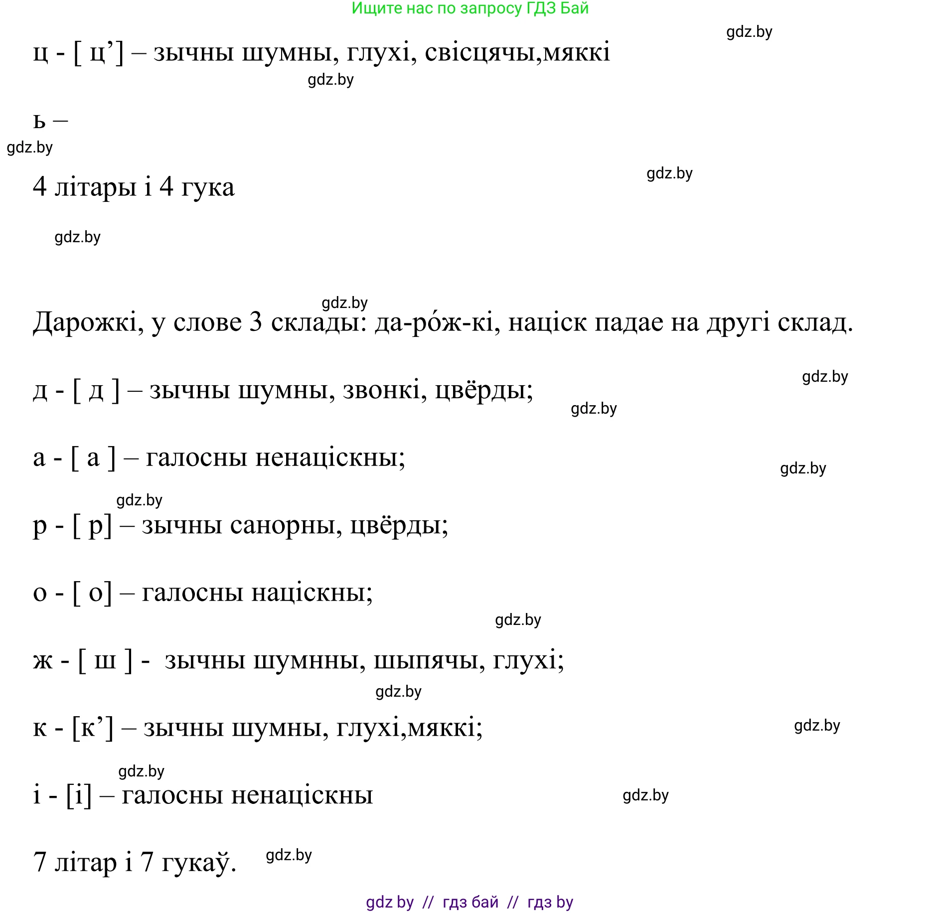
Решение 3. №192 (с. 113)

2.Замець, кудаса, завіруха, мяцеліца, зімавея.

Сінонімы замець, завіруха, мяцеліца з'яўляюцца агульнаўжывальнымі словамі для абазначэння моцнай зімовай непагадзі. Слова кудаса з'яўляецца дыялектным. Зімавея — гэта індывідуальна-аўтарскі неалагізм, створаны для надання тэксту большай выразнасці. Усе словы ўжыты ў мастацкім стылі.

4.Абскакаў, сігануў, ускочыў, папёр, смаліць.

Гэта кантэкстуальныя сінонімы, якія абазначаюць хуткае перамяшчэнне. Яны выкарыстоўваюцца ў мастацкім стылі для стварэння дынамічнага, персаніфікаванага вобраза дажджу. Словы маюць яркую экспрэсіўную афарбоўку, а дзеясловы папёр і смаліць — размоўнае адценне.

Помогло решение? Оставьте отзыв в комментариях ниже.

Присоединяйтесь к Телеграм-группе @gdz_by_belarus

Присоединиться

Мы подготовили для вас ответ c подробным объяснением домашего задания по белорусскому языку за 10 класс, для упражнения номер 192 расположенного на странице 113 к учебнику 2020 года издания для учащихся школ и гимназий.

Теперь на нашем сайте ГДЗ.ТОП вы всегда легко и бесплатно найдёте условие с правильным ответом на вопрос «Как решить ДЗ» и «Как сделать» задание по белорусскому языку к упражнению №192 (с. 113), авторов: Валочка (Ганна Міхайлаўна), Васюковіч (Людміла Сяргееўна), Зелянко (Вольга Уладзіміраўна), Міхнёнак (С С), Якуба (Святлана Міхайлаўна), учебного пособия издательства Нацыянальны інстытут адукацыі.