Номер 337, страница 204 - гдз по белорусскому языку 10 класс учебник Валочка, Васюковіч
Авторы: Валочка Г. М., Васюковіч Л. С., Зелянко В. У., Міхнёнак С. С., Якуба С. М.
Тип: Учебник
Издательство: Нацыянальны інстытут адукацыі
Год издания: 2020 - 2025
Цвет обложки: синий со статуей
ISBN: 978-985-594-585-8
Дапушчана Міністэрствам адукацыі Рэспублікі Беларусь
Популярные ГДЗ в 10 классе
Марфалагічныя нормы. Параграф 33. Ужыванне прыназоўнікаў у словазлучэннях, якія перадаюць асаблівасці кіравання ў беларускай мове - номер 337, страница 204.
№337 (с. 204)
Условие. №337 (с. 204)
скриншот условия
337. Прачытайце тэкст. Падбярыце загаловак у адпаведнасці з яго тэмай.
О, як любіла матуля пячы хлеб! Да хлеба ставілася як да жывой істоты: пя..чотна, з павагай.
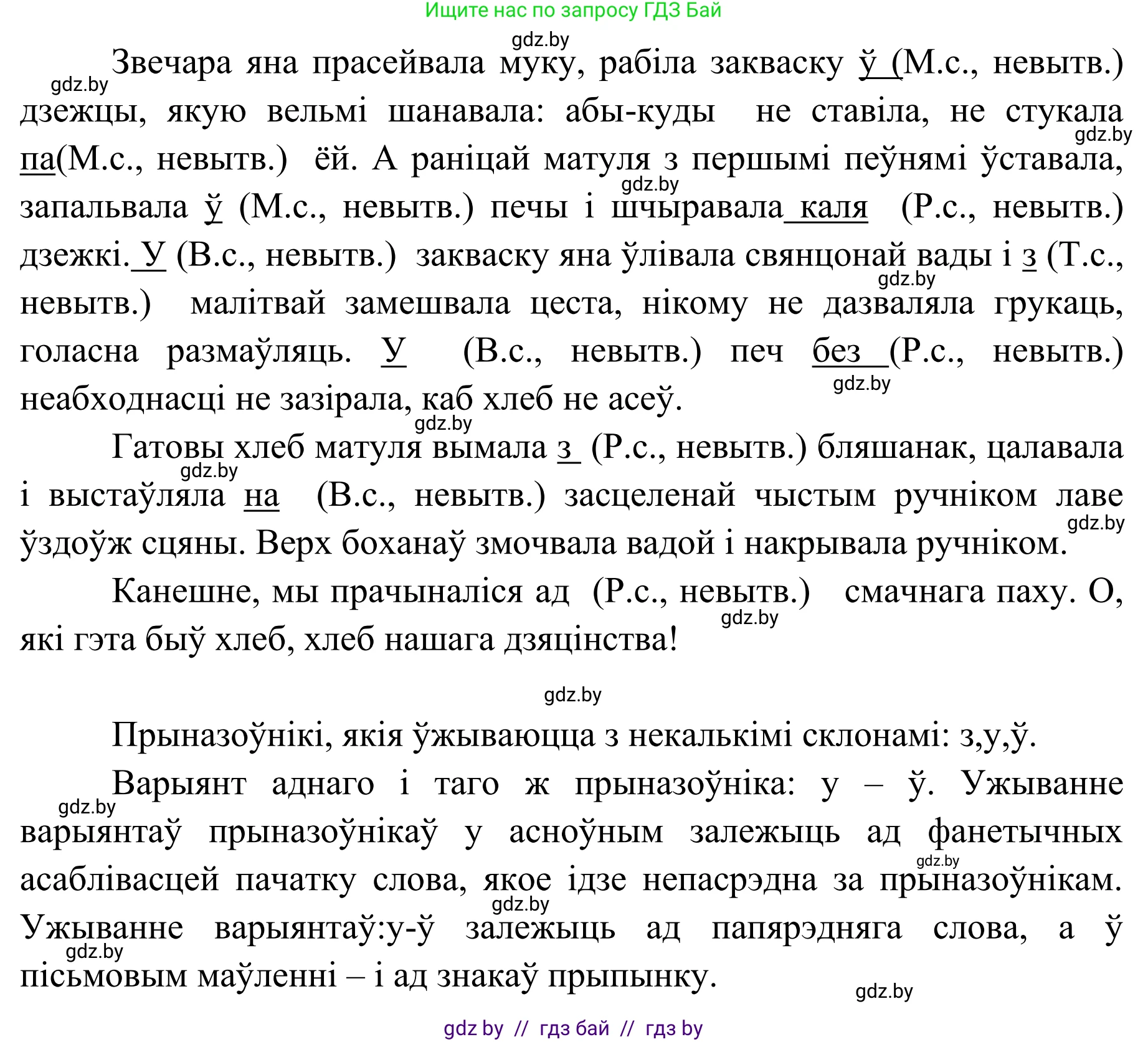
Звечара яна прасейвала муку, рабіла закваску ў дзежцы, якую вельмі шанавала: (абы)куды (н..)ставіла, (н..)стукала па ёй. А раніцай матуля з першымі пеўнямі ўставала, запальвала ў печы і шчыравала каля дзяжкі. У закваску яна ўлівала свянцонай вады і з малітвай замешвала цеста, (н..)кому (н..)дазваляла грукаць, голасна размаўляць. У печ без (н..)абходнасці (н..)зазірала, каб хлеб (н..)асеў.
Гатовы хлеб матуля вымала з бляшанак, ц..лавала і выстаўляла на застеле..ай чыстым ручніком лаве ўздоўж сцяны. Верх боханаў змочвала вадой і накрывала ручніком.
Канешне, мы прачыналіся ад сма..нага паху. О, які гэта быў хлеб, хлеб нашага дзяцінства! (Паводле Н. Літвінюк).
Спішыце тэкст, раскрываючы дужкі і ўстаўляючы прапушчаныя літары. Растлумачце напісанне слоў.
Падкрэсліце прыназоўнікі. Вызначце іх разрад паводле паходжання, склоны, з якімі яны ўжываюцца. Назавіце прыназоўнікі, якія ў тэксце ўжываюцца з некалькімі склонамі. Знайдзіце варыянт аднаго і таго ж прыназоўніка. Ад чаго залежыць ужыванне варыянтаў прыназоўнікаў?
Звярніце ўвагу!
Некаторыя невытворныя прыназоўнікі ўжываюцца ў двух ці больш варыянтах: у — ў — ва; з — са; аб — аба; над — нада; пад — пада; перад — перада.
Ужыванне варыянтаў прыназоўнікаў у асноўным залежыць ад фанетычных асаблівасцей пачатку слова, якое ідзе непасрэдна за прыназоўнікам. Ужыванне варыянтаў у — ў залежыць ад папярэдняга слова, а ў пісьмовым маўленні — і ад знакаў прыпынку.
Перад словам са збегам зычных у пачатку слова ці слова з пачатковым у ўжываецца варыянт ва: ва мне, ва ўсіх. Пасля слова, якое заканчваецца на галосны і не аддзелена знакам прыпынку ад прыназоўніка, ужываецца варыянт ў: запісала ў блакноце (параўн.: запіс у блакноце).
Перад словам, якое пачынаецца збегам зычных, першы з якіх з, с, ш, ж, м, ужываецца варыянт са: са мной, са школы.
Перад займеннікам мне (мной) ужываюцца варыянты аба, нада, пада, перада: аба мне, перада мной.
Решение 1. №337 (с. 204)
Решение 2. №337 (с. 204)
Решение 3. №337 (с. 204)
Матулін хлеб
О, як любіла матуля пячы хлеб! Да хлеба ставілася як да жывой істоты: пяшчотна, з павагай.
Звечара яна прасейвала муку, рабіла закваску ў дзэжцы, якую вельмі шанавала: абы-куды не ставіла, не стукала па ёй. А раніцай матуля з першымі пеўнямі ўставала, запальвала ў печы і шчыравала каля дзэжкі. У закваску яна ўлівала свянцонай вады і з малітвай замешвала цеста, нікому не дазваляла грукаць, голасна размаўляць. У печ без неабходнасці не зазірала, каб хлеб не асеў.
Гатовы хлеб матуля вымала з бляшанак, цалавала і выстаўляла на засцеленай чыстым ручніком лаве ўздоўж сцяны. Верх боханаў змочвала вадой і накрывала ручніком.
Канешне, мы прачыналіся ад смачнага паху. О, які гэта быў хлеб, хлеб нашага дзяцінства! (Паводле Н. Літвінюк).
Прыназоўнікі ў тэксце: да, з, у, па, з, у, каля, у, з, у, без, з, на, уздоўж, ад, паводле.
| Прыназоўнік | Разрад паводле паходжання | Разрад паводле будовы |
| да, з, у, па, без, на, ад | невытворны | просты |
| каля, уздоўж, паводле | вытворны | просты |
Прыназоўнікі, якія ў тэксце ўжываюцца з некалькімі склонамі:
у: у дзэжцы (Месны склон), у закваску (Вінавальны склон);
з: з павагай (Творны склон), з бляшанак (Родны склон).
У тэксце няма варыянтаў аднаго і таго ж прыназоўніка. Аднак у беларускай мове існуюць такія варыянты, як у – ў – ва, з – са, аб – аба, над – нада, пад – пада, перад – перада.
Ужыванне варыянтаў прыназоўнікаў у асноўным залежыць ад фанетычных асаблівасцей суседніх слоў. Варыянты выкарыстоўваюцца для дасягнення мілагучнасці мовы і для таго, каб пазбегнуць цяжкіх для вымаўлення збегаў зычных гукаў. Напрыклад, варыянт ў ужываецца пасля галосных, а у – пасля зычных; варыянты са, ва, нада і іншыя ўжываюцца перад словамі, што пачынаюцца з некалькіх зычных.
Другие задания:
Помогло решение? Оставьте отзыв в комментариях ниже.
Присоединяйтесь к Телеграм-группе @gdz_by_belarus
ПрисоединитьсяМы подготовили для вас ответ c подробным объяснением домашего задания по белорусскому языку за 10 класс, для упражнения номер 337 расположенного на странице 204 к учебнику 2020 года издания для учащихся школ и гимназий.
Теперь на нашем сайте ГДЗ.ТОП вы всегда легко и бесплатно найдёте условие с правильным ответом на вопрос «Как решить ДЗ» и «Как сделать» задание по белорусскому языку к упражнению №337 (с. 204), авторов: Валочка (Ганна Міхайлаўна), Васюковіч (Людміла Сяргееўна), Зелянко (Вольга Уладзіміраўна), Міхнёнак (С С), Якуба (Святлана Міхайлаўна), учебного пособия издательства Нацыянальны інстытут адукацыі.