Лабораторная работа 1, страница 4 - гдз по физике 10 класс тетрадь для лабораторных работ Громыко, Зенькович

Физика, 10 класс Тетрадь для лабораторных работ, авторы: Громыко Елена Владимировна, Зенькович Владимир Иванович, Луцевич Александр Александрович, Слесарь Инесса Эдуардовна, издательство Аверсэв, Минск, 2015, белого цвета

Авторы: Громыко Е. В., Зенькович В. И., Луцевич А. А., Слесарь И. Э.

Тип: Тетрадь для лабораторных работ

Серия: рабочие тетради

Издательство: Аверсэв

Год издания: 2015 - 2025

Цвет обложки: белый, бирюзовый

ISBN: 978-985-19-6939-1

Рекомендовано Научно-методическим учреждением «Национальный институт образования» Министерства образования Республики Беларусь

Популярные ГДЗ в 10 классе

Лабораторная работа. Изучение изотермического процесса - страница 4.

Лабораторная работа 1 (с. 4)
Решение. Лабораторная работа 1 (с. 4)
Физика, 10 класс Тетрадь для лабораторных работ, авторы: Громыко Елена Владимировна, Зенькович Владимир Иванович, Луцевич Александр Александрович, Слесарь Инесса Эдуардовна, издательство Аверсэв, Минск, 2015, белого цвета, страница 4, Решение Физика, 10 класс Тетрадь для лабораторных работ, авторы: Громыко Елена Владимировна, Зенькович Владимир Иванович, Луцевич Александр Александрович, Слесарь Инесса Эдуардовна, издательство Аверсэв, Минск, 2015, белого цвета, страница 4, Решение (продолжение 2) Физика, 10 класс Тетрадь для лабораторных работ, авторы: Громыко Елена Владимировна, Зенькович Владимир Иванович, Луцевич Александр Александрович, Слесарь Инесса Эдуардовна, издательство Аверсэв, Минск, 2015, белого цвета, страница 4, Решение (продолжение 3)
Решение 2. Лабораторная работа 1 (с. 4)

Контрольные вопросы

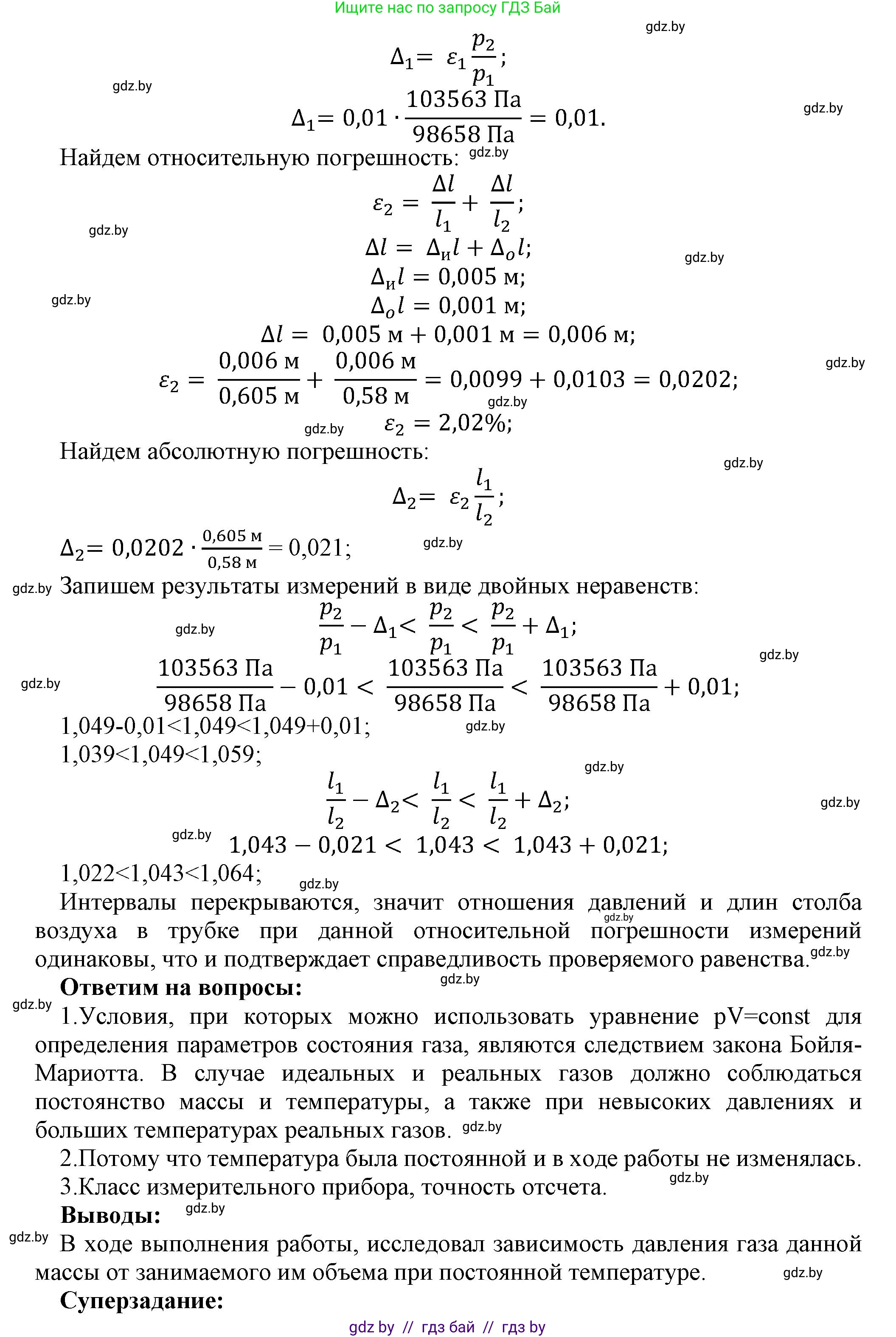
1. При каких условиях для определения параметров состояния газа можно использовать уравнение $pV = const$?

Уравнение $pV = const$ (закон Бойля-Мариотта) описывает изотермический процесс для идеального газа. Для его применения необходимо соблюдение следующих условий:

  • Температура газа должна оставаться постоянной на протяжении всего процесса, то есть $T = const$. Это означает, что система должна находиться в тепловом контакте с термостатом или процесс должен протекать настолько медленно, чтобы обеспечить постоянный теплообмен и поддержание постоянной температуры.
  • Масса (или количество вещества) газа должна быть постоянной. Это подразумевает отсутствие утечек газа из системы или его добавления в нее, то есть $m = const$.
  • Газ должен вести себя как идеальный. Реальные газы приближенно подчиняются закону Бойля-Мариотта при относительно низких давлениях и высоких температурах, когда взаимодействием между молекулами и их собственным объемом можно пренебречь.

2. Почему при выполнении данной работы процесс изменения объема воздуха можно считать практически изотермическим?

Процесс изменения объема воздуха в данной лабораторной работе можно считать практически изотермическим по следующим причинам:

  • Эксперимент проводится при комнатной температуре, и трубка с воздухом погружается в воду, температура которой также комнатная. Вода выступает в роли большого теплового резервуара (термостата) благодаря своей высокой теплоемкости.
  • Изменение объема воздуха (сжатие при погружении трубки в воду) происходит относительно медленно. Это обеспечивает достаточное время для эффективного теплообмена между воздухом внутри трубки и окружающей водой.
  • В результате такого теплообмена любые небольшие изменения температуры воздуха, вызванные изменением его объема, быстро компенсируются, и температура воздуха остается практически равной температуре воды, то есть постоянной. Если бы процесс был быстрым (адиабатическим), температура воздуха значительно бы изменилась.

3. Что влияет на точность полученных результатов?

На точность полученных результатов при выполнении данной работы влияют следующие факторы и источники погрешностей:

  • Погрешности измерения линейных размеров ($l_1$, $\Delta L$, $h$):
    • Ограниченная точность измерительного инструмента (линейки, рулетки).
    • Субъективные ошибки наблюдателя, такие как параллакс при считывании показаний.
    • Сложность точного определения уровня мениска воды в трубке и мензурке, что влияет на точность измерения длины столба воздуха и разности уровней.
  • Погрешность измерения начального давления ($p_1$):
    • Ограниченная точность барометра-анероида.
    • Возможные колебания атмосферного давления во время проведения эксперимента.
  • Неидеальность изотермического процесса:
    • Процесс является лишь "практически" изотермическим, а не абсолютно идеальным. Небольшие колебания температуры воздуха из-за неполного теплообмена или изменений температуры окружающей среды могут вносить погрешности.
  • Отклонение воздуха от свойств идеального газа:
    • Воздух является реальным газом, и при высоких давлениях или низких температурах его поведение может заметно отличаться от поведения идеального газа, хотя при условиях данной работы это отклонение обычно невелико.
  • Точность используемых физических констант:
    • Принятые значения плотности воды (например, 1000 кг/м³) и ускорения свободного падения ($g = 9,810$ м/с²) могут иметь незначительные отличия от их реальных значений в условиях эксперимента.
  • Возможная утечка воздуха:
    • Негерметичность зажима или пробки на конце трубки, а также возможное просачивание воздуха через водяной мениск могут привести к изменению массы газа, что нарушит условие постоянства массы.

Выводы:

В ходе данной лабораторной работы было экспериментально исследовано изотермическое изменение состояния воздуха. Целью работы было проверить справедливость закона Бойля-Мариотта, который утверждает, что при постоянной температуре для данной массы идеального газа произведение давления на объем остается постоянным ($p_1 V_1 = p_2 V_2$). В условиях данного эксперимента, поскольку трубка имеет постоянное поперечное сечение, это соотношение эквивалентно $p_2/p_1 = l_1/l_2$, где $l_1$ и $l_2$ — длины столба воздуха.

Сравнение полученных экспериментальных значений отношений $p_2/p_1$ и $l_1/l_2$ (с учетом вычисленных для них абсолютных погрешностей) позволяет сделать вывод о справедливости данного закона. Если вычисленные интервалы значений для этих отношений перекрываются (как указано в пункте 16 порядка выполнения работы), это означает, что в пределах экспериментальной погрешности отношение давлений равно обратному отношению длин столба воздуха. Это подтверждает, что при постоянной температуре произведение давления на объем газа остается постоянным, тем самым подтверждая справедливость закона Бойля-Мариотта для воздуха в условиях, близких к изотермическим.

Таким образом, результаты эксперимента подтверждают выполнение закона Бойля-Мариотта, демонстрируя обратно пропорциональную зависимость между давлением и объемом газа при постоянной температуре и массе.

Помогло решение? Оставьте отзыв в комментариях ниже.

Присоединяйтесь к Телеграм-группе @gdz_by_belarus

Присоединиться

Мы подготовили для вас ответ c подробным объяснением домашего задания по физике за 10 класс, для упражнения Лабораторная работа 1 расположенного на странице 4 к тетради для лабораторных работ серии рабочие тетради 2015 года издания для учащихся школ и гимназий.

Теперь на нашем сайте ГДЗ.ТОП вы всегда легко и бесплатно найдёте условие с правильным ответом на вопрос «Как решить ДЗ» и «Как сделать» задание по физике к упражнению Лабораторная работа 1 (с. 4), авторов: Громыко (Елена Владимировна), Зенькович (Владимир Иванович), Луцевич (Александр Александрович), Слесарь (Инесса Эдуардовна), учебного пособия издательства Аверсэв.