Лабораторная работа 2, страница 13 - гдз по физике 10 класс тетрадь для лабораторных работ Громыко, Зенькович

Физика, 10 класс Тетрадь для лабораторных работ, авторы: Громыко Елена Владимировна, Зенькович Владимир Иванович, Луцевич Александр Александрович, Слесарь Инесса Эдуардовна, издательство Аверсэв, Минск, 2015, белого цвета

Авторы: Громыко Е. В., Зенькович В. И., Луцевич А. А., Слесарь И. Э.

Тип: Тетрадь для лабораторных работ

Серия: рабочие тетради

Издательство: Аверсэв

Год издания: 2015 - 2025

Цвет обложки: белый, бирюзовый

ISBN: 978-985-19-6939-1

Рекомендовано Научно-методическим учреждением «Национальный институт образования» Министерства образования Республики Беларусь

Популярные ГДЗ в 10 классе

Лабораторная работа. Изучение изобарного процесса - страница 13.

Лабораторная работа 2 (с. 13)
Решение. Лабораторная работа 2 (с. 13)
Физика, 10 класс Тетрадь для лабораторных работ, авторы: Громыко Елена Владимировна, Зенькович Владимир Иванович, Луцевич Александр Александрович, Слесарь Инесса Эдуардовна, издательство Аверсэв, Минск, 2015, белого цвета, страница 13, Решение Физика, 10 класс Тетрадь для лабораторных работ, авторы: Громыко Елена Владимировна, Зенькович Владимир Иванович, Луцевич Александр Александрович, Слесарь Инесса Эдуардовна, издательство Аверсэв, Минск, 2015, белого цвета, страница 13, Решение (продолжение 2) Физика, 10 класс Тетрадь для лабораторных работ, авторы: Громыко Елена Владимировна, Зенькович Владимир Иванович, Луцевич Александр Александрович, Слесарь Инесса Эдуардовна, издательство Аверсэв, Минск, 2015, белого цвета, страница 13, Решение (продолжение 3)
Решение 2. Лабораторная работа 2 (с. 13)

Контрольные вопросы

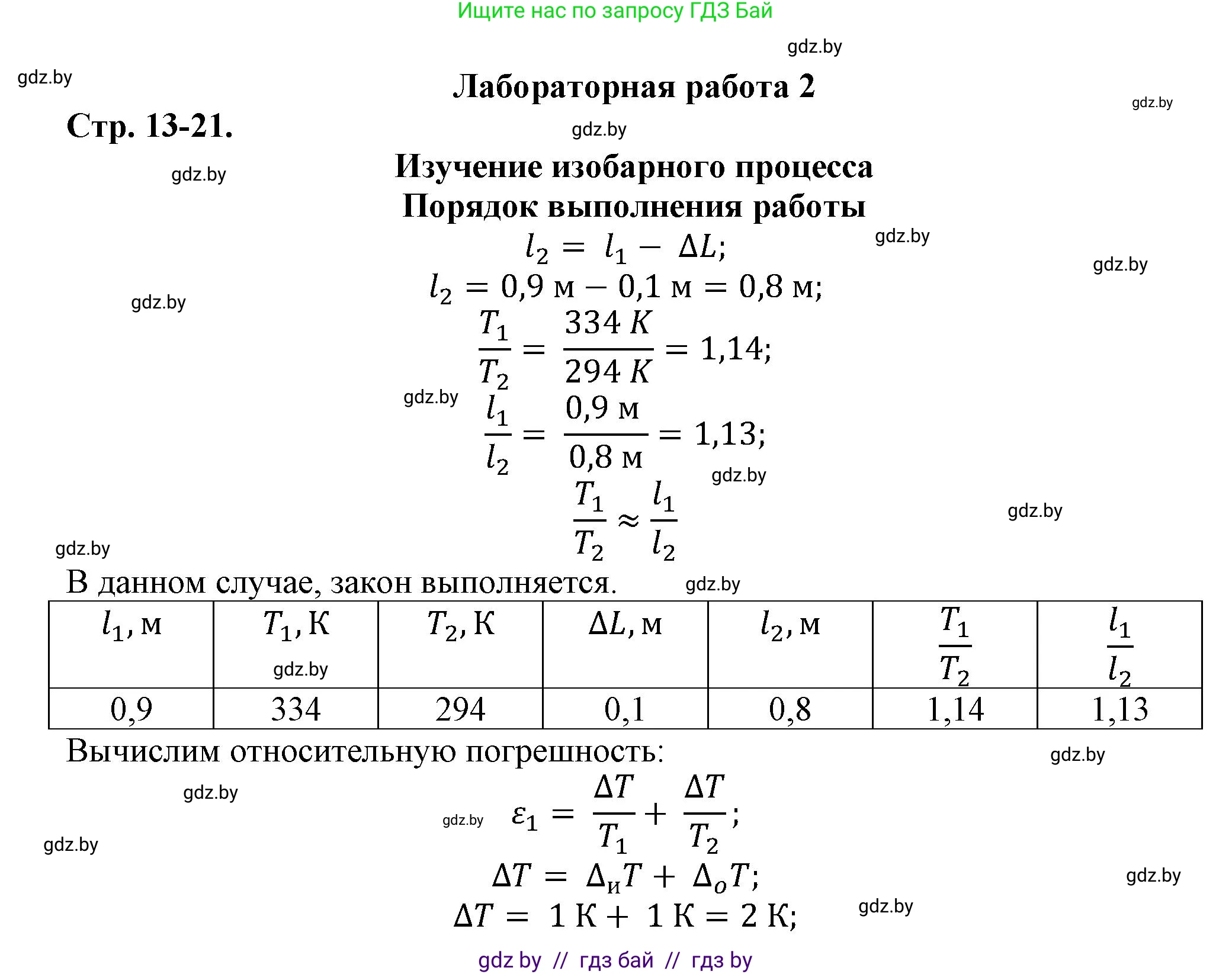
1. При каких условиях для определения параметров состояния газа можно использовать уравнение V = constT?

Уравнение $V = \text{const} \cdot T$ представляет собой закон Гей-Люссака. Его можно использовать для определения параметров состояния газа при следующих условиях:

Масса газа постоянна ($m = \text{const}$).

Давление газа постоянно ($P = \text{const}$), то есть процесс является изобарным.

Газ считается идеальным газом.

Температура измеряется по абсолютной термодинамической шкале (в Кельвинах).

2. Почему при выполнении данной работы процесс охлаждения воздуха можно считать практически изобарным?

Процесс охлаждения воздуха в данной лабораторной работе можно считать практически изобарным по следующим причинам:

Трубка с воздухом имеет открытый конец (или зажим, расположенный вблизи дна, оставлен открытым), что обеспечивает постоянное соединение объема воздуха с окружающей атмосферой. Атмосферное давление, действующее на поверхность воды в стакане, передается воздуху в трубке, и оно остается практически неизменным в течение эксперимента.

Даже если трубка была закрыта (в начале нагрева), после погружения в воду и последующего охлаждения, верхний зажим открывается, что выравнивает давление внутри трубки с внешним атмосферным давлением.

Изменения объема воздуха внутри трубки незначительны по сравнению с общим объемом атмосферы, поэтому они не оказывают существенного влияния на внешнее давление.

3. Как определить, когда наступило выравнивание температуры воздуха в трубке и температуры нагретой воды в стакане калориметра?

Выравнивание температуры (тепловое равновесие) между воздухом в трубке и нагретой водой в стакане калориметра можно определить по следующим признакам:

Прекращение выделения пузырьков воздуха из трубки. В начальный момент нагрева воздух в трубке расширяется и избыток его выходит в виде пузырьков. Когда тепловое равновесие достигается, температура воздуха перестает расти, и выделение пузырьков прекращается.

Стабилизация показаний термометра. Термометр, помещенный в воду, будет показывать постепенное снижение температуры (при охлаждении) или достижение стабильного значения. Когда показания термометра перестают изменяться в течение некоторого времени, это свидетельствует о достижении теплового равновесия.

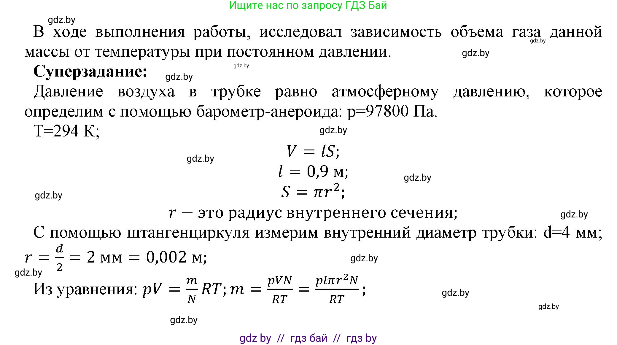
Суперзадание

Используя оборудование для данной лабораторной работы, барометр-анероид и штангенциркуль, определите массу воздуха в трубке.

Дано:

Диаметр трубки: $D$ (измеряется штангенциркулем)

Длина столба воздуха в трубке: $L$ (измеряется измерительной лентой или линейкой)

Температура воздуха: $T$ (измеряется термометром)

Атмосферное давление: $P$ (измеряется барометром-анероидом)

Перевод в СИ:

Диаметр $D$ из мм в метры: $D_{\text{СИ}} = D \cdot 10^{-3}$ м

Длина $L$ из см в метры: $L_{\text{СИ}} = L \cdot 10^{-2}$ м

Температура $T$ из °C в Кельвины: $T_{\text{СИ}} = T_{\text{°C}} + 273.15$ К

Давление $P$ из мм рт. ст. (или гПа) в Паскали: $P_{\text{СИ}} = P_{\text{мм рт.ст.}} \cdot 133.322$ Па (если в мм рт. ст.) или $P_{\text{СИ}} = P_{\text{гПа}} \cdot 100$ Па (если в гПа)

Найти:

Масса воздуха в трубке $m_{\text{воздуха}}$

Решение:

Для определения массы воздуха в трубке воспользуемся уравнением состояния идеального газа (уравнением Менделеева-Клапейрона):

$\text{$PV = \frac{m}{M}RT$}$

Где:

$P$ — давление газа (атмосферное давление, измеряемое барометром-анероидом), Па;

$V$ — объем воздуха в трубке, м³;

$m$ — масса воздуха в трубке, кг;

$M$ — молярная масса воздуха, кг/моль (примерно $29 \cdot 10^{-3}$ кг/моль);

$R$ — универсальная газовая постоянная ($8.314$ Дж/(моль·К));

$T$ — абсолютная температура воздуха в трубке, К.

Объем воздуха в трубке, которая является цилиндром, рассчитывается по формуле:

$\text{$V = \pi \left(\frac{D}{2}\right)^2 L$}$

Где $D$ — внутренний диаметр трубки, $L$ — длина столба воздуха в трубке.

Из уравнения состояния идеального газа выразим массу $m$:

$\text{$m = \frac{PVM}{RT}$}$

Подставляем выражение для объема $V$:

$\text{$m = \frac{P \cdot \pi \left(\frac{D}{2}\right)^2 L \cdot M}{RT}$}$

Таким образом, для определения массы воздуха необходимо измерить следующие величины:

1. Внутренний диаметр трубки $D$ с помощью штангенциркуля.

2. Длину столба воздуха $L$ в трубке с помощью измерительной ленты или линейки (например, $l_1$ или $l_2$ из основного эксперимента).

3. Температуру воздуха $T$ в трубке с помощью термометра (например, $T_1$ или $T_2$ из основного эксперимента).

4. Атмосферное давление $P$ с помощью барометра-анероида.

Затем, используя известные значения $M$ и $R$, рассчитать массу $m$ по приведенной формуле, убедившись, что все величины переведены в систему СИ.

Помогло решение? Оставьте отзыв в комментариях ниже.

Присоединяйтесь к Телеграм-группе @gdz_by_belarus

Присоединиться

Мы подготовили для вас ответ c подробным объяснением домашего задания по физике за 10 класс, для упражнения Лабораторная работа 2 расположенного на странице 13 к тетради для лабораторных работ серии рабочие тетради 2015 года издания для учащихся школ и гимназий.

Теперь на нашем сайте ГДЗ.ТОП вы всегда легко и бесплатно найдёте условие с правильным ответом на вопрос «Как решить ДЗ» и «Как сделать» задание по физике к упражнению Лабораторная работа 2 (с. 13), авторов: Громыко (Елена Владимировна), Зенькович (Владимир Иванович), Луцевич (Александр Александрович), Слесарь (Инесса Эдуардовна), учебного пособия издательства Аверсэв.