Номер 71, страница 29 - гдз по химии 10 класс сборник задач Матулис, Матулис

Химия, 10 класс Сборник задач, авторы: Матулис Вадим Эдвардович, Матулис Виталий Эдвардович, Колевич Татьяна Александровна, издательство Национальный институт образования, Минск, 2021

Авторы: Матулис В. Э., Матулис В. Э., Колевич Т. А.

Тип: Сборник задач

Издательство: Национальный институт образования

Год издания: 2021 - 2025

Уровень обучения: базовый и повышенный

Цвет обложки: синий

ISBN: 978-985-594-959-7

Допущено Министерством образования Республики Беларусь

Популярные ГДЗ в 10 классе

Глава 1. Введение в органическую химию. 1.2. Строение атома - номер 71, страница 29.

№71 (с. 29)
Условие. №71 (с. 29)
скриншот условия
Химия, 10 класс Сборник задач, авторы: Матулис Вадим Эдвардович, Матулис Виталий Эдвардович, Колевич Татьяна Александровна, издательство Национальный институт образования, Минск, 2021, страница 29, номер 71, Условие

71. *Приведите электронные конфигурации и электронно-графические схемы атомов углерода, кремния, фосфора, серы, хлора в основном состоянии. Приведите примеры электронных конфигураций и электронно-графических схем, которые соответствуют возбужденным состояниям этих атомов. Укажите число неспаренных электронов.

Решение. №71 (с. 29)
Химия, 10 класс Сборник задач, авторы: Матулис Вадим Эдвардович, Матулис Виталий Эдвардович, Колевич Татьяна Александровна, издательство Национальный институт образования, Минск, 2021, страница 29, номер 71, Решение Химия, 10 класс Сборник задач, авторы: Матулис Вадим Эдвардович, Матулис Виталий Эдвардович, Колевич Татьяна Александровна, издательство Национальный институт образования, Минск, 2021, страница 29, номер 71, Решение (продолжение 2) Химия, 10 класс Сборник задач, авторы: Матулис Вадим Эдвардович, Матулис Виталий Эдвардович, Колевич Татьяна Александровна, издательство Национальный институт образования, Минск, 2021, страница 29, номер 71, Решение (продолжение 3) Химия, 10 класс Сборник задач, авторы: Матулис Вадим Эдвардович, Матулис Виталий Эдвардович, Колевич Татьяна Александровна, издательство Национальный институт образования, Минск, 2021, страница 29, номер 71, Решение (продолжение 4)
Решение 2. №71 (с. 29)

Углерод (C)
Атом углерода имеет порядковый номер 6.
Основное состояние:
Электронная конфигурация: $1s^22s^22p^2$.
Электронно-графическая схема валентного уровня: $2s \boxed{\uparrow\downarrow} \; 2p \boxed{\uparrow\ }\boxed{\uparrow\ }\boxed{\phantom{\uparrow}}$
Число неспаренных электронов: 2.
Возбужденное состояние (C*):
При получении дополнительной энергии атом углерода переходит в возбужденное состояние. Один электрон с 2s-подуровня переходит на вакантную 2p-орбиталь.
Электронная конфигурация: $1s^22s^12p^3$.
Электронно-графическая схема валентного уровня: $2s \boxed{\uparrow\ } \; 2p \boxed{\uparrow\ }\boxed{\uparrow\ }\boxed{\uparrow\ }$
Число неспаренных электронов: 4.

Ответ: в основном состоянии атом углерода имеет 2 неспаренных электрона, в возбужденном — 4.

Кремний (Si)
Атом кремния имеет порядковый номер 14.
Основное состояние:
Электронная конфигурация: $[Ne]3s^23p^2$.
Электронно-графическая схема валентного уровня: $3s \boxed{\uparrow\downarrow} \; 3p \boxed{\uparrow\ }\boxed{\uparrow\ }\boxed{\phantom{\uparrow}}$
Число неспаренных электронов: 2.
Возбужденное состояние (Si*):
Аналогично углероду, при возбуждении один 3s-электрон переходит на свободную 3p-орбиталь.
Электронная конфигурация: $[Ne]3s^13p^3$.
Электронно-графическая схема валентного уровня: $3s \boxed{\uparrow\ } \; 3p \boxed{\uparrow\ }\boxed{\uparrow\ }\boxed{\uparrow\ }$
Число неспаренных электронов: 4.

Ответ: в основном состоянии атом кремния имеет 2 неспаренных электрона, в возбужденном — 4.

Фосфор (P)
Атом фосфора имеет порядковый номер 15.
Основное состояние:
Электронная конфигурация: $[Ne]3s^23p^3$.
Электронно-графическая схема валентного уровня: $3s \boxed{\uparrow\downarrow} \; 3p \boxed{\uparrow\ }\boxed{\uparrow\ }\boxed{\uparrow\ }$
Число неспаренных электронов: 3.
Возбужденное состояние (P*):
В атоме фосфора есть свободный 3d-подуровень. При возбуждении электронная пара на 3s-подуровне распаривается, и один электрон переходит на 3d-подуровень.
Электронная конфигурация: $[Ne]3s^13p^33d^1$.
Электронно-графическая схема валентного уровня: $3s \boxed{\uparrow\ } \; 3p \boxed{\uparrow\ }\boxed{\uparrow\ }\boxed{\uparrow\ } \; 3d \boxed{\uparrow\ }\boxed{\phantom{\uparrow}}\boxed{\phantom{\uparrow}}\boxed{\phantom{\uparrow}}\boxed{\phantom{\uparrow}}$
Число неспаренных электронов: 5.

Ответ: в основном состоянии атом фосфора имеет 3 неспаренных электрона, в возбужденном — 5.

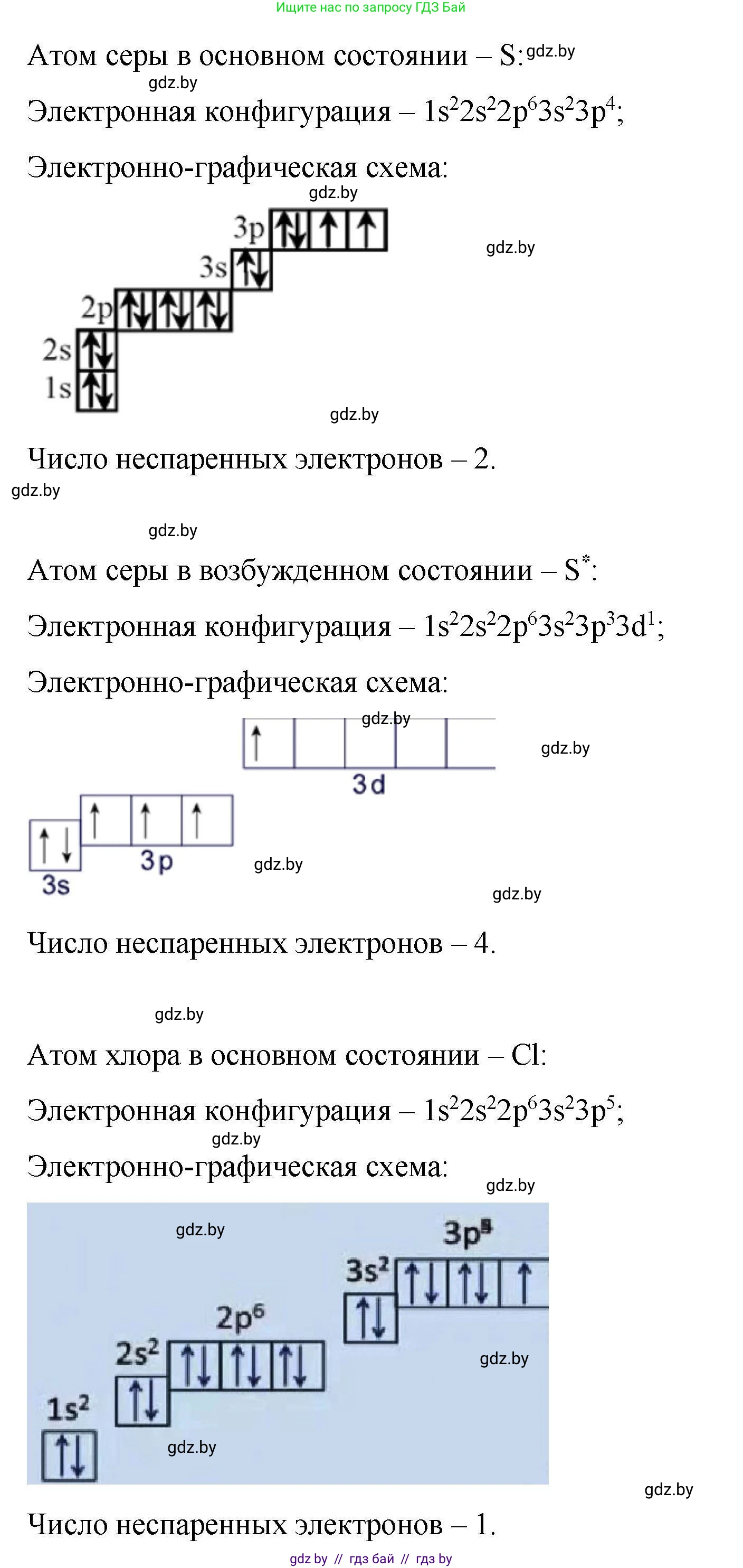
Сера (S)
Атом серы имеет порядковый номер 16.
Основное состояние:
Электронная конфигурация: $[Ne]3s^23p^4$.
Электронно-графическая схема валентного уровня: $3s \boxed{\uparrow\downarrow} \; 3p \boxed{\uparrow\downarrow}\boxed{\uparrow\ }\boxed{\uparrow\ }$
Число неспаренных электронов: 2.
Возбужденное состояние (пример, S*):
При возбуждении одна из электронных пар на 3p-подуровне может распариваться, и один электрон переходит на свободный 3d-подуровень.
Электронная конфигурация: $[Ne]3s^23p^33d^1$.
Электронно-графическая схема валентного уровня: $3s \boxed{\uparrow\downarrow} \; 3p \boxed{\uparrow\ }\boxed{\uparrow\ }\boxed{\uparrow\ } \; 3d \boxed{\uparrow\ }\boxed{\phantom{\uparrow}}\boxed{\phantom{\uparrow}}\boxed{\phantom{\uparrow}}\boxed{\phantom{\uparrow}}$
Число неспаренных электронов: 4.
(Возможны и другие возбужденные состояния с 6 неспаренными электронами).

Ответ: в основном состоянии атом серы имеет 2 неспаренных электрона, в одном из возбужденных состояний — 4.

Хлор (Cl)
Атом хлора имеет порядковый номер 17.
Основное состояние:
Электронная конфигурация: $[Ne]3s^23p^5$.
Электронно-графическая схема валентного уровня: $3s \boxed{\uparrow\downarrow} \; 3p \boxed{\uparrow\downarrow}\boxed{\uparrow\downarrow}\boxed{\uparrow\ }$
Число неспаренных электронов: 1.
Возбужденное состояние (пример, Cl*):
При возбуждении одна из электронных пар на 3p-подуровне распаривается, и электрон переходит на 3d-подуровень.
Электронная конфигурация: $[Ne]3s^23p^43d^1$.
Электронно-графическая схема валентного уровня: $3s \boxed{\uparrow\downarrow} \; 3p \boxed{\uparrow\downarrow}\boxed{\uparrow\ }\boxed{\uparrow\ } \; 3d \boxed{\uparrow\ }\boxed{\phantom{\uparrow}}\boxed{\phantom{\uparrow}}\boxed{\phantom{\uparrow}}\boxed{\phantom{\uparrow}}$
Число неспаренных электронов: 3.
(Возможны и другие возбужденные состояния с 5 и 7 неспаренными электронами).

Ответ: в основном состоянии атом хлора имеет 1 неспаренный электрон, в одном из возбужденных состояний — 3.

Помогло решение? Оставьте отзыв в комментариях ниже.

Присоединяйтесь к Телеграм-группе @gdz_by_belarus

Присоединиться

Мы подготовили для вас ответ c подробным объяснением домашего задания по химии за 10 класс, для упражнения номер 71 расположенного на странице 29 к сборнику задач 2021 года издания для учащихся школ и гимназий.

Теперь на нашем сайте ГДЗ.ТОП вы всегда легко и бесплатно найдёте условие с правильным ответом на вопрос «Как решить ДЗ» и «Как сделать» задание по химии к упражнению №71 (с. 29), авторов: Матулис (Вадим Эдвардович), Матулис (Виталий Эдвардович), Колевич (Татьяна Александровна), базовый и повышенный уровень обучения учебного пособия издательства Национальный институт образования.