Номер 10, страница 152 - гдз по химии 11 класс учебник Мычко, Прохоревич

Химия, 11 класс Учебник, авторы: Мычко Дмитрий Иванович, Прохоревич Константин Николаевич, Борушко Ирина Ивановна, издательство Адукацыя i выхаванне, Минск, 2021, зелёного цвета

Авторы: Мычко Д. И., Прохоревич К. Н., Борушко И. И.

Тип: Учебник

Издательство: Адукацыя i выхаванне

Год издания: 2021 - 2025

Цвет обложки: зелёный с колбами

ISBN: 978-985-599-297-5

Допущено Министерством образования Республики Беларусь

Популярные ГДЗ в 11 классе

Глава V. Химия растворов. Параграф 27. Химические свойства кислот, оснований, солей в свете теории электролитической диссоциации - номер 10, страница 152.

№10 (с. 152)
Условия. №10 (с. 152)
скриншот условия
Химия, 11 класс Учебник, авторы: Мычко Дмитрий Иванович, Прохоревич Константин Николаевич, Борушко Ирина Ивановна, издательство Адукацыя i выхаванне, Минск, 2021, зелёного цвета, страница 152, номер 10, Условия

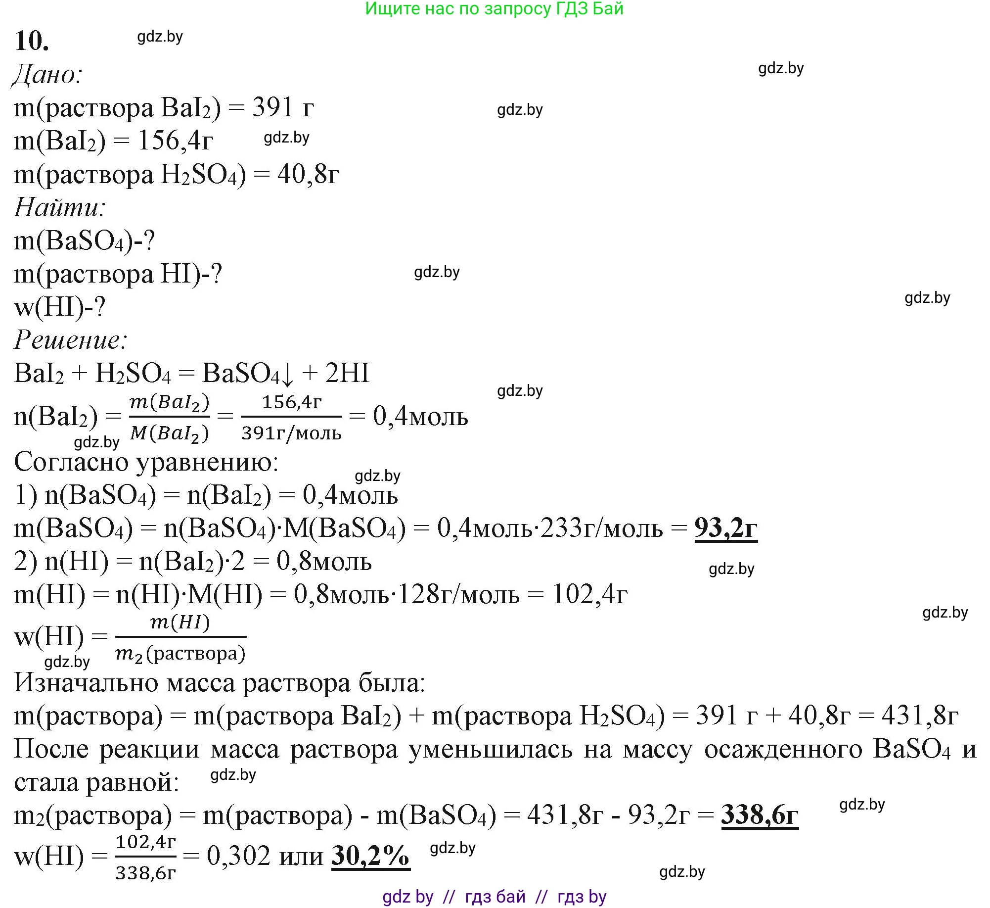
10. Используя данные задачи 9, рассчитайте массу осадка $BaSO_4$, а также массу образовавшегося раствора йодоводорода и массовую долю $HI$ в нём.

Решение. №10 (с. 152)
Химия, 11 класс Учебник, авторы: Мычко Дмитрий Иванович, Прохоревич Константин Николаевич, Борушко Ирина Ивановна, издательство Адукацыя i выхаванне, Минск, 2021, зелёного цвета, страница 152, номер 10, Решение
Решение 2. №10 (с. 152)

Поскольку данные из задачи 9 не предоставлены, для решения задачи 10 необходимо сделать предположение о начальных условиях. Предположим, что в задаче 9 речь шла о реакции между растворами иодида бария и серной кислоты со следующими параметрами:

Дано:

Масса раствора $H_2SO_4$, $m_{р-ра}(H_2SO_4) = 200$ г

Массовая доля $H_2SO_4$, $\omega(H_2SO_4) = 10\% = 0.10$

Масса раствора $BaI_2$, $m_{р-ра}(BaI_2) = 800$ г

Массовая доля $BaI_2$, $\omega(BaI_2) = 15\% = 0.15$

Найти:

$m(BaSO_4)$ - ?

$m_{кон. р-ра}$ - ?

$\omega(HI)$ в кон. р-ре - ?

Решение:

1. Составим уравнение химической реакции обмена между иодидом бария и серной кислотой. В результате реакции образуется нерастворимый сульфат бария ($BaSO_4$) и йодоводородная кислота ($HI$).

$BaI_2 + H_2SO_4 \rightarrow BaSO_4 \downarrow + 2HI$

2. Рассчитаем молярные массы веществ, участвующих в реакции:

$M(H_2SO_4) = 2 \cdot 1 + 32 + 4 \cdot 16 = 98$ г/моль

$M(BaI_2) = 137 + 2 \cdot 127 = 391$ г/моль

$M(BaSO_4) = 137 + 32 + 4 \cdot 16 = 233$ г/моль

$M(HI) = 1 + 127 = 128$ г/моль

3. Найдем массы чистых реагентов и их количество вещества (моль).

$m(H_2SO_4) = m_{р-ра}(H_2SO_4) \cdot \omega(H_2SO_4) = 200 \text{ г} \cdot 0.10 = 20 \text{ г}$

$n(H_2SO_4) = \frac{m(H_2SO_4)}{M(H_2SO_4)} = \frac{20 \text{ г}}{98 \text{ г/моль}} \approx 0.204 \text{ моль}$

$m(BaI_2) = m_{р-ра}(BaI_2) \cdot \omega(BaI_2) = 800 \text{ г} \cdot 0.15 = 120 \text{ г}$

$n(BaI_2) = \frac{m(BaI_2)}{M(BaI_2)} = \frac{120 \text{ г}}{391 \text{ г/моль}} \approx 0.307 \text{ моль}$

4. Определим лимитирующий реагент. По уравнению реакции, $H_2SO_4$ и $BaI_2$ реагируют в мольном соотношении 1:1. Сравним количество вещества реагентов:

$n(H_2SO_4) = 0.204 \text{ моль}$

$n(BaI_2) = 0.307 \text{ моль}$

Поскольку $0.204 < 0.307$, серная кислота ($H_2SO_4$) находится в недостатке и прореагирует полностью. Дальнейшие расчеты ведем по $H_2SO_4$.

Расчет массы осадка BaSO₄

Согласно уравнению реакции, количество вещества образовавшегося осадка $BaSO_4$ равно количеству вещества прореагировавшей серной кислоты:

$n(BaSO_4) = n(H_2SO_4) = 0.204 \text{ моль}$

Рассчитаем массу осадка $BaSO_4$:

$m(BaSO_4) = n(BaSO_4) \cdot M(BaSO_4) = 0.204 \text{ моль} \cdot 233 \text{ г/моль} = 47.532 \text{ г}$

Ответ: масса осадка $BaSO_4$ составляет 47,532 г.

Расчет массы образовавшегося раствора и массовой доли HI в нём

Сначала найдем массу образовавшегося йодоводорода ($HI$). По уравнению реакции, из 1 моль $H_2SO_4$ образуется 2 моль $HI$:

$n(HI) = 2 \cdot n(H_2SO_4) = 2 \cdot 0.204 \text{ моль} = 0.408 \text{ моль}$

$m(HI) = n(HI) \cdot M(HI) = 0.408 \text{ моль} \cdot 128 \text{ г/моль} = 52.224 \text{ г}$

Масса конечного раствора равна сумме масс исходных растворов за вычетом массы выпавшего осадка (так как осадок не является частью раствора):

$m_{кон. р-ра} = m_{р-ра}(H_2SO_4) + m_{р-ра}(BaI_2) - m(BaSO_4)$

$m_{кон. р-ра} = 200 \text{ г} + 800 \text{ г} - 47.532 \text{ г} = 952.468 \text{ г}$

Теперь рассчитаем массовую долю $HI$ в полученном растворе:

$\omega(HI) = \frac{m(HI)}{m_{кон. р-ра}} \cdot 100\% = \frac{52.224 \text{ г}}{952.468 \text{ г}} \cdot 100\% \approx 5.48\%$

Ответ: масса образовавшегося раствора составляет 952,468 г, а массовая доля $HI$ в нём — 5,48%.

Помогло решение? Оставьте отзыв в комментариях ниже.

Присоединяйтесь к Телеграм-группе @gdz_by_belarus

Присоединиться

Мы подготовили для вас ответ c подробным объяснением домашего задания по химии за 11 класс, для упражнения номер 10 расположенного на странице 152 к учебнику 2021 года издания для учащихся школ и гимназий.

Теперь на нашем сайте ГДЗ.ТОП вы всегда легко и бесплатно найдёте условие с правильным ответом на вопрос «Как решить ДЗ» и «Как сделать» задание по химии к упражнению №10 (с. 152), авторов: Мычко (Дмитрий Иванович), Прохоревич (Константин Николаевич), Борушко (Ирина Ивановна), учебного пособия издательства Адукацыя i выхаванне.