Номер 6, страница 283 - гдз по химии 11 класс учебник Мычко, Прохоревич
Авторы: Мычко Д. И., Прохоревич К. Н., Борушко И. И.
Тип: Учебник
Издательство: Адукацыя i выхаванне
Год издания: 2021 - 2025
Цвет обложки: зелёный с колбами
ISBN: 978-985-599-297-5
Допущено Министерством образования Республики Беларусь
Популярные ГДЗ в 11 классе
Глава VIII. Химические вещества в жизни и деятельности человека. Параграф 51. Роль химии в развитии цивилизации - номер 6, страница 283.
№6 (с. 283)
Условия. №6 (с. 283)
скриншот условия
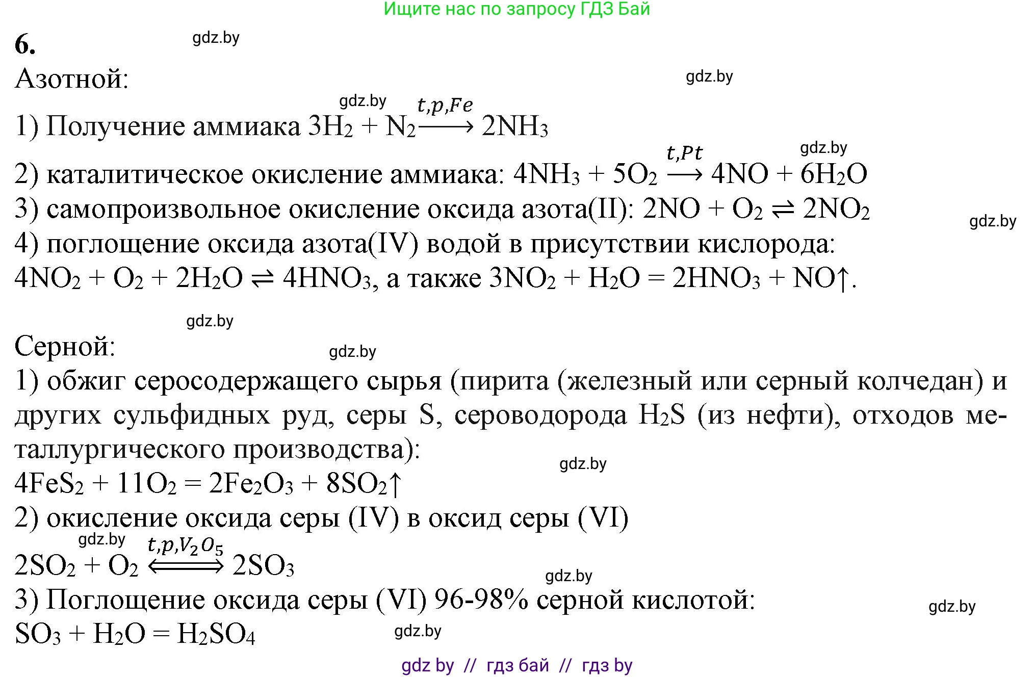
6. Приведите примеры используемых в промышленности химических реакций получения азотной и серной кислот, с которыми вы ознакомились, изучая материал главы 6.
Решение. №6 (с. 283)
Решение 2. №6 (с. 283)
Промышленное получение азотной кислоты
Современный промышленный способ получения азотной кислоты (метод Оствальда) включает в себя три основные стадии, описываемые следующими химическими реакциями:
1. Каталитическое окисление аммиака кислородом воздуха. Реакция протекает на платино-родиевых катализаторах при температуре около 800-950 °C. В результате образуется оксид азота(II):
$4NH_3 + 5O_2 \xrightarrow{Pt/Rh, T} 4NO + 6H_2O$
2. Окисление оксида азота(II) до оксида азота(IV). Эту реакцию проводят при охлаждении газовой смеси, так как она является экзотермической:
$2NO + O_2 \rightarrow 2NO_2$
3. Поглощение оксида азота(IV) водой в присутствии кислорода, который также присутствует в газовой смеси. В результате этой реакции образуется азотная кислота:
$4NO_2 + 2H_2O + O_2 \rightarrow 4HNO_3$
Ответ: Примеры реакций для промышленного получения азотной кислоты: $4NH_3 + 5O_2 \rightarrow 4NO + 6H_2O$; $2NO + O_2 \rightarrow 2NO_2$; $4NO_2 + 2H_2O + O_2 \rightarrow 4HNO_3$.
Промышленное получение серной кислоты
Производство серной кислоты в промышленности осуществляется контактным способом, который также состоит из нескольких стадий:
1. Получение оксида серы(IV). Основным сырьем служит сера или сульфидные руды, например, пирит ($FeS_2$). Сырье сжигают (обжигают) в избытке воздуха:
При сжигании серы: $S + O_2 \xrightarrow{T} SO_2$
При обжиге пирита: $4FeS_2 + 11O_2 \xrightarrow{T} 2Fe_2O_3 + 8SO_2$
2. Каталитическое окисление оксида серы(IV) до оксида серы(VI). Эта реакция является обратимой и проводится при температуре 400–500 °C в присутствии катализатора, чаще всего оксида ванадия(V) ($V_2O_5$):
$2SO_2 + O_2 \rightleftharpoons 2SO_3$
3. Поглощение оксида серы(VI) концентрированной серной кислотой. В результате образуется олеум — раствор $SO_3$ в безводной серной кислоте. Прямое поглощение водой не используется из-за образования тумана серной кислоты.
$SO_3 + H_2SO_4 (\text{конц.}) \rightarrow H_2S_2O_7$
4. Разбавление олеума водой до получения серной кислоты необходимой концентрации.
$H_2S_2O_7 + H_2O \rightarrow 2H_2SO_4$
Ответ: Примеры реакций для промышленного получения серной кислоты: $S + O_2 \rightarrow SO_2$; $2SO_2 + O_2 \rightleftharpoons 2SO_3$; $SO_3 + H_2SO_4 \rightarrow H_2S_2O_7$; $H_2S_2O_7 + H_2O \rightarrow 2H_2SO_4$.
Другие задания:
Помогло решение? Оставьте отзыв в комментариях ниже.
Присоединяйтесь к Телеграм-группе @gdz_by_belarus
ПрисоединитьсяМы подготовили для вас ответ c подробным объяснением домашего задания по химии за 11 класс, для упражнения номер 6 расположенного на странице 283 к учебнику 2021 года издания для учащихся школ и гимназий.
Теперь на нашем сайте ГДЗ.ТОП вы всегда легко и бесплатно найдёте условие с правильным ответом на вопрос «Как решить ДЗ» и «Как сделать» задание по химии к упражнению №6 (с. 283), авторов: Мычко (Дмитрий Иванович), Прохоревич (Константин Николаевич), Борушко (Ирина Ивановна), учебного пособия издательства Адукацыя i выхаванне.