Номер 394, страница 60 - гдз по химии 11 класс сборник задач Хвалюк, Резяпкин

Химия, 11 класс Сборник задач, авторы: Хвалюк Виктор Николаевич, Резяпкин Виктор Ильич, издательство Адукацыя i выхаванне, Минск, 2023, зелёного цвета

Авторы: Хвалюк В. Н., Резяпкин В. И.

Тип: Сборник задач

Издательство: Адукацыя i выхаванне

Год издания: 2023 - 2025

Цвет обложки: зелёный, голубой с колбами

ISBN: 978-985-599-534-1

Допущено Министерством образования Республики Беларусь

Популярные ГДЗ в 11 классе

Глава 3. Химическая связь и строение вещества. Параграф 14. Свойства химических связей - номер 394, страница 60.

№394 (с. 60)
Условие. №394 (с. 60)
скриншот условия
Химия, 11 класс Сборник задач, авторы: Хвалюк Виктор Николаевич, Резяпкин Виктор Ильич, издательство Адукацыя i выхаванне, Минск, 2023, зелёного цвета, страница 60, номер 394, Условие

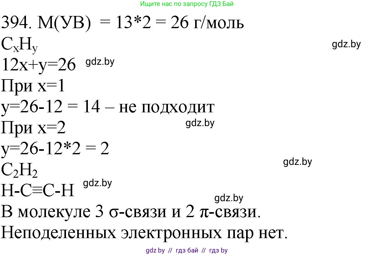
394. *Относительная плотность углеводорода по водороду равна 13. Установите число химических связей в его молекуле. Укажите число $\sigma$- и $\pi$-связей, а также число неподелённых электронных пар в молекуле этого углеводорода.

Решение. №394 (с. 60)
Химия, 11 класс Сборник задач, авторы: Хвалюк Виктор Николаевич, Резяпкин Виктор Ильич, издательство Адукацыя i выхаванне, Минск, 2023, зелёного цвета, страница 60, номер 394, Решение
Решение 3. №394 (с. 60)

Дано:

Относительная плотность углеводорода по водороду $D_{H_2}(\text{углеводорода}) = 13$

Найти:

1. Общее число химических связей в молекуле

2. Число σ- и π-связей

3. Число неподелённых электронных пар

Решение:

1. Найдём молярную массу углеводорода ($M$). Относительная плотность по водороду ($D_{H_2}$) связана с молярной массой вещества и молярной массой водорода ($M(H_2) = 2 \text{ г/моль}$) соотношением:

$M = D_{H_2} \times M(H_2)$

$M = 13 \times 2 = 26 \text{ г/моль}$

2. Установим молекулярную формулу углеводорода $C_xH_y$. Его молярная масса вычисляется по формуле:

$M = 12x + y$, где $x$ и $y$ - целые числа.

$12x + y = 26$

Подбором находим возможные значения $x$ и $y$:

  • Если $x=1$, то $12 \cdot 1 + y = 26 \implies y = 14$. Формула $CH_{14}$ невозможна, так как максимальная валентность углерода IV (максимум 4 атома H на 1 атом C).
  • Если $x=2$, то $12 \cdot 2 + y = 26 \implies 24 + y = 26 \implies y = 2$. Формула $C_2H_2$ — это этин (ацетилен), существующее соединение.
  • Если $x \ge 3$, то $12x \ge 36$, что больше 26, следовательно, других решений для углеводородов нет.

Таким образом, искомый углеводород — это этин, $C_2H_2$.

3. Рассмотрим строение молекулы этина, чтобы ответить на вопросы задачи. Структурная формула этина: $H-C \equiv C-H$.

Установите число химических связей в его молекуле.

Молекула содержит две одинарные связи C-H и одну тройную связь C≡C. Тройная связь состоит из трёх ковалентных связей (одной σ- и двух π-связей). Общее число химических связей равно сумме всех ковалентных связей: $2 (\text{связи C-H}) + 3 (\text{связи в C≡C}) = 5$.

Ответ: общее число химических связей в молекуле равно 5.

Укажите число σ- и π-связей

Одинарные связи всегда являются σ-связями. Тройная связь состоит из одной σ-связи и двух π-связей.

  • Число σ-связей = $1 (\text{в C≡C}) + 2 (\text{в C-H}) = 3$.
  • Число π-связей = $2 (\text{в C≡C})$.

Ответ: в молекуле 3 σ-связи и 2 π-связи.

а также число неподелённых электронных пар в молекуле этого углеводорода.

Углерод — элемент 14-й (IVA) группы, имеет 4 валентных электрона. Водород — элемент 1-й (IA) группы, имеет 1 валентный электрон. В молекуле этина $C_2H_2$ каждый атом углерода образует 4 связи, а каждый атом водорода — 1 связь. Все валентные электроны атомов участвуют в образовании химических связей, поэтому неподелённых (одиночных) электронных пар в молекуле нет.

Ответ: число неподелённых электронных пар равно 0.

Помогло решение? Оставьте отзыв в комментариях ниже.

Присоединяйтесь к Телеграм-группе @gdz_by_belarus

Присоединиться

Мы подготовили для вас ответ c подробным объяснением домашего задания по химии за 11 класс, для упражнения номер 394 расположенного на странице 60 к сборнику задач 2023 года издания для учащихся школ и гимназий.

Теперь на нашем сайте ГДЗ.ТОП вы всегда легко и бесплатно найдёте условие с правильным ответом на вопрос «Как решить ДЗ» и «Как сделать» задание по химии к упражнению №394 (с. 60), авторов: Хвалюк (Виктор Николаевич), Резяпкин (Виктор Ильич), учебного пособия издательства Адукацыя i выхаванне.