Номер 8, страница 85, часть 2 - гдз по математике 4 класс учебник Муравьева, Урбан
Авторы: Муравьева Г. Л., Урбан М. А.
Тип: Учебник
Издательство: Национальный институт образования
Год издания: 2022 - 2025
Часть: 2
Цвет обложки: розовый с учениками
ISBN: 978-985-893-051-6 (общ.), 978-985-893-052-3 (ч. 1), 978-985-594-010-5 (ч. 2)
Допущено Министерством просвещения Российской Федерации
Популярные ГДЗ в 4 классе
Часть 2. Умножение и деление. Урок 110 - номер 8, страница 85.
№8 (с. 85)
Условие. №8 (с. 85)
скриншот условия
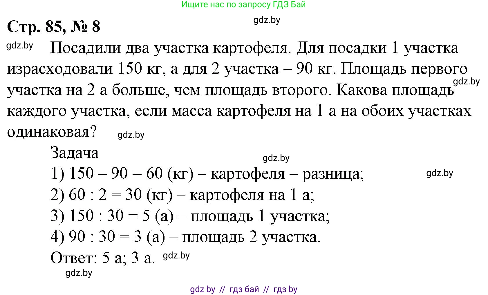
8. Составь и реши задачу.
Задача представлена в виде таблицы со следующими столбцами:
Масса картофеля для посадки на $1 \text{ а, кг}$
Площадь участка, $а$
Масса всего картофеля, $\text{кг}$
Первый участок
Поле "Масса картофеля для посадки на $1 \text{ а, кг}$": одинаковая (для обоих участков)
Поле "Площадь участка, $а$": $?$, на $2$ больше
Поле "Масса всего картофеля, $\text{кг}$": $150$
Второй участок
Поле "Масса картофеля для посадки на $1 \text{ а, кг}$": (одинаковая, как для первого участка)
Поле "Площадь участка, $а$": $?$
Поле "Масса всего картофеля, $\text{кг}$": $90$
Решение 1. №8 (с. 85)
Решение 2. №8 (с. 85)
Решение 3. №8 (с. 85)
Решение 4. №8 (с. 85)
Условие задачи:
Для посадки картофеля использовали два участка. На первый участок потребовалось 150 кг посадочного картофеля, а на второй — 90 кг. Известно, что норма высадки картофеля на 1 ар была одинаковой для обоих участков, а площадь первого участка была на 2 ара больше площади второго. Найдите площадь каждого участка.
Решение:
1. Сначала найдем, на сколько килограммов картофеля больше потребовалось для первого участка, чем для второго. Эта разница в массе соответствует разнице в площади участков.
$150 - 90 = 60$ (кг) — разница в массе картофеля.
2. По условию, разница в площади составляет 2 ара. Значит, на эти 2 ара приходится 60 кг картофеля. Теперь мы можем найти, сколько килограммов картофеля высаживали на 1 ар (норму высадки).
$60 : 2 = 30$ (кг/а) — норма высадки картофеля.
3. Зная норму высадки, можно найти площади каждого из участков, разделив общую массу высаженного на них картофеля на эту норму.
Площадь первого участка
Чтобы найти площадь первого участка, разделим массу картофеля (150 кг) на норму высадки (30 кг/а).
$150 : 30 = 5$ (а)
Ответ: 5 а.
Площадь второго участка
Чтобы найти площадь второго участка, разделим массу картофеля (90 кг) на норму высадки (30 кг/а).
$90 : 30 = 3$ (а)
Ответ: 3 а.
Проверка:
Сравним площади участков: $5 \text{ а} - 3 \text{ а} = 2 \text{ а}$. Площадь первого участка действительно на 2 ара больше площади второго, что соответствует условию задачи.
Другие задания:
Помогло решение? Оставьте отзыв в комментариях ниже.
Присоединяйтесь к Телеграм-группе @gdz_by_belarus
ПрисоединитьсяМы подготовили для вас ответ c подробным объяснением домашего задания по математике за 4 класс, для упражнения номер 8 расположенного на странице 85 для 2-й части к учебнику 2022 года издания для учащихся школ и гимназий.
Теперь на нашем сайте ГДЗ.ТОП вы всегда легко и бесплатно найдёте условие с правильным ответом на вопрос «Как решить ДЗ» и «Как сделать» задание по математике к упражнению №8 (с. 85), авторов: Муравьева (Галина Леонидовна), Урбан (Мария Анатольевна), 2-й части учебного пособия издательства Национальный институт образования.