лабораторный опыт 1, страница 2, часть 2 - гдз по химии 8 класс тетрадь для практических работ Борушко

Авторы: Борушко И. И.

Тип: Тетрадь для практических работ

Издательство: Сэр-Вит

Год издания: 2022 - 2025

Часть: 2

Цвет обложки: розовый с пробирками

ISBN: 978-985-597-607-4

Рекомендовано Научно-методическим учреждением «Национальный институт образования» Министерства образования Республики Беларусь

Популярные ГДЗ в 8 классе

Часть 2. Лабораторные опыты. Получение нерастворимого основания - страница 2.

лабораторный опыт 1 (с. 2)
Условие. лабораторный опыт 1 (с. 2)
скриншот условия
Химия, 8 класс Тетрадь для практических работ, автор: Борушко Ирина Ивановна, издательство Сэр-Вит, Минск, 2022, розового цвета, Часть 2, страница 2, Условие Химия, 8 класс Тетрадь для практических работ, автор: Борушко Ирина Ивановна, издательство Сэр-Вит, Минск, 2022, розового цвета, Часть 2, страница 2, Условие (продолжение 2)

Лабораторный опыт 1. 20__ г.

Получение нерастворимого основания

Цель: получить нерастворимые основания в результате взаимодействия растворов солей со щелочью.

Реактивы: гидроксид натрия, сульфат меди(II), сульфат магния, хлорид железа(III).

Выполнение опыта

Наблюдения

Уравнения реакций, тип

Проведите опыты с минимальными количествами реактивов по схеме:
$NaOH$ (стрелка к пробирке)
$CuSO_4$

(Пустое поле для наблюдений)

$CuSO_4 + ...NaOH = ... + ...$

$NaOH$ (стрелка к пробирке)
$MgSO_4$

(Пустое поле для наблюдений)

$... + ... = ... + ...$

$NaOH$ (стрелка к пробирке)
$FeCl_3$

(Пустое поле для наблюдений)

$... + ... = ... + ...$

Вывод. Нерастворимые основания получают взаимодействием ________ и ________.

Задание

Был проведен эксперимент по схеме:

$NaOH$ (стрелка к пробирке) $CuCl_2$

$NaOH$ (стрелка к пробирке) $FeCl_2$

$KOH$ (стрелка к пробирке) $FeCl_2$

$KOH$ (стрелка к пробирке) $FeCl_3$

Укажите признак каждой проведенной реакции. Составьте уравнения химических реакций.

_____________________________________________________________________________________

_____________________________________________________________________________________

_____________________________________________________________________________________

_____________________________________________________________________________________

_____________________________________________________________________________________

Решение. лабораторный опыт 1 (с. 2)
Химия, 8 класс Тетрадь для практических работ, автор: Борушко Ирина Ивановна, издательство Сэр-Вит, Минск, 2022, розового цвета, Часть 2, страница 2, Решение Химия, 8 класс Тетрадь для практических работ, автор: Борушко Ирина Ивановна, издательство Сэр-Вит, Минск, 2022, розового цвета, Часть 2, страница 2, Решение (продолжение 2)
Решение 2. лабораторный опыт 1 (с. 2)

Выполнение опыта

* NaOH + CuSO₄

Наблюдения: Образование голубого студенистого осадка.

Уравнение реакции, тип: $CuSO_4 + 2NaOH \rightarrow Cu(OH)_2 \downarrow + Na_2SO_4$. Тип: реакция обмена.

Ответ:

* NaOH + MgSO₄

Наблюдения: Образование белого студенистого осадка.

Уравнение реакции, тип: $MgSO_4 + 2NaOH \rightarrow Mg(OH)_2 \downarrow + Na_2SO_4$. Тип: реакция обмена.

Ответ:

* NaOH + FeCl₃

Наблюдения: Образование бурого (красно-коричневого) студенистого осадка.

Уравнение реакции, тип: $FeCl_3 + 3NaOH \rightarrow Fe(OH)_3 \downarrow + 3NaCl$. Тип: реакция обмена.

Ответ:

Вывод

Нерастворимые основания получают взаимодействием растворов солей и щелочей.

Ответ:

Задание

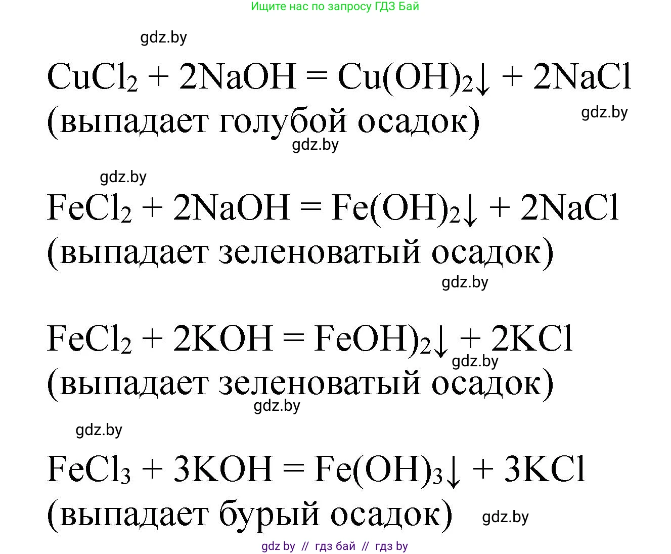
* NaOH + CuCl₂

Признак реакции: Образование голубого студенистого осадка.

Уравнение реакции: $CuCl_2 + 2NaOH \rightarrow Cu(OH)_2 \downarrow + 2NaCl$.

Ответ:

* NaOH + FeCl₂

Признак реакции: Образование белого (с зеленоватым оттенком) студенистого осадка, который на воздухе быстро буреет.

Уравнение реакции: $FeCl_2 + 2NaOH \rightarrow Fe(OH)_2 \downarrow + 2NaCl$.

Ответ:

* KOH + FeCl₂

Признак реакции: Образование белого (с зеленоватым оттенком) студенистого осадка, который на воздухе быстро буреет.

Уравнение реакции: $FeCl_2 + 2KOH \rightarrow Fe(OH)_2 \downarrow + 2KCl$.

Ответ:

* KOH + FeCl₃

Признак реакции: Образование бурого (красно-коричневого) студенистого осадка.

Уравнение реакции: $FeCl_3 + 3KOH \rightarrow Fe(OH)_3 \downarrow + 3KCl$.

Ответ:

Помогло решение? Оставьте отзыв в комментариях ниже.

Присоединяйтесь к Телеграм-группе @gdz_by_belarus

Присоединиться

Мы подготовили для вас ответ c подробным объяснением домашего задания по химии за 8 класс, для упражнения лабораторный опыт 1 расположенного на странице 2 для 2-й части к тетради для практических работ 2022 года издания для учащихся школ и гимназий.

Теперь на нашем сайте ГДЗ.ТОП вы всегда легко и бесплатно найдёте условие с правильным ответом на вопрос «Как решить ДЗ» и «Как сделать» задание по химии к упражнению лабораторный опыт 1 (с. 2), автора: Борушко (Ирина Ивановна), 2-й части учебного пособия издательства Сэр-Вит.