Номер 13, страница 188 - гдз по алгебре 10 класс сборник задач Арефьева, Пирютко
Авторы: Арефьева И. Г., Пирютко О. Н.
Тип: Сборник задач
Издательство: Народная асвета
Год издания: 2020 - 2025
Уровень обучения: базовый и повышенный
Цвет обложки: белый, голубой с графиком
Допущено Министерством образования Республики Беларусь
Популярные ГДЗ в 10 классе
Повторение. Тематические тесты. Тест 3. Рациональные уравнения - номер 13, страница 188.
№13 (с. 188)
Условие. №13 (с. 188)
скриншот условия
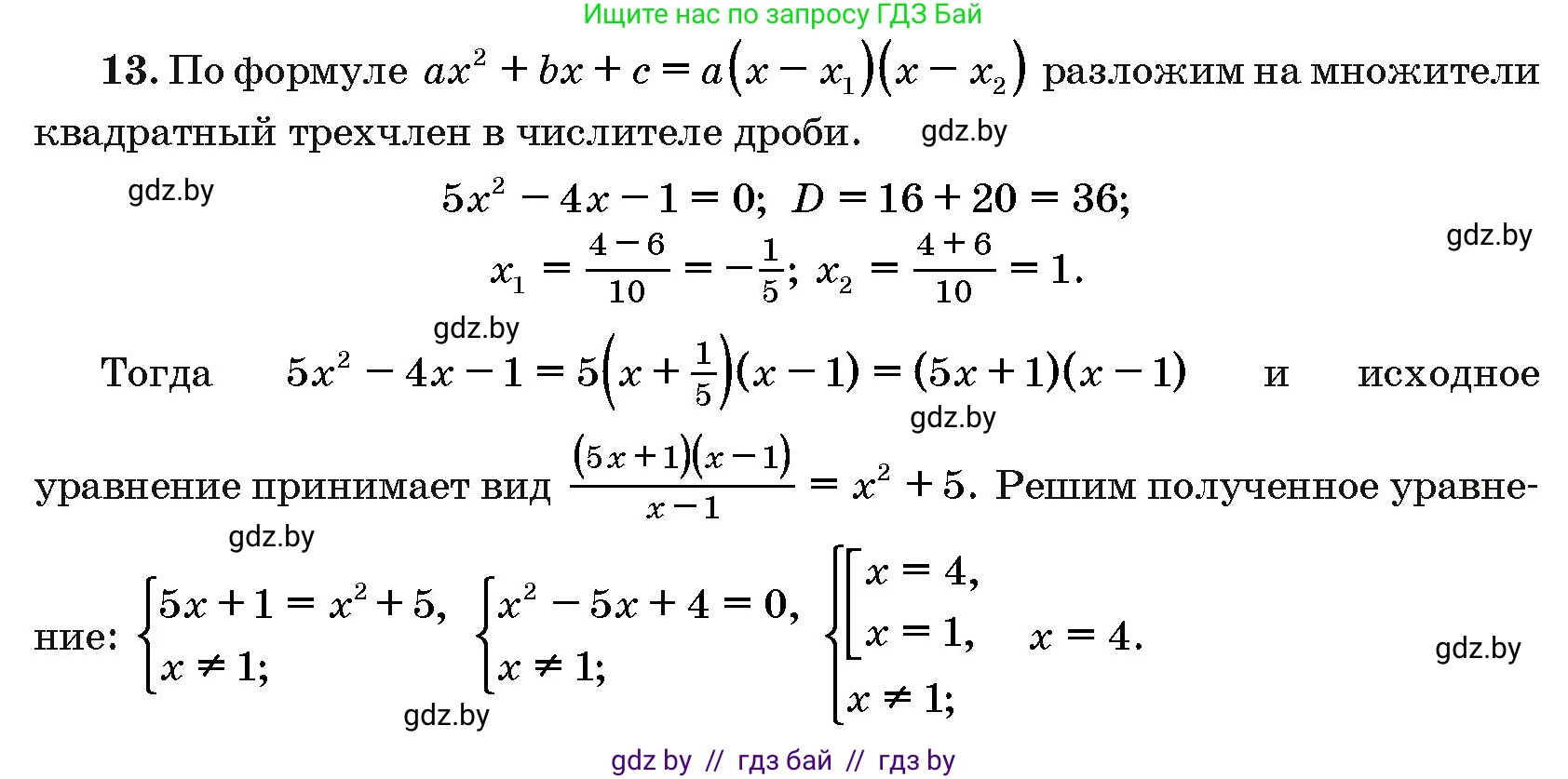
13. Найдите сумму корней (корень, если он единственный) уравнения
$\frac{5x^2 - 4x - 1}{x - 1} = x^2 + 5.$
Решение. №13 (с. 188)
Решение 2. №13 (с. 188)
Для решения уравнения $ \frac{5x^2 - 4x - 1}{x - 1} = x^2 + 5 $ первым шагом определим область допустимых значений (ОДЗ). Знаменатель дроби не может быть равен нулю, поэтому: $$ x - 1 \neq 0 $$ $$ x \neq 1 $$
Далее, упростим исходное уравнение. Заметим, что числитель $5x^2 - 4x - 1$ обращается в ноль при $x = 1$, так как $5(1)^2 - 4(1) - 1 = 5 - 4 - 1 = 0$. Это означает, что многочлен $5x^2 - 4x - 1$ делится на $(x - 1)$ без остатка. Выполним деление: $$ (5x^2 - 4x - 1) \div (x - 1) = 5x + 1 $$ Таким образом, мы можем переписать исходное уравнение, разложив числитель на множители: $$ \frac{(x - 1)(5x + 1)}{x - 1} = x^2 + 5 $$
Учитывая ОДЗ ($x \neq 1$), мы можем сократить дробь на $(x - 1)$: $$ 5x + 1 = x^2 + 5 $$ Теперь приведем полученное уравнение к стандартному квадратному виду, перенеся все члены в правую часть: $$ x^2 - 5x + 5 - 1 = 0 $$ $$ x^2 - 5x + 4 = 0 $$
Решим это квадратное уравнение. По теореме Виета, сумма корней равна 5, а их произведение равно 4. Корни легко подбираются: $$ x_1 = 1 \quad \text{и} \quad x_2 = 4 $$ Теперь необходимо проверить найденные корни на соответствие ОДЗ ($x \neq 1$).
- Корень $x_1 = 1$ не удовлетворяет ОДЗ, следовательно, это посторонний корень.
- Корень $x_2 = 4$ удовлетворяет ОДЗ ($4 \neq 1$), поэтому это единственный корень исходного уравнения.
Найдите сумму корней (корень, если он единственный) уравнения: Поскольку уравнение имеет единственный корень $x=4$, то искомая сумма равна значению этого корня. Ответ: 4
Другие задания:
Помогло решение? Оставьте отзыв в комментариях ниже.
Присоединяйтесь к Телеграм-группе @gdz_by_belarus
ПрисоединитьсяМы подготовили для вас ответ c подробным объяснением домашего задания по алгебре за 10 класс, для упражнения номер 13 расположенного на странице 188 к сборнику задач 2020 года издания для учащихся школ и гимназий.
Теперь на нашем сайте ГДЗ.ТОП вы всегда легко и бесплатно найдёте условие с правильным ответом на вопрос «Как решить ДЗ» и «Как сделать» задание по алгебре к упражнению №13 (с. 188), авторов: Арефьева (Ирина Глебовна), Пирютко (Ольга Николаевна), базовый и повышенный уровень обучения учебного пособия издательства Народная асвета.