Лабораторная работа №1, страница 274 - гдз по физике 11 класс учебник Жилко, Маркович

Физика, 11 класс Учебник, авторы: Жилко Виталий Владимирович, Маркович Леонид Григорьевич, Сокольский Анатолий Алексеевич, издательство Народная асвета, Минск, 2021

Авторы: Жилко В. В., Маркович Л. Г., Сокольский А. А.

Тип: Учебник

Издательство: Народная асвета

Год издания: 2021 - 2025

Цвет обложки: синий

ISBN: 978-985-03-3623-1

Допущено Министерством образования Республики Беларусь

Популярные ГДЗ в 11 классе

Лабораторный эксперимент - страница 274.

Лабораторная работа №1 (с. 274)
Условие. Лабораторная работа №1 (с. 274)
скриншот условия
Физика, 11 класс Учебник, авторы: Жилко Виталий Владимирович, Маркович Леонид Григорьевич, Сокольский Анатолий Алексеевич, издательство Народная асвета, Минск, 2021, страница 274, Условие Физика, 11 класс Учебник, авторы: Жилко Виталий Владимирович, Маркович Леонид Григорьевич, Сокольский Анатолий Алексеевич, издательство Народная асвета, Минск, 2021, страница 274, Условие (продолжение 2)

Лабораторная работа № 1. Изучение колебаний груза на нити

Цель работы: исследование зависимости характеристик нитяных маятников от длины нити, массы грузов, амплитуды колебаний.

Приборы и принадлежности: два нитяных маятника с подвесами для них (шарики различной массы), штатив с зажимом, метровая линейка с миллиметровыми делениями, секундомер или часы с секундной стрелкой, весы, разновес.

Расчетная формула

$T = \frac{t}{n}$

Порядок выполнения работы

1. Поставьте штатив на край стола так, чтобы зажим штатива выступал за край стола (рис. 235).

2. Закрепите в зажиме штатива подвес для маятника и зажмите в нем свободный конец нити длиной не менее 1 м. Отведите шарик в сторону и отпустите его: маятник начнет колебаться.

3. Исследуйте, зависит ли период колебаний математического маятника от амплитуды. Для этого отведите шарик вдоль стола в сторону на расстояние ~10 см и осторожно отпустите его, стараясь избегать боковых толчков. Измерьте время 10 полных колебаний маятника. Определите период колебаний. Повторите измерения еще не менее 4 раз, и результаты занесите в таблицу. Определите период колебаний этого же маятника, отклоняя шарик на 20 см и 30 см. Результаты измерений занесите в таблицу. По результатам измерений сделайте вывод: зависит ли период колебаний математического маятника от амплитуды колебаний $T(A)$.

Рис. 235

4. Возьмите второй маятник той же длины, но с шариком иной массы. Повторяя процедуру, описанную в предыдущем пункте, определите период колебаний маятника с новым шариком. Сравните его с периодом, найденным в предыдущем пункте, и сделайте вывод: зависит ли период колебаний от массы шарика $T(m)$.

5. Измените длину маятника, взяв ее равной 75 см и 50 см, и снова определите период колебаний маятника, так же как описано в пункте 3. По результатам измерений сделайте вывод: зависит ли период колебаний маятника от его длины $T(l)$.

Таблица измерений и вычислений

№ опытаm, кгnl, м∆l, мt, с∆t, сT, с
Не менее 4 опытов
Среднее значение

Контрольные вопросы

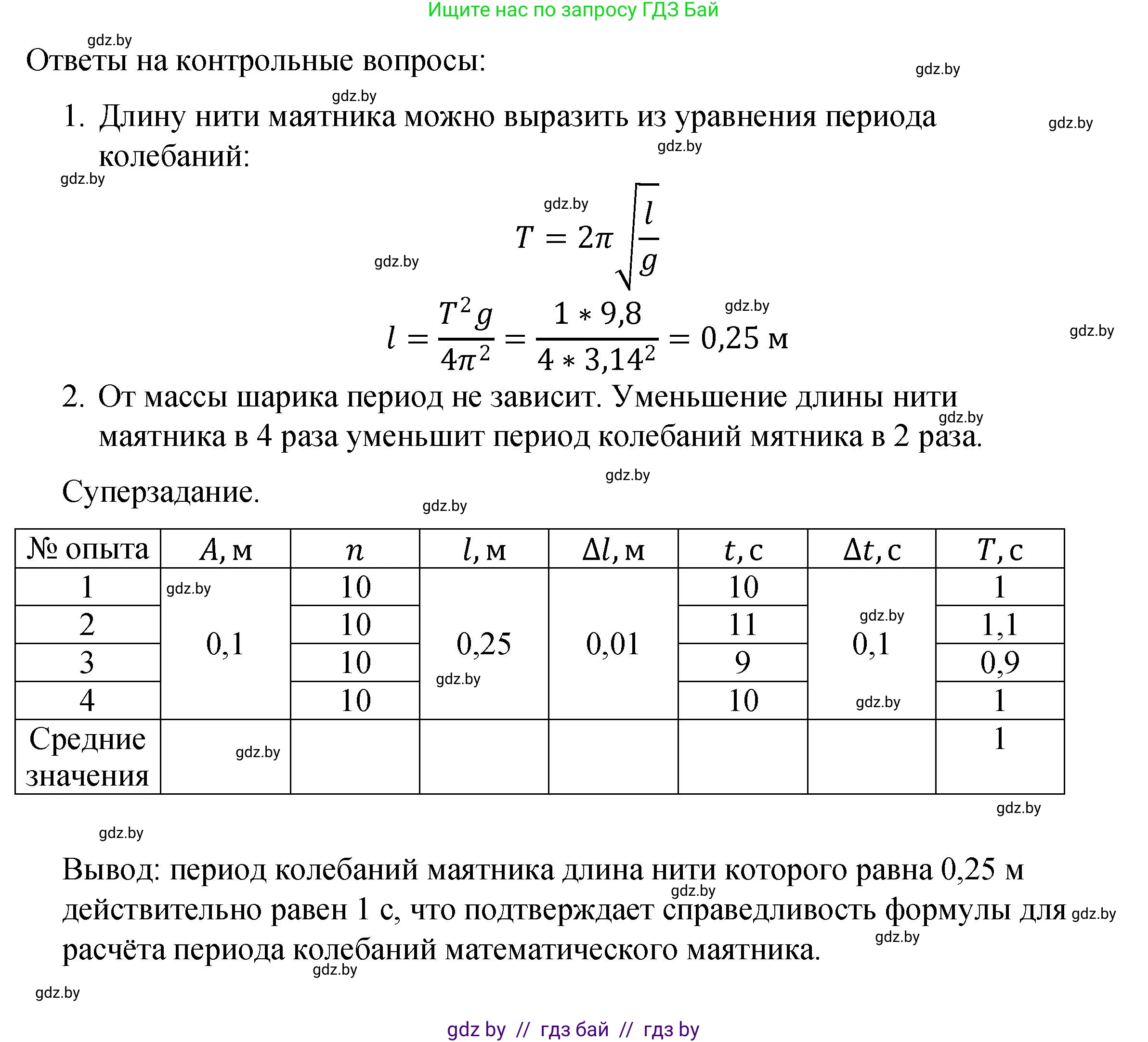
1. Какую длину имеет математический маятник, период колебаний которого 1 с?

2. Как изменится период колебаний маятника, если массу шарика увеличить в 2 раза, а длину нити маятника уменьшить в 4 раза?

Выводы

Суперзадание

Изготовьте математический маятник длиной, рассчитанной в контрольном вопросе № 1. Экспериментально определите период его колебаний. Результат проанализируйте и сделайте вывод.

Решение 1. Лабораторная работа №1 (с. 274)
Физика, 11 класс Учебник, авторы: Жилко Виталий Владимирович, Маркович Леонид Григорьевич, Сокольский Анатолий Алексеевич, издательство Народная асвета, Минск, 2021, страница 274, Решение 1 Физика, 11 класс Учебник, авторы: Жилко Виталий Владимирович, Маркович Леонид Григорьевич, Сокольский Анатолий Алексеевич, издательство Народная асвета, Минск, 2021, страница 274, Решение 1 (продолжение 2) Физика, 11 класс Учебник, авторы: Жилко Виталий Владимирович, Маркович Леонид Григорьевич, Сокольский Анатолий Алексеевич, издательство Народная асвета, Минск, 2021, страница 274, Решение 1 (продолжение 3)
Решение 2. Лабораторная работа №1 (с. 274)

1.

Дано:

$T = 1 \text{ с}$
$g \approx 9.8 \text{ м/с}^2$ (ускорение свободного падения)

Найти:

$l$ - ?

Решение:

Период колебаний математического маятника определяется по формуле Гюйгенса: $T = 2\pi\sqrt{\frac{l}{g}}$, где $T$ - период колебаний, $l$ - длина нити маятника, $g$ - ускорение свободного падения.

Чтобы найти длину нити $l$, выразим ее из этой формулы. Для этого возведем обе части уравнения в квадрат: $T^2 = (2\pi)^2 \frac{l}{g} = 4\pi^2 \frac{l}{g}$

Теперь выразим $l$: $l = \frac{T^2 g}{4\pi^2}$

Подставим известные значения в полученную формулу. Примем значение $\pi \approx 3.14$. $l = \frac{(1 \text{ с})^2 \cdot 9.8 \text{ м/с}^2}{4 \cdot (3.14)^2} = \frac{1 \cdot 9.8}{4 \cdot 9.8596} \text{ м} = \frac{9.8}{39.4384} \text{ м} \approx 0.2485 \text{ м}$

Округляя результат до сотых, получаем, что длина маятника составляет примерно $0.25 \text{ м}$ или $25 \text{ см}$.

В школьных задачах для упрощения расчетов часто используют приближения $g \approx 10 \text{ м/с}^2$ и $\pi^2 \approx 10$. В этом случае расчеты выглядят так: $l = \frac{T^2 g}{4\pi^2} \approx \frac{1^2 \cdot 10}{4 \cdot 10} \text{ м} = \frac{10}{40} \text{ м} = 0.25 \text{ м}$

Оба способа расчета приводят к одному и тому же результату.

Ответ: длина математического маятника с периодом колебаний 1 с составляет примерно $0.25 \text{ м}$ (или $25 \text{ см}$).

2.

Решение:

Для ответа на этот вопрос проанализируем, как период колебаний математического маятника зависит от массы груза и длины нити.

Формула периода колебаний математического маятника: $T = 2\pi\sqrt{\frac{l}{g}}$

Из этой формулы видно, что период колебаний $T$ зависит от длины нити $l$ и ускорения свободного падения $g$, но не зависит от массы $m$ шарика. Следовательно, увеличение массы шарика в 2 раза никак не повлияет на период его колебаний.

Теперь рассмотрим влияние изменения длины нити. Период $T$ прямо пропорционален квадратному корню из длины нити ($T \propto \sqrt{l}$).

Пусть начальный период был $T_1$ при длине нити $l_1$: $T_1 = 2\pi\sqrt{\frac{l_1}{g}}$

По условию задачи, длину нити уменьшили в 4 раза. Новая длина $l_2$ будет равна: $l_2 = \frac{l_1}{4}$

Найдем новый период колебаний $T_2$ с новой длиной $l_2$: $T_2 = 2\pi\sqrt{\frac{l_2}{g}} = 2\pi\sqrt{\frac{l_1/4}{g}} = 2\pi\sqrt{\frac{l_1}{4g}}$

Вынесем множитель $\frac{1}{4}$ из-под знака корня: $T_2 = 2\pi \frac{\sqrt{l_1}}{\sqrt{4g}} = 2\pi \frac{\sqrt{l_1}}{2\sqrt{g}} = \frac{1}{2} \left( 2\pi\sqrt{\frac{l_1}{g}} \right)$

Выражение в скобках является первоначальным периодом $T_1$. Таким образом, получаем: $T_2 = \frac{1}{2} T_1$

Это означает, что период колебаний маятника уменьшится в 2 раза.

Ответ: если массу шарика увеличить в 2 раза, а длину нити уменьшить в 4 раза, период колебаний маятника уменьшится в 2 раза.

Помогло решение? Оставьте отзыв в комментариях ниже.

Присоединяйтесь к Телеграм-группе @gdz_by_belarus

Присоединиться

Мы подготовили для вас ответ c подробным объяснением домашего задания по физике за 11 класс, для упражнения Лабораторная работа №1 расположенного на странице 274 к учебнику 2021 года издания для учащихся школ и гимназий.

Теперь на нашем сайте ГДЗ.ТОП вы всегда легко и бесплатно найдёте условие с правильным ответом на вопрос «Как решить ДЗ» и «Как сделать» задание по физике к упражнению Лабораторная работа №1 (с. 274), авторов: Жилко (Виталий Владимирович), Маркович (Леонид Григорьевич), Сокольский (Анатолий Алексеевич), учебного пособия издательства Народная асвета.