лабораторная работа №3, страница 277 - гдз по физике 11 класс учебник Жилко, Маркович

Физика, 11 класс Учебник, авторы: Жилко Виталий Владимирович, Маркович Леонид Григорьевич, Сокольский Анатолий Алексеевич, издательство Народная асвета, Минск, 2021

Авторы: Жилко В. В., Маркович Л. Г., Сокольский А. А.

Тип: Учебник

Издательство: Народная асвета

Год издания: 2021 - 2025

Цвет обложки: синий

ISBN: 978-985-03-3623-1

Допущено Министерством образования Республики Беларусь

Популярные ГДЗ в 11 классе

Лабораторный эксперимент - страница 277.

лабораторная работа №3 (с. 277)
Условие. лабораторная работа №3 (с. 277)
скриншот условия
Физика, 11 класс Учебник, авторы: Жилко Виталий Владимирович, Маркович Леонид Григорьевич, Сокольский Анатолий Алексеевич, издательство Народная асвета, Минск, 2021, страница 277, Условие Физика, 11 класс Учебник, авторы: Жилко Виталий Владимирович, Маркович Леонид Григорьевич, Сокольский Анатолий Алексеевич, издательство Народная асвета, Минск, 2021, страница 277, Условие (продолжение 2)

Лабораторная работа № 3. Измерение жесткости пружины на основе закономерностей колебаний пружинного маятника

Цель работы: измерение жесткости пружины с помощью пружинного маятника.

Приборы и принадлежности: набор грузов по механике, держатель со спиральной пружиной, штатив, линейка с миллиметровыми делениями, секундомер или часы с секундной стрелкой.

Расчетная формула

$k = 4\pi^2 m \frac{n^2}{t^2}$

Порядок выполнения работы

1. Определите массу одного груза 3–5 раз с помощью весов. Вычислите среднее значение массы. Результаты измерений занесите в таблицу.

2. Укрепите пружину в штативе и подвесьте к ней груз массой $m_1 = 0,1$ кг (рис. 236). Отклонив груз вниз на расстояние, примерно равное 2 см, отпустите его. Измерьте 3–5 раз время, необходимое для совершения $n = 10$ полных колебаний. Вычислите среднее значение времени. Результаты измерений и вычислений занесите в таблицу.

3. Вычислите период его колебаний $T$. Результаты вычислений занесите в таблицу.

4. Вычислите среднее значение жесткости пружины, рассчитайте относительную и абсолютную погрешность измерения жесткости пружины. Результаты вычислений занесите в таблицу. Запишите значение жесткости пружины.

Таблица измерений и вычислений

№ опыта | m, кг | $\Delta m$, кг | n | t, с | $\Delta t$, с | k, $\frac{Н}{м}$ | $\Delta k$, $\frac{Н}{м}$ | T, с | $\varepsilon$, %

3–5 опытов

Среднее

5. Запишите значение жесткости пружины.

Контрольные вопросы

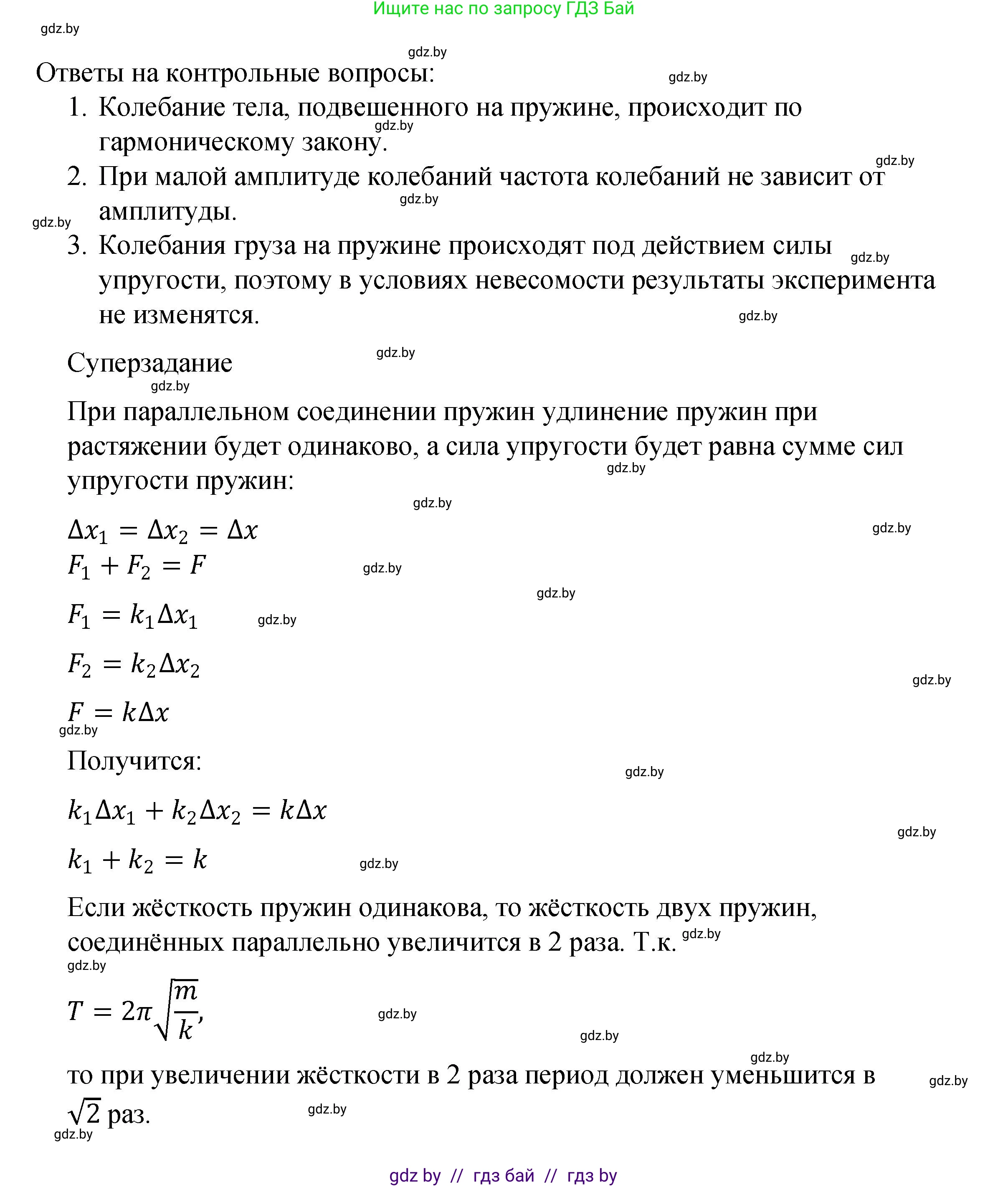
1. По какому закону происходит колебание тела, подвешенного на пружине?

2. Зависит ли частота колебаний пружинного маятника от амплитуды колебаний?

3. Каким был бы результат опыта в условиях невесомости?

Выводы

Суперзадание

Как изменится период колебаний груза на пружине, если две пружины соединить последовательно? Параллельно? Ответ обоснуйте теоретически и проверьте экспериментально.

Решение 1. лабораторная работа №3 (с. 277)
Физика, 11 класс Учебник, авторы: Жилко Виталий Владимирович, Маркович Леонид Григорьевич, Сокольский Анатолий Алексеевич, издательство Народная асвета, Минск, 2021, страница 277, Решение 1 Физика, 11 класс Учебник, авторы: Жилко Виталий Владимирович, Маркович Леонид Григорьевич, Сокольский Анатолий Алексеевич, издательство Народная асвета, Минск, 2021, страница 277, Решение 1 (продолжение 2) Физика, 11 класс Учебник, авторы: Жилко Виталий Владимирович, Маркович Леонид Григорьевич, Сокольский Анатолий Алексеевич, издательство Народная асвета, Минск, 2021, страница 277, Решение 1 (продолжение 3) Физика, 11 класс Учебник, авторы: Жилко Виталий Владимирович, Маркович Леонид Григорьевич, Сокольский Анатолий Алексеевич, издательство Народная асвета, Минск, 2021, страница 277, Решение 1 (продолжение 4)
Решение 2. лабораторная работа №3 (с. 277)

Контрольные вопросы

1. По какому закону происходит колебание тела, подвешенного на пружине?

Колебание тела, подвешенного на упругой пружине (пружинный маятник), при малых отклонениях от положения равновесия происходит по гармоническому закону. Это обусловлено тем, что возвращающая сила, действующая на тело, является силой упругости пружины. Согласно закону Гука, эта сила прямо пропорциональна смещению $x$ тела из положения равновесия и направлена к нему: $F_{упр} = -kx$, где $k$ – жесткость пружины. Движение, происходящее под действием такой силы, является гармоническим колебанием. Уравнение движения тела (второй закон Ньютона) имеет вид $m \cdot a = -kx$, или в дифференциальной форме $m \frac{d^2x}{dt^2} + kx = 0$. Решением этого уравнения является функция вида $x(t) = A \cos(\omega t + \varphi_0)$, которая описывает гармонические колебания.

Ответ: Колебание тела, подвешенного на пружине, происходит по гармоническому закону.

2. Зависит ли частота колебаний пружинного маятника от амплитуды колебаний?

Частота колебаний пружинного маятника определяется его внутренними параметрами: массой груза $m$ и жесткостью пружины $k$. Период колебаний пружинного маятника рассчитывается по формуле $T = 2\pi\sqrt{\frac{m}{k}}$. Линейная частота $\nu$ является величиной, обратной периоду: $\nu = \frac{1}{T} = \frac{1}{2\pi}\sqrt{\frac{k}{m}}$. Как видно из этих формул, ни период, ни частота колебаний не содержат амплитуду $A$. Это означает, что для идеального пружинного маятника (где выполняется закон Гука) частота колебаний не зависит от их амплитуды. Данное свойство называется изохронностью колебаний.

Ответ: Нет, частота колебаний пружинного маятника от амплитуды колебаний не зависит.

3. Каким был бы результат опыта в условиях невесомости?

В условиях невесомости ($g=0$) сила тяжести отсутствует. Положение равновесия пружинного маятника будет соответствовать состоянию, когда пружина не деформирована. Если сместить груз из этого положения, возникнет возвращающая сила упругости $F_{упр} = -kx$, и тело начнет совершать гармонические колебания. Формула для периода колебаний $T = 2\pi\sqrt{\frac{m}{k}}$ не включает в себя ускорение свободного падения $g$. Следовательно, период колебаний будет таким же, как и в поле тяжести Земли. Расчетная формула для определения жесткости $k = 4\pi^2m\frac{n^2}{t^2}$ также не зависит от $g$. Таким образом, эксперимент по определению жесткости пружины можно провести в невесомости, и его результат будет таким же.

Ответ: Результат опыта (измеренное значение жесткости пружины) в условиях невесомости был бы таким же, поскольку период колебаний пружинного маятника не зависит от ускорения свободного падения.

Выводы

В ходе выполнения лабораторной работы была измерена жесткость пружины методом изучения колебаний пружинного маятника. Экспериментально установлено, что период колебаний пружинного маятника зависит от массы груза и свойств пружины, но не зависит от амплитуды колебаний (в рамках погрешности измерений). Расчеты, выполненные на основе экспериментальных данных, позволили определить среднее значение жесткости пружины и оценить погрешность измерений. Полученные результаты согласуются с теоретической формулой для периода колебаний пружинного маятника $T = 2\pi\sqrt{m/k}$.

Суперзадание

Как изменится период колебаний груза на пружине, если две пружины соединить последовательно? Параллельно? Ответ обоснуйте теоретически и проверьте экспериментально.

Рассмотрим теоретическое обоснование для случая двух одинаковых пружин, каждая с жесткостью $k$. Период колебаний груза массой $m$ на одной такой пружине равен $T = 2\pi\sqrt{\frac{m}{k}}$.

1. Последовательное соединение.
При последовательном соединении пружин их общая (эквивалентная) жесткость $k_{посл}$ находится из соотношения $\frac{1}{k_{посл}} = \frac{1}{k_1} + \frac{1}{k_2}$. Для двух одинаковых пружин: $\frac{1}{k_{посл}} = \frac{1}{k} + \frac{1}{k} = \frac{2}{k}$, откуда $k_{посл} = \frac{k}{2}$. Жесткость системы уменьшается в два раза.Новый период колебаний $T_{посл}$ составит:$T_{посл} = 2\pi\sqrt{\frac{m}{k_{посл}}} = 2\pi\sqrt{\frac{m}{k/2}} = 2\pi\sqrt{\frac{2m}{k}} = \sqrt{2} \cdot \left(2\pi\sqrt{\frac{m}{k}}\right) = T\sqrt{2}$.Таким образом, период колебаний увеличится в $\sqrt{2}$ раз.

2. Параллельное соединение.
При параллельном соединении пружин их общая жесткость $k_{пар}$ равна сумме жесткостей: $k_{пар} = k_1 + k_2$. Для двух одинаковых пружин: $k_{пар} = k + k = 2k$. Жесткость системы увеличивается в два раза.Новый период колебаний $T_{пар}$ составит:$T_{пар} = 2\pi\sqrt{\frac{m}{k_{пар}}} = 2\pi\sqrt{\frac{m}{2k}} = \frac{1}{\sqrt{2}} \cdot \left(2\pi\sqrt{\frac{m}{k}}\right) = \frac{T}{\sqrt{2}}$.Таким образом, период колебаний уменьшится в $\sqrt{2}$ раз.

Экспериментальная проверка этих выводов заключается в сборке соответствующих систем из двух пружин, проведении измерений времени колебаний для каждой системы и сравнении экспериментально полученных периодов с теоретически предсказанными значениями.

Ответ: При последовательном соединении двух одинаковых пружин период колебаний увеличится в $\sqrt{2}$ раз. При параллельном соединении период колебаний уменьшится в $\sqrt{2}$ раз.

Помогло решение? Оставьте отзыв в комментариях ниже.

Присоединяйтесь к Телеграм-группе @gdz_by_belarus

Присоединиться

Мы подготовили для вас ответ c подробным объяснением домашего задания по физике за 11 класс, для упражнения лабораторная работа №3 расположенного на странице 277 к учебнику 2021 года издания для учащихся школ и гимназий.

Теперь на нашем сайте ГДЗ.ТОП вы всегда легко и бесплатно найдёте условие с правильным ответом на вопрос «Как решить ДЗ» и «Как сделать» задание по физике к упражнению лабораторная работа №3 (с. 277), авторов: Жилко (Виталий Владимирович), Маркович (Леонид Григорьевич), Сокольский (Анатолий Алексеевич), учебного пособия издательства Народная асвета.