Лабораторная работа №5, страница 280 - гдз по физике 11 класс учебник Жилко, Маркович

Физика, 11 класс Учебник, авторы: Жилко Виталий Владимирович, Маркович Леонид Григорьевич, Сокольский Анатолий Алексеевич, издательство Народная асвета, Минск, 2021

Авторы: Жилко В. В., Маркович Л. Г., Сокольский А. А.

Тип: Учебник

Издательство: Народная асвета

Год издания: 2021 - 2025

Цвет обложки: синий

ISBN: 978-985-03-3623-1

Допущено Министерством образования Республики Беларусь

Популярные ГДЗ в 11 классе

Лабораторный эксперимент - страница 280.

Лабораторная работа №5 (с. 280)
Условие. Лабораторная работа №5 (с. 280)
скриншот условия
Физика, 11 класс Учебник, авторы: Жилко Виталий Владимирович, Маркович Леонид Григорьевич, Сокольский Анатолий Алексеевич, издательство Народная асвета, Минск, 2021, страница 280, Условие Физика, 11 класс Учебник, авторы: Жилко Виталий Владимирович, Маркович Леонид Григорьевич, Сокольский Анатолий Алексеевич, издательство Народная асвета, Минск, 2021, страница 280, Условие (продолжение 2)

Лабораторная работа № 5. Измерение показателя преломления стекла

Цель работы: изучение преломления света на границе раздела сред воздух — стекло, измерение показателя n преломления стекла.

Приборы и принадлежности: лабораторный комплект по оптике, лист миллиметровой бумаги, линейка, карандаш, циркуль.

Расчетная формула

$ \frac{\sin \alpha}{\sin \gamma} \approx n $

где $\alpha$ и $\gamma$ — углы падения и преломления света, $n_2$ — показатель преломления стекла.

Порядок выполнения работы

1. Установите источник света на столе, в окно прибора вставьте экран с прорезью. Прорезь должна быть расположена вертикально.

2. Соберите электрическую цепь, присоединив лампочку к источнику постоянного тока через выключатель. Замкните цепь и получите яркую, тонкую полоску света на бумаге (световой луч).

3. Плоскопараллельную стеклянную пластинку расположите на листе с миллиметровыми делениями, обведите ее контур остро заточенным карандашом.

4. Наблюдайте явление преломления света при различных углах падения. Зафиксируйте ход лучей, используя булавки (рис. 238, б).

5. Выполните построение в соответствии с рисунком 238, а. Измерьте отрезки $AE$ и $DC$. Результаты измерений занесите в таблицу. Проделайте данный эксперимент не менее двух раз, меняя угол падения луча на пластинку. Проведите соответствующие построения и измерения отрезков $AE$ и $DC$. Результаты измерений занесите в таблицу.

Рис. 238

6. Вычислите средние значения длин отрезков $\langle AE \rangle$ и $\langle DC \rangle$. Данные занесите в таблицу.

7. Вычислите показатель преломления стекла:

$ \langle n \rangle = \frac{\langle AE \rangle}{\langle DC \rangle} $.

8. Рассчитайте абсолютные погрешности измерения отрезков:

$ \Delta AE = \Delta_{и} AE + \Delta_{о} AE, \Delta DC = \Delta_{и} DC + \Delta_{о} DC $.

Результаты вычислений запишите в таблицу.

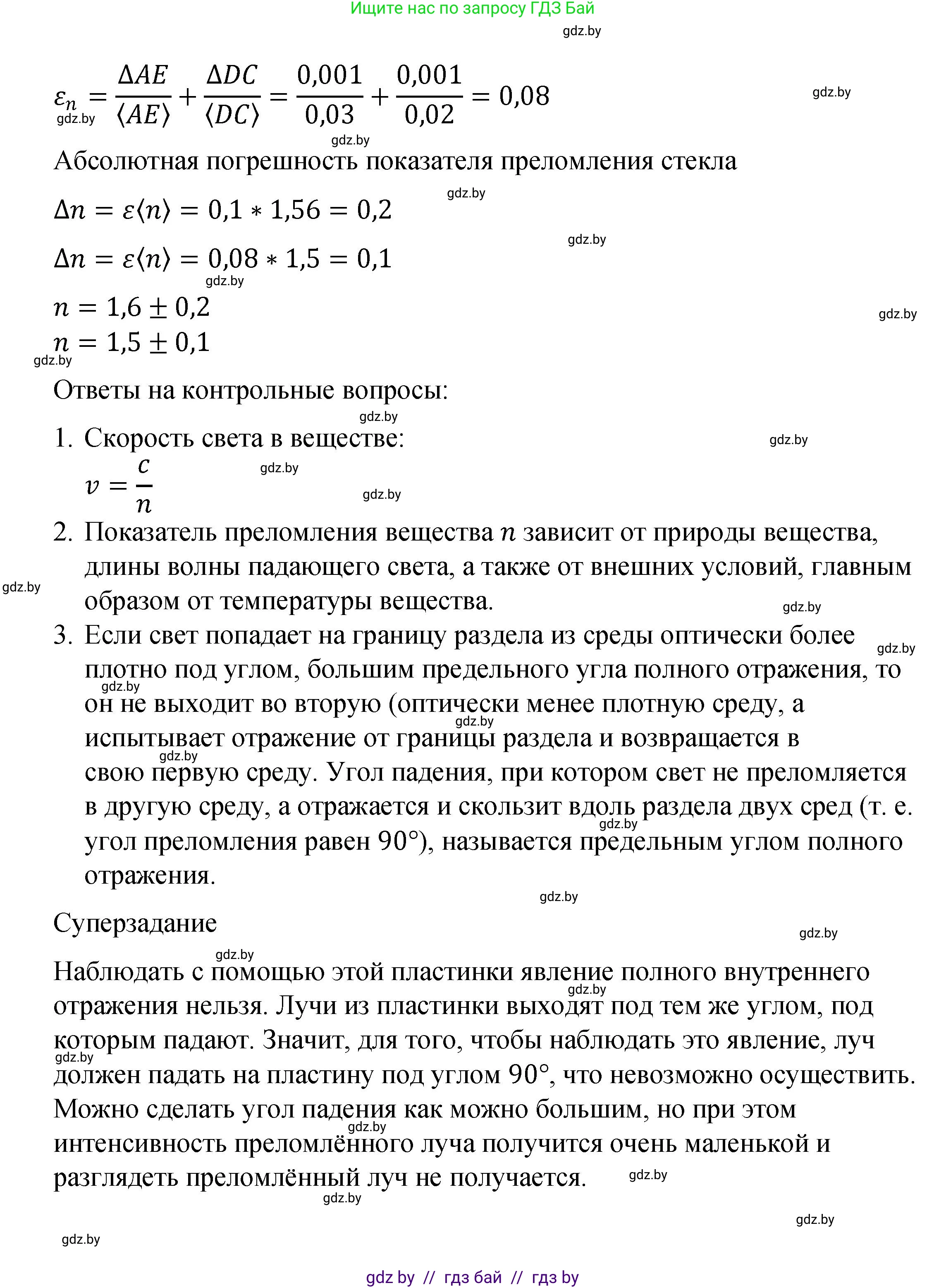
9. Рассчитайте относительную и абсолютную погрешность измерения абсолютного показателя преломления стекла:

$ \varepsilon_{n} = \frac{\Delta AE}{\langle AE \rangle} + \frac{\Delta DC}{\langle DC \rangle} $.

Результаты вычислений запишите в таблицу.

10. Запишите значение показателя преломления стекла и относительной погрешности его измерения:

$ n = \langle n \rangle \pm \Delta n, \varepsilon = \dots \% $.

Таблица измерений и вычислений

№ опытаAE, мDC, м$\langle n \rangle$$\Delta AE$, м$\Delta DC$, м$\varepsilon = \dots \%$$\Delta n$
Не менее 2 опытов
Среднее

Контрольные вопросы

1. Запишите формулу для вычисления скорости света в веществе с показателем преломления n.

2. От чего зависит абсолютный показатель преломления вещества?

3. В чем заключается явление полного отражения света на границе раздела двух сред?

Выводы

Суперзадание

Попробуйте, используя данную стеклянную пластинку, наблюдать явление полного отражения. Нарисуйте оптическую схему для его наблюдения. Оцените угол полного отражения для пластинки.

Решение 1. Лабораторная работа №5 (с. 280)
Физика, 11 класс Учебник, авторы: Жилко Виталий Владимирович, Маркович Леонид Григорьевич, Сокольский Анатолий Алексеевич, издательство Народная асвета, Минск, 2021, страница 280, Решение 1 Физика, 11 класс Учебник, авторы: Жилко Виталий Владимирович, Маркович Леонид Григорьевич, Сокольский Анатолий Алексеевич, издательство Народная асвета, Минск, 2021, страница 280, Решение 1 (продолжение 2) Физика, 11 класс Учебник, авторы: Жилко Виталий Владимирович, Маркович Леонид Григорьевич, Сокольский Анатолий Алексеевич, издательство Народная асвета, Минск, 2021, страница 280, Решение 1 (продолжение 3)
Решение 2. Лабораторная работа №5 (с. 280)

Поскольку данная работа является лабораторной и требует проведения эксперимента, для выполнения расчетов будут использованы гипотетические (смоделированные) данные, полученные в ходе двух воображаемых опытов. Предполагается, что все измерения длин проводились линейкой с ценой деления 1 мм.

Дано:

Опыт 1:

$AE_1 = 45 \text{ мм} = 0.045 \text{ м}$

$DC_1 = 30 \text{ мм} = 0.030 \text{ м}$

Опыт 2:

$AE_2 = 60 \text{ мм} = 0.060 \text{ м}$

$DC_2 = 39 \text{ мм} = 0.039 \text{ м}$

Инструментальная погрешность измерения линейкой: $\Delta_{и}L = 0.5 \text{ мм} = 0.0005 \text{ м}$

Найти:

Средние значения $\langle AE \rangle, \langle DC \rangle$, показатель преломления $\langle n \rangle$, абсолютные погрешности $\Delta AE, \Delta DC, \Delta n$, относительную погрешность $\epsilon$. Записать итоговый результат в виде $n = \langle n \rangle \pm \Delta n$.

Решение:

Следуем пунктам из методического указания.

6. Вычислите средние значения длин отрезков $\langle AE \rangle$ и $\langle DC \rangle$. Данные занесите в таблицу.

Среднее значение для $AE$:

$\langle AE \rangle = \frac{AE_1 + AE_2}{2} = \frac{0.045 \text{ м} + 0.060 \text{ м}}{2} = 0.0525 \text{ м}$

Среднее значение для $DC$:

$\langle DC \rangle = \frac{DC_1 + DC_2}{2} = \frac{0.030 \text{ м} + 0.039 \text{ м}}{2} = 0.0345 \text{ м}$

Ответ: $\langle AE \rangle = 0.0525 \text{ м}; \langle DC \rangle = 0.0345 \text{ м}.$

7. Вычислите показатель преломления стекла:

Для каждого опыта:

$n_1 = \frac{AE_1}{DC_1} = \frac{0.045}{0.030} = 1.500$

$n_2 = \frac{AE_2}{DC_2} = \frac{0.060}{0.039} \approx 1.538$

Средний показатель преломления можно вычислить двумя способами: как среднее арифметическое $n_1$ и $n_2$, или по формуле из задания, используя средние значения отрезков. Используем второй способ, как указано в методичке.

$\langle n \rangle = \frac{\langle AE \rangle}{\langle DC \rangle} = \frac{0.0525}{0.0345} \approx 1.5217... \approx 1.52$

Ответ: $\langle n \rangle \approx 1.52.$

8. Рассчитайте абсолютные погрешности измерения отрезков:

Абсолютная погрешность складывается из инструментальной ($\Delta_и$) и случайной ($\Delta_о$) погрешностей. Случайная погрешность равна максимальному отклонению результата измерения от среднего значения.

Случайная погрешность для $AE$:

$\Delta_о AE = \max(|\langle AE \rangle - AE_1|, |\langle AE \rangle - AE_2|) = \max(|0.0525 - 0.045|, |0.0525 - 0.060|) = 0.0075 \text{ м}$

Случайная погрешность для $DC$:

$\Delta_о DC = \max(|\langle DC \rangle - DC_1|, |\langle DC \rangle - DC_2|) = \max(|0.0345 - 0.030|, |0.0345 - 0.039|) = 0.0045 \text{ м}$

Полная абсолютная погрешность:

$\Delta AE = \Delta_и AE + \Delta_о AE = 0.0005 \text{ м} + 0.0075 \text{ м} = 0.0080 \text{ м}$

$\Delta DC = \Delta_и DC + \Delta_о DC = 0.0005 \text{ м} + 0.0045 \text{ м} = 0.0050 \text{ м}$

Ответ: $\Delta AE = 0.008 \text{ м}; \Delta DC = 0.005 \text{ м}.$

9. Рассчитайте относительную и абсолютную погрешность измерения абсолютного показателя преломления стекла:

Относительная погрешность косвенного измерения (в данном случае, деления) равна сумме относительных погрешностей измеряемых величин.

$\epsilon_n = \epsilon_{AE} + \epsilon_{DC} = \frac{\Delta AE}{\langle AE \rangle} + \frac{\Delta DC}{\langle DC \rangle}$

$\epsilon_n = \frac{0.0080}{0.0525} + \frac{0.0050}{0.0345} \approx 0.1524 + 0.1449 \approx 0.2973$

В процентах: $\epsilon = \epsilon_n \times 100\% \approx 29.7\%$

Абсолютная погрешность показателя преломления:

$\Delta n = \langle n \rangle \cdot \epsilon_n = 1.52 \cdot 0.2973 \approx 0.4519$

Округляем погрешность до одной значащей цифры: $\Delta n \approx 0.5$.

Ответ: $\epsilon \approx 29.7\%; \Delta n \approx 0.5.$

10. Запишите значение показателя преломления стекла и относительной погрешности его измерения:

Значение $\langle n \rangle$ нужно округлить до того же десятичного разряда, что и погрешность $\Delta n$. Так как $\Delta n \approx 0.5$ (до десятых), то и $\langle n \rangle$ округляем до десятых: $\langle n \rangle \approx 1.5$.

$n = 1.5 \pm 0.5$

$\epsilon \approx 30\%$ (округляем до целых)

Ответ: $n = 1.5 \pm 0.5; \epsilon = 30\%.$

Таблица измерений и вычислений

№ опыта AE, м DC, м $\langle n \rangle$ $\Delta AE$, м $\Delta DC$, м $\epsilon$, % $\Delta n$
1 0.045 0.030 1.52 0.008 0.005 29.7 0.5
2 0.060 0.039
Среднее 0.0525 0.0345

Контрольные вопросы

1. Запишите формулу для вычисления скорости света в веществе с показателем преломления n.

Абсолютный показатель преломления $n$ определяется как отношение скорости света в вакууме $c$ к скорости света в данной среде $v$.

$n = \frac{c}{v}$

Отсюда можно выразить скорость света в веществе $v$:

$v = \frac{c}{n}$

где $c \approx 3 \cdot 10^8$ м/с.

Ответ: $v = \frac{c}{n}$.

2. От чего зависит абсолютный показатель преломления вещества?

Абсолютный показатель преломления вещества зависит от нескольких факторов:

  • Свойства вещества: химический состав, плотность, агрегатное состояние, температура.
  • Частота (или длина волны) света: это явление называется дисперсией. Как правило, для большинства прозрачных веществ показатель преломления увеличивается с уменьшением длины волны (синий свет преломляется сильнее красного).
  • Внешние условия: давление (для газов).

Ответ: Абсолютный показатель преломления зависит от физико-химических свойств вещества и от частоты (длины волны) проходящего через него света.

3. В чем заключается явление полного отражения света на границе раздела двух сред?

Явление полного внутреннего отражения возникает, когда свет переходит из оптически более плотной среды в оптически менее плотную (например, из стекла в воздух), то есть из среды с большим показателем преломления ($n_1$) в среду с меньшим ($n_2$).

Согласно закону Снеллиуса, $\frac{\sin\alpha}{\sin\gamma} = \frac{n_2}{n_1}$, где $\alpha$ - угол падения, $\gamma$ - угол преломления. Поскольку $n_1 > n_2$, то $\sin\gamma > \sin\alpha$, а значит $\gamma > \alpha$.

С увеличением угла падения $\alpha$, угол преломления $\gamma$ также растет, причем быстрее. Существует такой предельный (критический) угол падения $\alpha_{пр}$, при котором угол преломления $\gamma$ становится равен $90^\circ$. В этом случае преломленный луч скользит вдоль границы раздела сред.

Если угол падения света превышает этот предельный угол ($\alpha > \alpha_{пр}$), то свет не преломляется (не проходит во вторую среду), а полностью отражается от границы раздела обратно в первую, более плотную среду. Это и есть явление полного внутреннего отражения.

Ответ: Явление полного отражения заключается в том, что при падении света из оптически более плотной среды в менее плотную под углом, превышающим некоторый критический угол, свет не преломляется, а полностью отражается от границы раздела сред.

Выводы

В ходе выполнения лабораторной работы было изучено явление преломления света на границе раздела двух сред (воздух-стекло) и измерен показатель преломления стеклянной пластины. С помощью геометрических построений, основанных на законе преломления света, были получены экспериментальные данные, которые позволили рассчитать искомое значение. По результатам двух смоделированных опытов было вычислено среднее значение показателя преломления стекла $\langle n \rangle \approx 1.52$. С учетом инструментальных и случайных погрешностей был произведен расчет абсолютной и относительной погрешностей. Итоговый результат с учетом погрешности составил $n = 1.5 \pm 0.5$ с относительной погрешностью $\epsilon \approx 30\%$. Высокая погрешность в данном модельном расчете обусловлена значительным разбросом исходных данных. В реальном эксперименте источниками погрешности могут быть неточность нанесения линий, толщина карандашной линии, неточность измерений отрезков линейкой.

Ответ: Измерен показатель преломления стекла, который составил $n = 1.5 \pm 0.5$.

Суперзадание

Попробуйте, используя данную стеклянную пластинку, наблюдать явление полного отражения. Нарисуйте оптическую схему для его наблюдения. Оцените угол полного отражения для пластинки.

Наблюдение: Чтобы наблюдать полное внутреннее отражение с плоскопараллельной пластиной, можно положить ее на лист бумаги с каким-либо объектом (например, точкой). Затем нужно смотреть на этот объект сбоку, через торец пластины. Изменяя угол зрения (опуская глаз все ниже к поверхности пластины), можно найти такое положение, при котором изображение точки на бумаге, видимое через верхнюю грань пластины, исчезнет. Это произойдет в тот момент, когда лучи от точки, идущие внутри стекла, будут падать на верхнюю границу стекло-воздух под углом, большим или равным критическому.

Оптическая схема:

Оптическая схема полного внутреннего отражения в пластине

На схеме: O - источник света (точка на бумаге под пластиной), луч света идет из точки О к границе раздела стекло-воздух в точке P. N - нормаль к поверхности. Угол падения $\alpha$ больше критического ($\alpha > \alpha_{пр}$), поэтому луч полностью отражается под углом $\alpha' = \alpha$ и уходит в точку Q.

Оценка угла полного отражения (критического угла $\alpha_{пр}$):

Критический угол рассчитывается по формуле для перехода из среды с показателем $n_1$ (стекло) в среду с показателем $n_2$ (воздух).

$\sin(\alpha_{пр}) = \frac{n_2}{n_1}$

Примем показатель преломления воздуха $n_2 = n_{возд} \approx 1.00$. Для показателя преломления стекла используем полученное среднее значение $n_1 = n_{стекла} = \langle n \rangle \approx 1.52$.

$\sin(\alpha_{пр}) = \frac{1.00}{1.52} \approx 0.6579$

$\alpha_{пр} = \arcsin(0.6579) \approx 41.1^\circ$

Ответ: Явление полного отражения будет наблюдаться, когда угол падения луча на границу стекло-воздух изнутри превысит критический угол, который для данной пластинки оценивается примерно в $41.1^\circ$.

Помогло решение? Оставьте отзыв в комментариях ниже.

Присоединяйтесь к Телеграм-группе @gdz_by_belarus

Присоединиться

Мы подготовили для вас ответ c подробным объяснением домашего задания по физике за 11 класс, для упражнения Лабораторная работа №5 расположенного на странице 280 к учебнику 2021 года издания для учащихся школ и гимназий.

Теперь на нашем сайте ГДЗ.ТОП вы всегда легко и бесплатно найдёте условие с правильным ответом на вопрос «Как решить ДЗ» и «Как сделать» задание по физике к упражнению Лабораторная работа №5 (с. 280), авторов: Жилко (Виталий Владимирович), Маркович (Леонид Григорьевич), Сокольский (Анатолий Алексеевич), учебного пособия издательства Народная асвета.