Номер 601, страница 100 - гдз по химии 11 класс сборник задач Хвалюк, Резяпкин

Химия, 11 класс Сборник задач, авторы: Хвалюк Виктор Николаевич, Резяпкин Виктор Ильич, издательство Адукацыя i выхаванне, Минск, 2023, зелёного цвета

Авторы: Хвалюк В. Н., Резяпкин В. И.

Тип: Сборник задач

Издательство: Адукацыя i выхаванне

Год издания: 2023 - 2025

Цвет обложки: зелёный, голубой с колбами

ISBN: 978-985-599-534-1

Допущено Министерством образования Республики Беларусь

Популярные ГДЗ в 11 классе

Глава 4. Химические реакции. Параграф 22. Химическое равновесие - номер 601, страница 100.

№601 (с. 100)
Условие. №601 (с. 100)
скриншот условия
Химия, 11 класс Сборник задач, авторы: Хвалюк Виктор Николаевич, Резяпкин Виктор Ильич, издательство Адукацыя i выхаванне, Минск, 2023, зелёного цвета, страница 100, номер 601, Условие

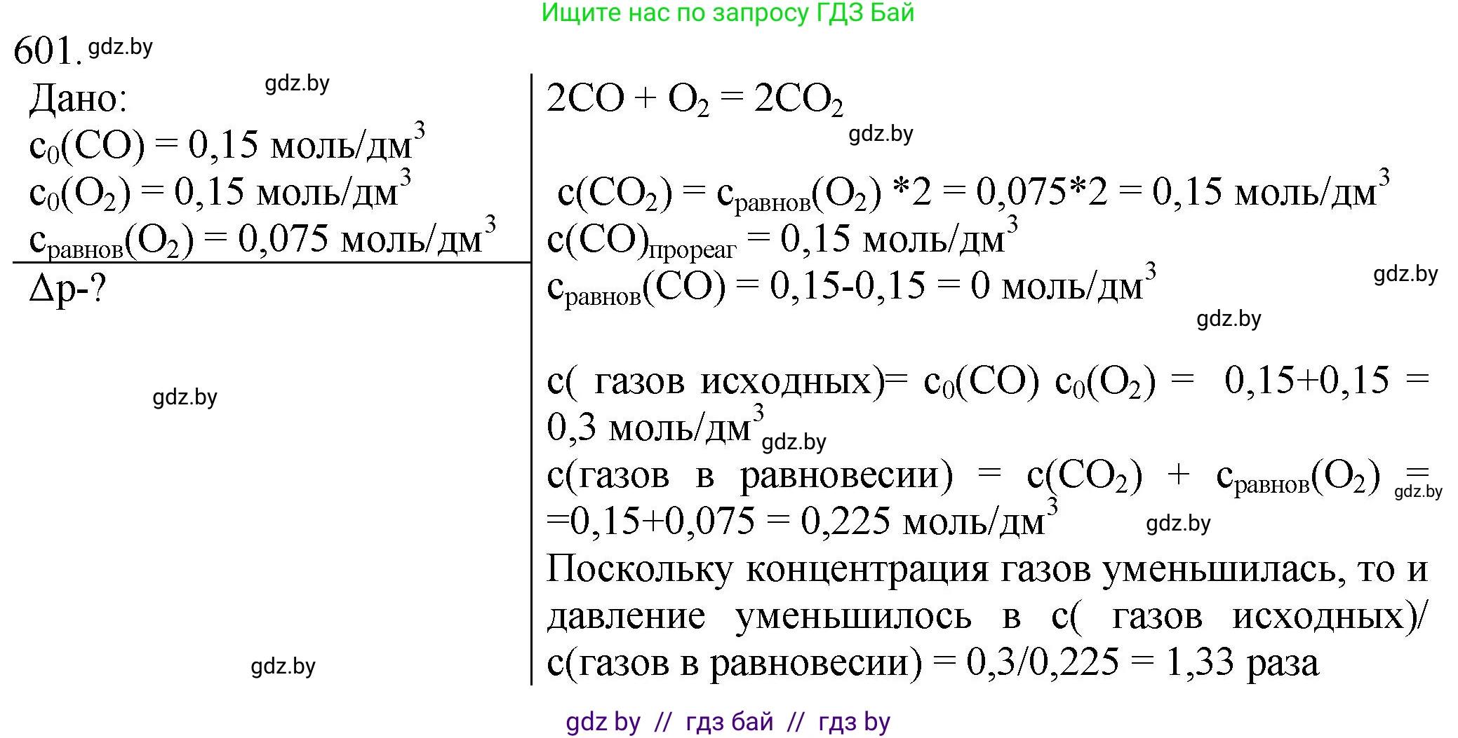
601. *В герметичный сосуд поместили оксид углерода(II) и кислород. Через некоторое время в системе установилось равновесие:

$\text{2CO}_{\text{(г)}} + \text{O}_{\text{2(г)}} \rightleftharpoons \text{2CO}_{\text{2(г)}}$

Известно, что исходные молярные концентрации CO и O2 были одинаковы и равны 0,15 моль/дм3, а равновесная молярная концентрация кислорода — 0,075 моль/дм3. Как изменилось давление в сосуде к моменту установления равновесия?

Решение. №601 (с. 100)
Химия, 11 класс Сборник задач, авторы: Хвалюк Виктор Николаевич, Резяпкин Виктор Ильич, издательство Адукацыя i выхаванне, Минск, 2023, зелёного цвета, страница 100, номер 601, Решение
Решение 3. №601 (с. 100)

Дано:

Реакция: $2CO_{(г)} + O_{2(г)} \rightleftharpoons 2CO_{2(г)}$

Исходные молярные концентрации: $C_{исх}(CO) = C_{исх}(O_2) = 0,15 \text{ моль/дм}^3$

Равновесная молярная концентрация кислорода: $C_{равн}(O_2) = 0,075 \text{ моль/дм}^3$

Сосуд герметичный, $V = const, T = const$.

Перевод в СИ:

$1 \text{ дм}^3 = 10^{-3} \text{ м}^3$

$C_{исх}(CO) = C_{исх}(O_2) = 0,15 \text{ моль/дм}^3 = 150 \text{ моль/м}^3$

$C_{равн}(O_2) = 0,075 \text{ моль/дм}^3 = 75 \text{ моль/м}^3$

Найти:

Отношение равновесного давления к исходному: $\frac{P_{равн}}{P_{исх}}$

Решение:

Давление в газовой системе при постоянном объеме и температуре описывается уравнением состояния идеального газа: $P = \frac{n}{V}RT$.

Поскольку $\frac{n}{V}$ является общей молярной концентрацией всех газов в смеси ($C_{общ}$), уравнение можно переписать как $P = C_{общ}RT$.

Так как объем сосуда ($V$), температура ($T$) и универсальная газовая постоянная ($R$) не изменяются, давление в системе прямо пропорционально общей молярной концентрации газов: $P \propto C_{общ}$.

Следовательно, отношение давлений равно отношению общих молярных концентраций в конечном (равновесном) и начальном состояниях:

$\frac{P_{равн}}{P_{исх}} = \frac{C_{общ, равн}}{C_{общ, исх}}$

1. Найдем начальную общую концентрацию газов. В начальный момент в сосуде находились только $CO$ и $O_2$.

$C_{общ, исх} = C_{исх}(CO) + C_{исх}(O_2) = 0,15 + 0,15 = 0,30 \text{ моль/дм}^3$.

2. Найдем равновесные концентрации всех компонентов системы. Изменение концентрации кислорода в ходе реакции составило:

$\Delta C(O_2) = C_{исх}(O_2) - C_{равн}(O_2) = 0,15 - 0,075 = 0,075 \text{ моль/дм}^3$.

Согласно уравнению реакции $2CO + O_2 \rightleftharpoons 2CO_2$, на 1 моль прореагировавшего кислорода расходуется 2 моль $CO$ и образуется 2 моль $CO_2$. Значит, изменение концентраций $CO$ и $CO_2$ будет:

$\Delta C(CO) = 2 \cdot \Delta C(O_2) = 2 \cdot 0,075 = 0,15 \text{ моль/дм}^3$.

$\Delta C(CO_2) = 2 \cdot \Delta C(O_2) = 2 \cdot 0,075 = 0,15 \text{ моль/дм}^3$.

Теперь рассчитаем равновесные концентрации $CO$ и $CO_2$:

$C_{равн}(CO) = C_{исх}(CO) - \Delta C(CO) = 0,15 - 0,15 = 0 \text{ моль/дм}^3$.

$C_{равн}(CO_2) = C_{исх}(CO_2) + \Delta C(CO_2) = 0 + 0,15 = 0,15 \text{ моль/дм}^3$.

3. Найдем общую концентрацию газов при равновесии:

$C_{общ, равн} = C_{равн}(CO) + C_{равн}(O_2) + C_{равн}(CO_2) = 0 + 0,075 + 0,15 = 0,225 \text{ моль/дм}^3$.

4. Рассчитаем, как изменилось давление:

$\frac{P_{равн}}{P_{исх}} = \frac{C_{общ, равн}}{C_{общ, исх}} = \frac{0,225}{0,300} = 0,75$.

Это означает, что равновесное давление составляет 75% от исходного, то есть давление уменьшилось на $100\% - 75\% = 25\%$.

Ответ: давление в сосуде уменьшилось на 25%.

Помогло решение? Оставьте отзыв в комментариях ниже.

Присоединяйтесь к Телеграм-группе @gdz_by_belarus

Присоединиться

Мы подготовили для вас ответ c подробным объяснением домашего задания по химии за 11 класс, для упражнения номер 601 расположенного на странице 100 к сборнику задач 2023 года издания для учащихся школ и гимназий.

Теперь на нашем сайте ГДЗ.ТОП вы всегда легко и бесплатно найдёте условие с правильным ответом на вопрос «Как решить ДЗ» и «Как сделать» задание по химии к упражнению №601 (с. 100), авторов: Хвалюк (Виктор Николаевич), Резяпкин (Виктор Ильич), учебного пособия издательства Адукацыя i выхаванне.