Номер 7, страница 31 - гдз по химии 11 класс учебник Мычко, Прохоревич

Химия, 11 класс Учебник, авторы: Мычко Дмитрий Иванович, Прохоревич Константин Николаевич, Борушко Ирина Ивановна, издательство Адукацыя i выхаванне, Минск, 2021, зелёного цвета

Авторы: Мычко Д. И., Прохоревич К. Н., Борушко И. И.

Тип: Учебник

Издательство: Адукацыя i выхаванне

Год издания: 2021 - 2025

Цвет обложки: зелёный с колбами

ISBN: 978-985-599-297-5

Допущено Министерством образования Республики Беларусь

Популярные ГДЗ в 11 классе

Глава I. Основные понятия и законы химии. Параграф 5. Основные законы химии. Закон постоянства состава вещества. Закон сохранения массы веществ - номер 7, страница 31.

№7 (с. 31)
Условия. №7 (с. 31)
скриншот условия
Химия, 11 класс Учебник, авторы: Мычко Дмитрий Иванович, Прохоревич Константин Николаевич, Борушко Ирина Ивановна, издательство Адукацыя i выхаванне, Минск, 2021, зелёного цвета, страница 31, номер 7, Условия

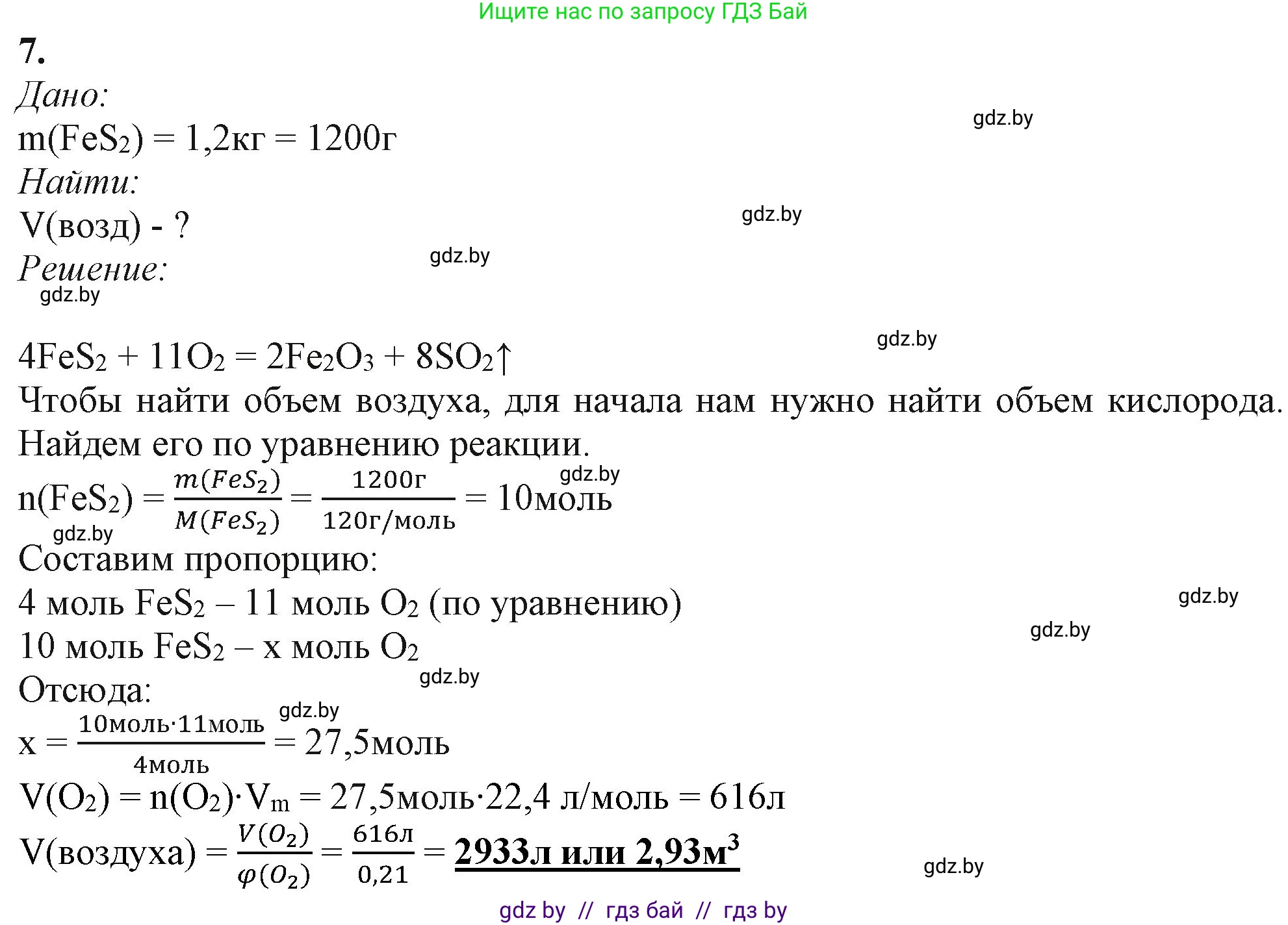
7. Определите объём воздуха (н. у.), который необходим для обжига пирита $FeS_2$ массой 1,2 кг. Обжиг пирита на воздухе протекает по схеме: $FeS_2 + O_2 \rightarrow Fe_2O_3 + SO_2\uparrow$.

Решение. №7 (с. 31)
Химия, 11 класс Учебник, авторы: Мычко Дмитрий Иванович, Прохоревич Константин Николаевич, Борушко Ирина Ивановна, издательство Адукацыя i выхаванне, Минск, 2021, зелёного цвета, страница 31, номер 7, Решение
Решение 2. №7 (с. 31)

Дано:

Масса пирита $m(FeS_2) = 1,2$ кг

Схема реакции: $FeS_2 + O_2 \rightarrow Fe_2O_3 + SO_2$

Условия: нормальные (н. у.)

Перевод массы в граммы для удобства расчетов с молярной массой:

$m(FeS_2) = 1,2 \text{ кг} = 1200 \text{ г}$

Найти:

$V(\text{воздуха})$ - ?

Решение:

1. Сначала необходимо составить сбалансированное уравнение химической реакции обжига пирита. Расставим стехиометрические коэффициенты:

$4FeS_2 + 11O_2 \rightarrow 2Fe_2O_3 + 8SO_2$

2. Рассчитаем молярную массу пирита ($FeS_2$). Примем относительные атомные массы: $Ar(Fe) \approx 56$, $Ar(S) \approx 32$.

$M(FeS_2) = 56 + 2 \cdot 32 = 120 \text{ г/моль}$

3. Найдем количество вещества пирита ($FeS_2$), содержащегося в массе 1200 г:

$n(FeS_2) = \frac{m(FeS_2)}{M(FeS_2)} = \frac{1200 \text{ г}}{120 \text{ г/моль}} = 10 \text{ моль}$

4. По уравнению реакции определим количество вещества кислорода ($O_2$), необходимого для полного обжига 10 моль пирита. Из уравнения видно, что соотношение количеств веществ $n(FeS_2)$ и $n(O_2)$ составляет 4 к 11.

Составим пропорцию:

$\frac{n(O_2)}{11} = \frac{n(FeS_2)}{4}$

Отсюда выразим и вычислим количество вещества кислорода:

$n(O_2) = \frac{11 \cdot n(FeS_2)}{4} = \frac{11 \cdot 10 \text{ моль}}{4} = 27,5 \text{ моль}$

5. Вычислим объём кислорода при нормальных условиях (н. у.). При н. у. молярный объём любого газа $V_m$ равен 22,4 л/моль.

$V(O_2) = n(O_2) \cdot V_m = 27,5 \text{ моль} \cdot 22,4 \text{ л/моль} = 616 \text{ л}$

6. Обжиг происходит на воздухе. Воздух — это смесь газов, в которой объёмная доля кислорода ($\phi(O_2)$) составляет приблизительно 21% (или 0,21). Чтобы найти общий объём воздуха, необходимый для реакции, нужно разделить объём чистого кислорода на его долю в воздухе.

$V(\text{воздуха}) = \frac{V(O_2)}{\phi(O_2)} = \frac{616 \text{ л}}{0,21} \approx 2933,33 \text{ л}$

Полученный объём можно также выразить в кубических метрах (1 м³ = 1000 л):

$V(\text{воздуха}) \approx 2,93 \text{ м}^3$

Ответ: объём воздуха, необходимый для обжига 1,2 кг пирита, составляет примерно 2933,3 л (или 2,93 м³).

Помогло решение? Оставьте отзыв в комментариях ниже.

Присоединяйтесь к Телеграм-группе @gdz_by_belarus

Присоединиться

Мы подготовили для вас ответ c подробным объяснением домашего задания по химии за 11 класс, для упражнения номер 7 расположенного на странице 31 к учебнику 2021 года издания для учащихся школ и гимназий.

Теперь на нашем сайте ГДЗ.ТОП вы всегда легко и бесплатно найдёте условие с правильным ответом на вопрос «Как решить ДЗ» и «Как сделать» задание по химии к упражнению №7 (с. 31), авторов: Мычко (Дмитрий Иванович), Прохоревич (Константин Николаевич), Борушко (Ирина Ивановна), учебного пособия издательства Адукацыя i выхаванне.