Номер 10, страница 136 - гдз по химии 11 класс учебник Мычко, Прохоревич

Химия, 11 класс Учебник, авторы: Мычко Дмитрий Иванович, Прохоревич Константин Николаевич, Борушко Ирина Ивановна, издательство Адукацыя i выхаванне, Минск, 2021, зелёного цвета

Авторы: Мычко Д. И., Прохоревич К. Н., Борушко И. И.

Тип: Учебник

Издательство: Адукацыя i выхаванне

Год издания: 2021 - 2025

Цвет обложки: зелёный с колбами

ISBN: 978-985-599-297-5

Допущено Министерством образования Республики Беларусь

Популярные ГДЗ в 11 классе

Глава V. Химия растворов. Параграф 24. Приготовление растворов - номер 10, страница 136.

№10 (с. 136)
Условия. №10 (с. 136)
скриншот условия
Химия, 11 класс Учебник, авторы: Мычко Дмитрий Иванович, Прохоревич Константин Николаевич, Борушко Ирина Ивановна, издательство Адукацыя i выхаванне, Минск, 2021, зелёного цвета, страница 136, номер 10, Условия

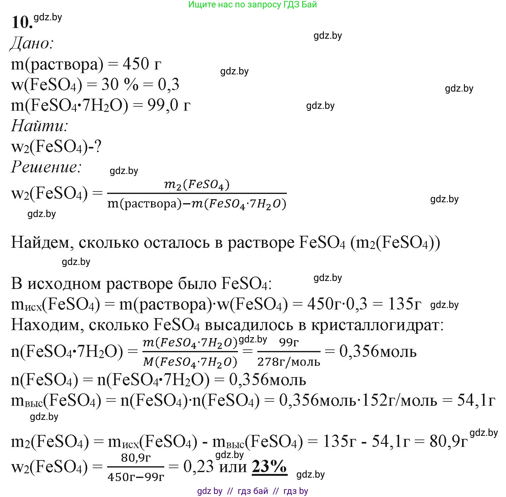
10. Раствор массой 450 г с массовой долей сульфата железа(II), равной 30,0 %, охладили, в результате чего из этого раствора выделился осадок $FeSO_4 \cdot 7H_2O$ массой 99,0 г. Чему равна массовая доля (в %) сульфата железа(II) в растворе над осадком кристаллогидрата?

Решение. №10 (с. 136)
Химия, 11 класс Учебник, авторы: Мычко Дмитрий Иванович, Прохоревич Константин Николаевич, Борушко Ирина Ивановна, издательство Адукацыя i выхаванне, Минск, 2021, зелёного цвета, страница 136, номер 10, Решение
Решение 2. №10 (с. 136)

Дано:

$m_{раствора \ (исх)} = 450 \ г$

$\omega(FeSO_4)_{исх} = 30,0 \% = 0,300$

$m_{осадка}(FeSO_4 \cdot 7H_2O) = 99,0 \ г$

Найти:

$\omega(FeSO_4)_{кон} - ?$

Решение:

1. Найдем массу сульфата железа(II) и массу воды в исходном растворе.

Масса сульфата железа(II) в исходном растворе вычисляется по формуле:

$m(вещества) = m(раствора) \cdot \omega(вещества)$

$m(FeSO_4)_{исх} = 450 \ г \cdot 0,300 = 135 \ г$

Масса воды в исходном растворе:

$m(H_2O)_{исх} = m_{раствора \ (исх)} - m(FeSO_4)_{исх} = 450 \ г - 135 \ г = 315 \ г$

2. Рассчитаем, сколько сульфата железа(II) и воды перешло в осадок в составе кристаллогидрата $FeSO_4 \cdot 7H_2O$.

Сначала найдем молярные массы веществ, используя относительные атомные массы из периодической таблицы: $Ar(Fe)=56 \ а.е.м.$, $Ar(S)=32 \ а.е.м.$, $Ar(O)=16 \ а.е.м.$, $Ar(H)=1 \ а.е.м.$

$M(FeSO_4) = 56 + 32 + 4 \cdot 16 = 152 \ г/моль$

$M(H_2O) = 2 \cdot 1 + 16 = 18 \ г/моль$

$M(FeSO_4 \cdot 7H_2O) = M(FeSO_4) + 7 \cdot M(H_2O) = 152 + 7 \cdot 18 = 152 + 126 = 278 \ г/моль$

Найдем массовую долю безводного сульфата железа(II) в кристаллогидрате:

$\omega(FeSO_4)_{кристаллогидрат} = \frac{M(FeSO_4)}{M(FeSO_4 \cdot 7H_2O)} = \frac{152}{278}$

Теперь найдем массу $FeSO_4$, которая содержится в 99,0 г осадка:

$m(FeSO_4)_{осадок} = m_{осадка}(FeSO_4 \cdot 7H_2O) \cdot \omega(FeSO_4)_{кристаллогидрат} = 99,0 \ г \cdot \frac{152}{278} \approx 54,1295 \ г$

3. Найдем массу конечного раствора и массу сульфата железа(II) в нем.

При выпадении кристаллогидрата в осадок масса раствора уменьшается на массу этого осадка:

$m_{раствора \ (кон)} = m_{раствора \ (исх)} - m_{осадка}(FeSO_4 \cdot 7H_2O) = 450 \ г - 99,0 \ г = 351 \ г$

Масса сульфата железа(II), оставшаяся в растворе, равна разности исходной массы соли и массы соли, выпавшей в осадок:

$m(FeSO_4)_{кон} = m(FeSO_4)_{исх} - m(FeSO_4)_{осадок} = 135 \ г - 54,1295 \ г = 80,8705 \ г$

4. Вычислим массовую долю сульфата железа(II) в конечном растворе.

$\omega(FeSO_4)_{кон} = \frac{m(FeSO_4)_{кон}}{m_{раствора \ (кон)}} \cdot 100\%$

$\omega(FeSO_4)_{кон} = \frac{80,8705 \ г}{351 \ г} \cdot 100\% \approx 23,0400...\%$

Округляя результат до трех значащих цифр (в соответствии с точностью исходных данных: 450, 30,0, 99,0), получаем 23,0%.

Ответ: 23,0%.

Помогло решение? Оставьте отзыв в комментариях ниже.

Присоединяйтесь к Телеграм-группе @gdz_by_belarus

Присоединиться

Мы подготовили для вас ответ c подробным объяснением домашего задания по химии за 11 класс, для упражнения номер 10 расположенного на странице 136 к учебнику 2021 года издания для учащихся школ и гимназий.

Теперь на нашем сайте ГДЗ.ТОП вы всегда легко и бесплатно найдёте условие с правильным ответом на вопрос «Как решить ДЗ» и «Как сделать» задание по химии к упражнению №10 (с. 136), авторов: Мычко (Дмитрий Иванович), Прохоревич (Константин Николаевич), Борушко (Ирина Ивановна), учебного пособия издательства Адукацыя i выхаванне.