Номер 5, страница 7 - гдз по геометрии 8 класс учебник Казаков, Казакова

Геометрия, 8 класс Учебник, авторы: Казаков Валерий Владимирович, Казакова Ольга Олеговна, издательство Адукацыя i выхаванне, Минск, 2024, оранжевого цвета

Авторы: Казаков В. В., Казакова О. О.

Тип: Учебник

Издательство: Адукацыя i выхаванне

Год издания: 2024 - 2025

Цвет обложки: оранжевый

Допущено Министерством образования Республики Беларусь

Популярные ГДЗ в 8 классе

Предисловие. Тест по геометрии за 7-й класс - номер 5, страница 7.

№5 (с. 7)
Условие. №5 (с. 7)
скриншот условия
Геометрия, 8 класс Учебник, авторы: Казаков Валерий Владимирович, Казакова Ольга Олеговна, издательство Адукацыя i выхаванне, Минск, 2024, оранжевого цвета, страница 7, номер 5, Условие

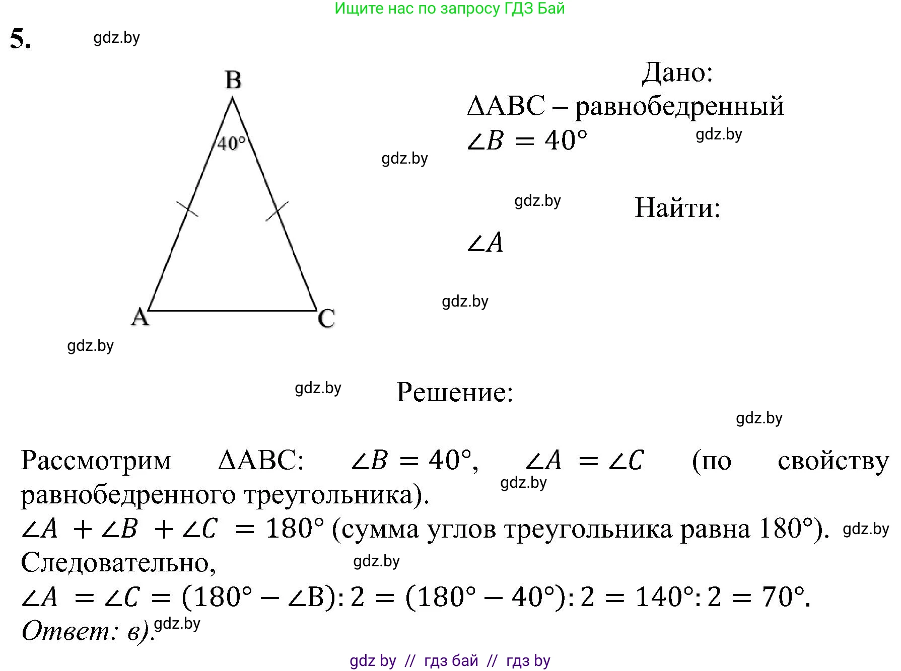
5. Угол при вершине равнобедренного треугольника равен $40^\circ$. Найдите угол при основании.

а) $55^\circ$; б) $85^\circ$; в) $70^\circ$; г) $140^\circ$.

Решение. №5 (с. 7)
Геометрия, 8 класс Учебник, авторы: Казаков Валерий Владимирович, Казакова Ольга Олеговна, издательство Адукацыя i выхаванне, Минск, 2024, оранжевого цвета, страница 7, номер 5, Решение
Решение 3. №5 (с. 7)

По свойству равнобедренного треугольника, углы при его основании равны. Сумма всех внутренних углов любого треугольника всегда составляет $180^\circ$.

Обозначим искомый угол при основании как $x$. Поскольку в равнобедренном треугольнике два угла при основании, и они равны между собой, их суммарная величина будет $2x$.

Согласно условию задачи, угол при вершине (угол, противолежащий основанию) равен $40^\circ$.

Используя теорему о сумме углов треугольника, мы можем составить следующее уравнение:

$2x + 40^\circ = 180^\circ$

Решим это уравнение относительно $x$:

Вычтем из обеих частей уравнения $40^\circ$:
$2x = 180^\circ - 40^\circ$
$2x = 140^\circ$

Разделим обе части на 2, чтобы найти значение одного угла при основании:
$x = \frac{140^\circ}{2}$

В результате получаем неправильную дробь $\frac{140}{2}$, целая часть которой равна $70$.

в) Ответ: 70

Помогло решение? Оставьте отзыв в комментариях ниже.

Присоединяйтесь к Телеграм-группе @gdz_by_belarus

Присоединиться

Мы подготовили для вас ответ c подробным объяснением домашего задания по геометрии за 8 класс, для упражнения номер 5 расположенного на странице 7 к учебнику 2024 года издания для учащихся школ и гимназий.

Теперь на нашем сайте ГДЗ.ТОП вы всегда легко и бесплатно найдёте условие с правильным ответом на вопрос «Как решить ДЗ» и «Как сделать» задание по геометрии к упражнению №5 (с. 7), авторов: Казаков (Валерий Владимирович), Казакова (Ольга Олеговна), учебного пособия издательства Адукацыя i выхаванне.