Номер 46, страница 76 - гдз по алгебре 11 класс сборник задач Арефьева, Пирютко

Алгебра, 11 класс Сборник задач, авторы: Арефьева Ирина Глебовна, Пирютко Ольга Николаевна, издательство Народная асвета, Минск, 2020, белого цвета

Авторы: Арефьева И. Г., Пирютко О. Н.

Тип: Сборник задач

Издательство: Народная асвета

Год издания: 2020 - 2025

Уровень обучения: базовый и повышенный

Цвет обложки: белый с графиком

Допущено Министерством образования Республики Беларусь

Популярные ГДЗ в 11 классе

Глава 3. Логарифмическая функция. Параграф 9. Логарифмические уравнения - номер 46, страница 76.

№46 (с. 76)
Условие. №46 (с. 76)
скриншот условия
Алгебра, 11 класс Сборник задач, авторы: Арефьева Ирина Глебовна, Пирютко Ольга Николаевна, издательство Народная асвета, Минск, 2020, белого цвета, страница 76, номер 46, Условие

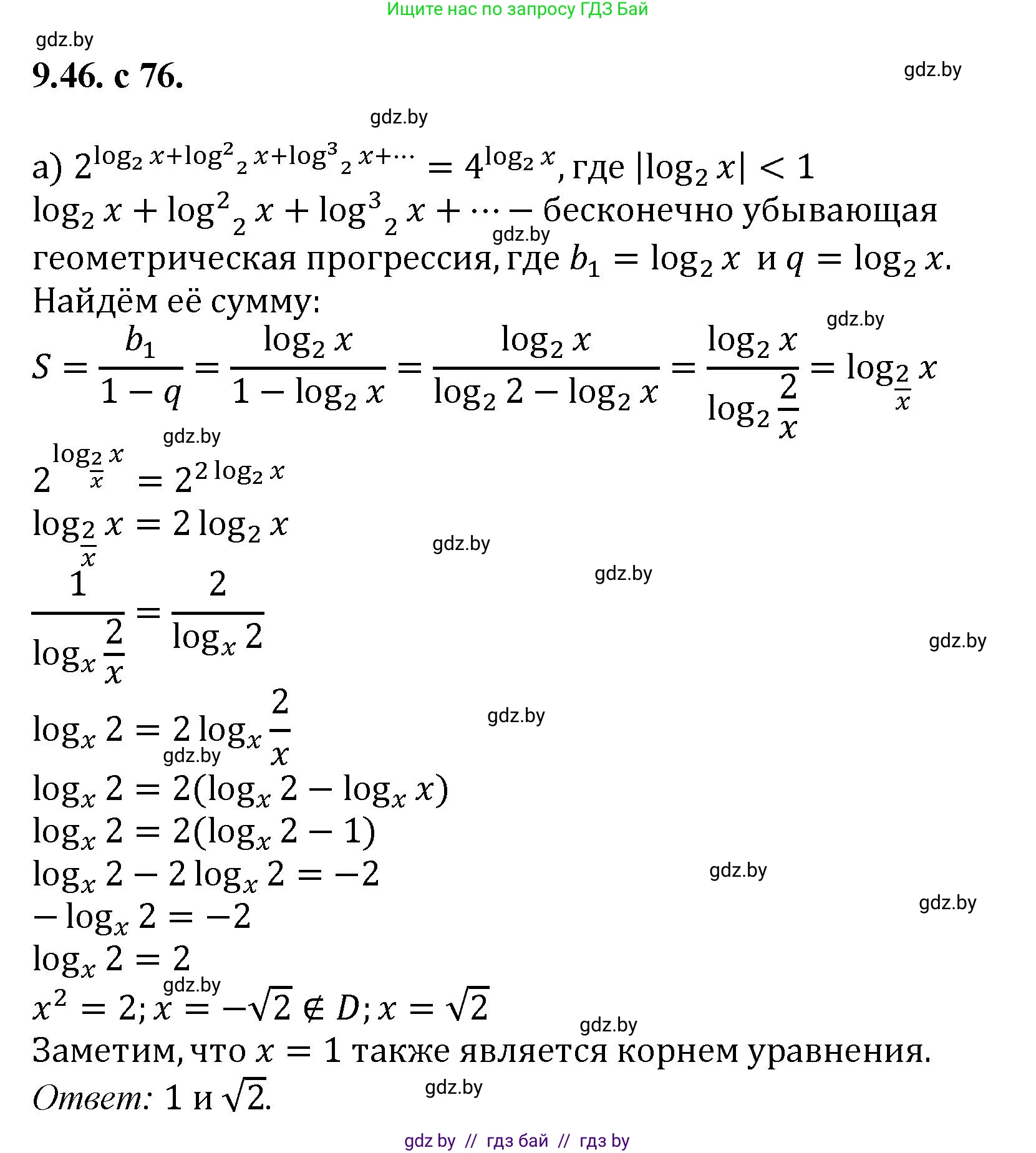
9.46. Решите уравнение:

а) $2^{\log_2 x + \log_2^2 x + \log_2^3 x + \dots} = 4^{\log_2 x}$, где $|\log_2 x|<1;$

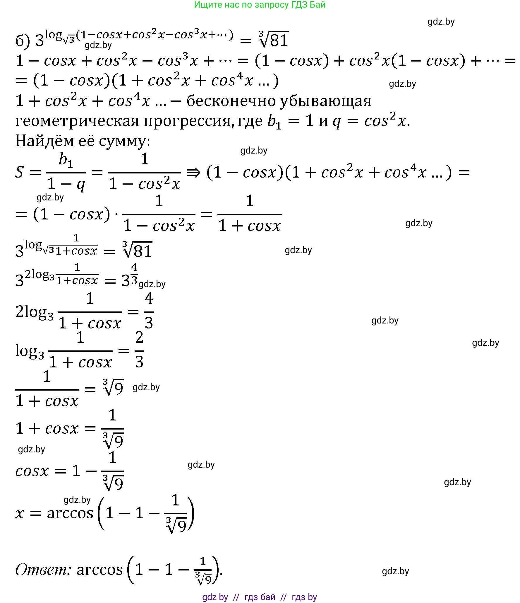
б) $3^{\log_{\sqrt{3}}(1 - \cos x + \cos^2 x - \cos^3 x + \dots)} = \sqrt[3]{81}$.

Решение. №46 (с. 76)
Алгебра, 11 класс Сборник задач, авторы: Арефьева Ирина Глебовна, Пирютко Ольга Николаевна, издательство Народная асвета, Минск, 2020, белого цвета, страница 76, номер 46, Решение Алгебра, 11 класс Сборник задач, авторы: Арефьева Ирина Глебовна, Пирютко Ольга Николаевна, издательство Народная асвета, Минск, 2020, белого цвета, страница 76, номер 46, Решение (продолжение 2)
Решение 2. №46 (с. 76)

a) Данное уравнение: $2^{\log_2 x + \log_2^2 x + \log_2^3 x + \dots} = 4^{\log_2 x}$, где $|\log_2 x| < 1$.

Показатель степени в левой части уравнения представляет собой сумму членов бесконечно убывающей геометрической прогрессии. Первый член этой прогрессии $b_1 = \log_2 x$, а знаменатель $q = \log_2 x$. Условие сходимости $|q|<1$ дано в задаче ($|\log_2 x| < 1$).

Сумма такой прогрессии вычисляется по формуле $S = \frac{b_1}{1-q}$. В нашем случае:

$S = \frac{\log_2 x}{1 - \log_2 x}$

Подставим найденную сумму в показатель степени левой части уравнения:

$2^{\frac{\log_2 x}{1 - \log_2 x}} = 4^{\log_2 x}$

Преобразуем правую часть уравнения, представив 4 как $2^2$:

$4^{\log_2 x} = (2^2)^{\log_2 x} = 2^{2\log_2 x}$

Теперь уравнение принимает вид:

$2^{\frac{\log_2 x}{1 - \log_2 x}} = 2^{2\log_2 x}$

Поскольку основания степеней равны, мы можем приравнять их показатели:

$\frac{\log_2 x}{1 - \log_2 x} = 2\log_2 x$

Введем замену $t = \log_2 x$, при этом условие $|\log_2 x| < 1$ переходит в $|t| < 1$. Уравнение становится:

$\frac{t}{1 - t} = 2t$

Решим это уравнение:

$\frac{t}{1 - t} - 2t = 0$

$t\left(\frac{1}{1 - t} - 2\right) = 0$

Отсюда следует, что либо $t=0$, либо $\frac{1}{1 - t} - 2 = 0$.

Из второго уравнения находим: $\frac{1}{1 - t} = 2 \implies 1 = 2(1-t) \implies 1 = 2 - 2t \implies 2t = 1 \implies t = \frac{1}{2}$.

Оба найденных значения, $t=0$ и $t=\frac{1}{2}$, удовлетворяют условию $|t| < 1$.

Произведем обратную замену:

1. Если $t=0$, то $\log_2 x = 0$, откуда $x = 2^0 = 1$.

2. Если $t=\frac{1}{2}$, то $\log_2 x = \frac{1}{2}$, откуда $x = 2^{1/2} = \sqrt{2}$.

Ответ: $x=1, x=\sqrt{2}$.

б) Данное уравнение: $3^{\log_{\sqrt{3}}(1 - \cos x + \cos^2 x - \cos^3 x + \dots)} = \sqrt[3]{81}$.

Выражение в скобках под знаком логарифма является суммой бесконечно убывающей геометрической прогрессии, где первый член $b_1 = 1$, а знаменатель $q = -\cos x$.

Прогрессия сходится при $|q| < 1$, то есть $|-\cos x| < 1$, что равносильно $|\cos x| < 1$. Это означает, что $\cos x \neq \pm 1$, и $x \neq \pi n$ для $n \in \mathbb{Z}$.

Сумма прогрессии $S = \frac{b_1}{1-q} = \frac{1}{1 - (-\cos x)} = \frac{1}{1 + \cos x}$.

Подставим сумму в уравнение:

$3^{\log_{\sqrt{3}}\left(\frac{1}{1 + \cos x}\right)} = \sqrt[3]{81}$

Прологарифмируем обе части уравнения по основанию 3:

$\log_3\left(3^{\log_{\sqrt{3}}\left(\frac{1}{1 + \cos x}\right)}\right) = \log_3(\sqrt[3]{81})$

$\log_{\sqrt{3}}\left(\frac{1}{1 + \cos x}\right) = \log_3(81^{1/3}) = \log_3((3^4)^{1/3}) = \log_3(3^{4/3}) = \frac{4}{3}$.

Здесь показатель степени $\frac{4}{3}$ является неправильной дробью, выделив целую часть, получим $1\frac{1}{3}$.

Теперь решим уравнение $\log_{\sqrt{3}}\left(\frac{1}{1 + \cos x}\right) = \frac{4}{3}$.

По определению логарифма:

$\frac{1}{1 + \cos x} = (\sqrt{3})^{4/3} = (3^{1/2})^{4/3} = 3^{(1/2) \cdot (4/3)} = 3^{2/3} = \sqrt[3]{3^2} = \sqrt[3]{9}$.

Отсюда выражаем $1+\cos x$:

$1 + \cos x = \frac{1}{\sqrt[3]{9}}$

$\cos x = \frac{1}{\sqrt[3]{9}} - 1 = \frac{1 - \sqrt[3]{9}}{\sqrt[3]{9}}$

Проверим выполнение условия сходимости $|\cos x| < 1$. Так как $2 = \sqrt[3]{8} < \sqrt[3]{9} < \sqrt[3]{27} = 3$, то $\frac{1}{3} < \frac{1}{\sqrt[3]{9}} < \frac{1}{2}$.

Тогда $\frac{1}{3}-1 < \cos x < \frac{1}{2}-1$, что дает $-\frac{2}{3} < \cos x < -\frac{1}{2}$. Модуль $\cos x$ меньше 1, значит, условие выполняется.

Находим $x$:

$x = \pm \arccos\left(\frac{1 - \sqrt[3]{9}}{\sqrt[3]{9}}\right) + 2\pi n, \quad n \in \mathbb{Z}$.

Ответ: $x = \pm \arccos\left(\frac{1 - \sqrt[3]{9}}{\sqrt[3]{9}}\right) + 2\pi n, \quad n \in \mathbb{Z}$.

Помогло решение? Оставьте отзыв в комментариях ниже.

Присоединяйтесь к Телеграм-группе @gdz_by_belarus

Присоединиться

Мы подготовили для вас ответ c подробным объяснением домашего задания по алгебре за 11 класс, для упражнения номер 46 расположенного на странице 76 к сборнику задач 2020 года издания для учащихся школ и гимназий.

Теперь на нашем сайте ГДЗ.ТОП вы всегда легко и бесплатно найдёте условие с правильным ответом на вопрос «Как решить ДЗ» и «Как сделать» задание по алгебре к упражнению №46 (с. 76), авторов: Арефьева (Ирина Глебовна), Пирютко (Ольга Николаевна), базовый и повышенный уровень обучения учебного пособия издательства Народная асвета.