Номер 50, страница 76 - гдз по алгебре 11 класс сборник задач Арефьева, Пирютко

Алгебра, 11 класс Сборник задач, авторы: Арефьева Ирина Глебовна, Пирютко Ольга Николаевна, издательство Народная асвета, Минск, 2020, белого цвета

Авторы: Арефьева И. Г., Пирютко О. Н.

Тип: Сборник задач

Издательство: Народная асвета

Год издания: 2020 - 2025

Уровень обучения: базовый и повышенный

Цвет обложки: белый с графиком

Допущено Министерством образования Республики Беларусь

Популярные ГДЗ в 11 классе

Глава 3. Логарифмическая функция. Параграф 9. Логарифмические уравнения - номер 50, страница 76.

№50 (с. 76)
Условие. №50 (с. 76)
скриншот условия
Алгебра, 11 класс Сборник задач, авторы: Арефьева Ирина Глебовна, Пирютко Ольга Николаевна, издательство Народная асвета, Минск, 2020, белого цвета, страница 76, номер 50, Условие

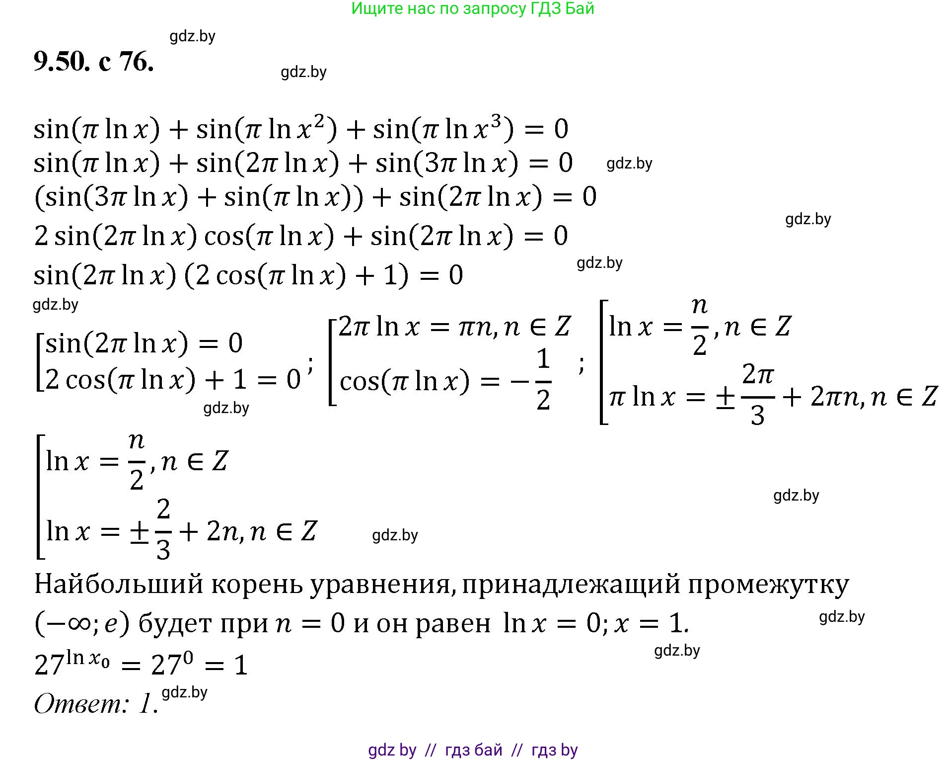
9.50. Найдите значение выражения $27^{\ln x_0}$, где $x_0$ — наибольший корень уравнения $\sin(\pi \ln x) + \sin(\pi \ln x^2) + \sin(\pi \ln x^3) = 0$, принадлежащий промежутку $(-\infty; e)$.

Решение. №50 (с. 76)
Алгебра, 11 класс Сборник задач, авторы: Арефьева Ирина Глебовна, Пирютко Ольга Николаевна, издательство Народная асвета, Минск, 2020, белого цвета, страница 76, номер 50, Решение
Решение 2. №50 (с. 76)

Для решения задачи сначала найдем наибольший корень $x_0$ данного уравнения, а затем подставим его в выражение.

1. Решение уравнения $\sin(\pi\ln x) + \sin(\pi\ln x^2) + \sin(\pi\ln x^3) = 0$.

Область допустимых значений (ОДЗ) для данного уравнения определяется условием $x > 0$.

Используя свойство логарифма $\ln(a^b) = b\ln a$, преобразуем уравнение:

$\sin(\pi\ln x) + \sin(2\pi\ln x) + \sin(3\pi\ln x) = 0$

Сделаем замену переменной. Пусть $t = \pi\ln x$. Уравнение примет вид:

$\sin(t) + \sin(2t) + \sin(3t) = 0$

Сгруппируем первое и третье слагаемые и применим формулу суммы синусов $\sin\alpha + \sin\beta = 2\sin\frac{\alpha+\beta}{2}\cos\frac{\alpha-\beta}{2}$:

$(\sin t + \sin 3t) + \sin 2t = 0$

$2\sin\frac{t+3t}{2}\cos\frac{t-3t}{2} + \sin 2t = 0$

$2\sin(2t)\cos(-t) + \sin 2t = 0$

Так как $\cos(-t) = \cos t$, получаем:

$2\sin(2t)\cos t + \sin 2t = 0$

Вынесем общий множитель $\sin(2t)$ за скобки:

$\sin(2t)(2\cos t + 1) = 0$

Это уравнение распадается на два:

1) $\sin(2t) = 0$

2) $2\cos t + 1 = 0 \implies \cos t = -\frac{1}{2}$

Решим каждое уравнение относительно $t$:

1) $2t = \pi n, \quad n \in \mathbb{Z} \implies t = \frac{\pi n}{2}$

2) $t = \pm\frac{2\pi}{3} + 2\pi k, \quad k \in \mathbb{Z}$

Теперь выполним обратную замену $t = \pi\ln x$, чтобы найти $x$:

1) $\pi\ln x = \frac{\pi n}{2} \implies \ln x = \frac{n}{2} \implies x = e^{n/2}$

2) $\pi\ln x = \pm\frac{2\pi}{3} + 2\pi k \implies \ln x = \pm\frac{2}{3} + 2k \implies x = e^{\pm\frac{2}{3} + 2k}$

2. Нахождение наибольшего корня $x_0$ на промежутке $(-\infty; e]$.

С учетом ОДЗ ($x > 0$), мы ищем корни на промежутке $(0; e]$. Это означает, что для корней должно выполняться условие $x \le e$, или, логарифмируя, $\ln x \le 1$.

Рассмотрим серии решений:

1) Для $x = e^{n/2}$, условие $\ln x \le 1$ дает $\frac{n}{2} \le 1 \implies n \le 2$. Чтобы найти наибольший корень в этой серии, нужно взять наибольшее целое значение $n$, то есть $n=2$. При $n=2$ получаем $\ln x = \frac{2}{2} = 1$, откуда $x = e^1 = e$.

2) Для $x = e^{\frac{2}{3} + 2k}$, условие $\ln x \le 1$ дает $\frac{2}{3} + 2k \le 1 \implies 2k \le \frac{1}{3} \implies k \le \frac{1}{6}$. Наибольшее целое значение $k$ - это $k=0$. При $k=0$ получаем $\ln x = \frac{2}{3}$, откуда $x = e^{2/3}$.

3) Для $x = e^{-\frac{2}{3} + 2k}$, условие $\ln x \le 1$ дает $-\frac{2}{3} + 2k \le 1 \implies 2k \le \frac{5}{3} \implies k \le \frac{5}{6}$. Наибольшее целое значение $k$ - это $k=0$. При $k=0$ получаем $\ln x = -\frac{2}{3}$, откуда $x = e^{-2/3}$.

Сравним найденные наибольшие корни из каждой серии, принадлежащие промежутку $(0; e]$: $e$, $e^{2/3}$ и $e^{-2/3}$.

Так как $1 > 2/3 > -2/3$, то $e^1 > e^{2/3} > e^{-2/3}$.

Следовательно, наибольший корень уравнения, принадлежащий промежутку $(-\infty; e]$, равен $x_0 = e$.

3. Вычисление значения выражения $27^{\ln x_0}$.

Подставим найденное значение $x_0 = e$ в выражение:

$27^{\ln x_0} = 27^{\ln e}$

Поскольку натуральный логарифм $\ln e = 1$, получаем:

$27^1 = 27$

Ответ: 27

Помогло решение? Оставьте отзыв в комментариях ниже.

Присоединяйтесь к Телеграм-группе @gdz_by_belarus

Присоединиться

Мы подготовили для вас ответ c подробным объяснением домашего задания по алгебре за 11 класс, для упражнения номер 50 расположенного на странице 76 к сборнику задач 2020 года издания для учащихся школ и гимназий.

Теперь на нашем сайте ГДЗ.ТОП вы всегда легко и бесплатно найдёте условие с правильным ответом на вопрос «Как решить ДЗ» и «Как сделать» задание по алгебре к упражнению №50 (с. 76), авторов: Арефьева (Ирина Глебовна), Пирютко (Ольга Николаевна), базовый и повышенный уровень обучения учебного пособия издательства Народная асвета.