Номер 1210, страница 187 - гдз по химии 11 класс сборник задач Хвалюк, Резяпкин

Химия, 11 класс Сборник задач, авторы: Хвалюк Виктор Николаевич, Резяпкин Виктор Ильич, издательство Адукацыя i выхаванне, Минск, 2023, зелёного цвета

Авторы: Хвалюк В. Н., Резяпкин В. И.

Тип: Сборник задач

Издательство: Адукацыя i выхаванне

Год издания: 2023 - 2025

Цвет обложки: зелёный, голубой с колбами

ISBN: 978-985-599-534-1

Допущено Министерством образования Республики Беларусь

Популярные ГДЗ в 11 классе

Глава 6. Неметаллы. Параграф 41. Элементы IVA-группы. Углерод и кремний - номер 1210, страница 187.

№1210 (с. 187)
Условие. №1210 (с. 187)
скриншот условия
Химия, 11 класс Сборник задач, авторы: Хвалюк Виктор Николаевич, Резяпкин Виктор Ильич, издательство Адукацыя i выхаванне, Минск, 2023, зелёного цвета, страница 187, номер 1210, Условие

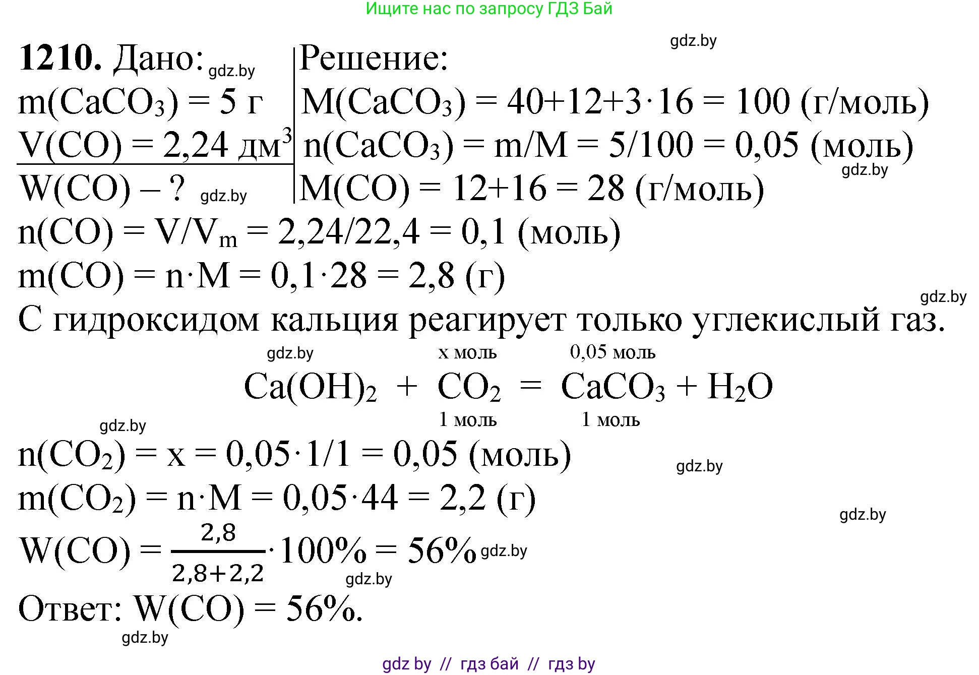
1210. Смесь оксида углерода(II) и оксида углерода(IV) пропустили через раствор гидроксида кальция. В результате этого выпал осадок массой 5,00 г, а объём (н. у.) газа стал равным $2,24 \text{ дм}^3$. Рассчитайте массовую долю оксида углерода(II) в исходной смеси газов.

Решение. №1210 (с. 187)
Химия, 11 класс Сборник задач, авторы: Хвалюк Виктор Николаевич, Резяпкин Виктор Ильич, издательство Адукацыя i выхаванне, Минск, 2023, зелёного цвета, страница 187, номер 1210, Решение
Решение 3. №1210 (с. 187)

Дано:

Смесь газов: оксид углерода(II) ($CO$) и оксид углерода(IV) ($CO_2$)

Масса выпавшего осадка ($CaCO_3$): $m(CaCO_3) = 5,00$ г

Объём оставшегося газа (н. у.): $V_{ост} = 2,24 \text{ дм}^3$

$m(CaCO_3) = 5,00 \text{ г} = 0,005 \text{ кг}$

$V_{ост} = 2,24 \text{ дм}^3 = 0,00224 \text{ м}^3$

Найти:

Массовую долю оксида углерода(II) в исходной смеси, $\omega(CO)$ - ?

Решение:

При пропускании смеси оксида углерода(II) ($CO$) и оксида углерода(IV) ($CO_2$) через раствор гидроксида кальция ($Ca(OH)_2$), в реакцию вступает только оксид углерода(IV), так как он является кислотным оксидом и реагирует с основаниями. Оксид углерода(II) является несолеобразующим оксидом и в данных условиях не реагирует с гидроксидом кальция.

Уравнение химической реакции, в ходе которой образуется осадок карбоната кальция ($CaCO_3$):

$CO_2 + Ca(OH)_2 \rightarrow CaCO_3 \downarrow + H_2O$

Газ, который не вступил в реакцию и объём которого дан в условии, — это оксид углерода(II) ($CO$).

1. Определим количество вещества и массу оксида углерода(II) в исходной смеси.

Объём $CO$ при нормальных условиях (н. у.) составляет $V(CO) = 2,24$ дм³.

Молярный объём любого газа при н. у. равен $V_m = 22,4$ дм³/моль.

Найдём количество вещества $CO$:

$n(CO) = \frac{V(CO)}{V_m} = \frac{2,24 \text{ дм}^3}{22,4 \text{ дм}^3/\text{моль}} = 0,1$ моль

Вычислим молярную массу $CO$:

$M(CO) = 12,01 + 16,00 = 28,01$ г/моль (для расчетов используем округленное значение 28 г/моль).

Найдём массу $CO$ в смеси:

$m(CO) = n(CO) \cdot M(CO) = 0,1 \text{ моль} \cdot 28 \text{ г/моль} = 2,8$ г

2. Определим массу оксида углерода(IV) в исходной смеси по массе образовавшегося осадка.

Осадок — это карбонат кальция ($CaCO_3$), его масса $m(CaCO_3) = 5,00$ г.

Вычислим молярную массу $CaCO_3$:

$M(CaCO_3) = 40,08 + 12,01 + 3 \cdot 16,00 = 100,09$ г/моль (для расчетов используем округленное значение 100 г/моль).

Найдём количество вещества $CaCO_3$:

$n(CaCO_3) = \frac{m(CaCO_3)}{M(CaCO_3)} = \frac{5,00 \text{ г}}{100 \text{ г/моль}} = 0,05$ моль

Согласно уравнению реакции, количества веществ $CO_2$ и $CaCO_3$ соотносятся как 1:1. Следовательно, количество вещества $CO_2$, вступившего в реакцию, равно:

$n(CO_2) = n(CaCO_3) = 0,05$ моль

Вычислим молярную массу $CO_2$:

$M(CO_2) = 12,01 + 2 \cdot 16,00 = 44,01$ г/моль (для расчетов используем округленное значение 44 г/моль).

Найдём массу $CO_2$ в смеси:

$m(CO_2) = n(CO_2) \cdot M(CO_2) = 0,05 \text{ моль} \cdot 44 \text{ г/моль} = 2,2$ г

3. Рассчитаем массовую долю оксида углерода(II) в исходной газовой смеси.

Общая масса исходной смеси газов:

$m_{смеси} = m(CO) + m(CO_2) = 2,8 \text{ г} + 2,2 \text{ г} = 5,0$ г

Массовая доля ($\omega$) оксида углерода(II) в смеси вычисляется по формуле:

$\omega(CO) = \frac{m(CO)}{m_{смеси}} = \frac{2,8 \text{ г}}{5,0 \text{ г}} = 0,56$

Для выражения в процентах, умножим полученное значение на 100%:

$\omega(CO) = 0,56 \cdot 100\% = 56\%$

Ответ: Массовая доля оксида углерода(II) в исходной смеси газов составляет 0,56 или 56%.

Помогло решение? Оставьте отзыв в комментариях ниже.

Присоединяйтесь к Телеграм-группе @gdz_by_belarus

Присоединиться

Мы подготовили для вас ответ c подробным объяснением домашего задания по химии за 11 класс, для упражнения номер 1210 расположенного на странице 187 к сборнику задач 2023 года издания для учащихся школ и гимназий.

Теперь на нашем сайте ГДЗ.ТОП вы всегда легко и бесплатно найдёте условие с правильным ответом на вопрос «Как решить ДЗ» и «Как сделать» задание по химии к упражнению №1210 (с. 187), авторов: Хвалюк (Виктор Николаевич), Резяпкин (Виктор Ильич), учебного пособия издательства Адукацыя i выхаванне.